我是北大磊哥,关注我,每周分享干货!请务必看完文章,最后出来的才是压轴的。创作不易,你的每一个关注+点赞+评论+转发对我来说都是莫大的鼓励!

质量管理论文

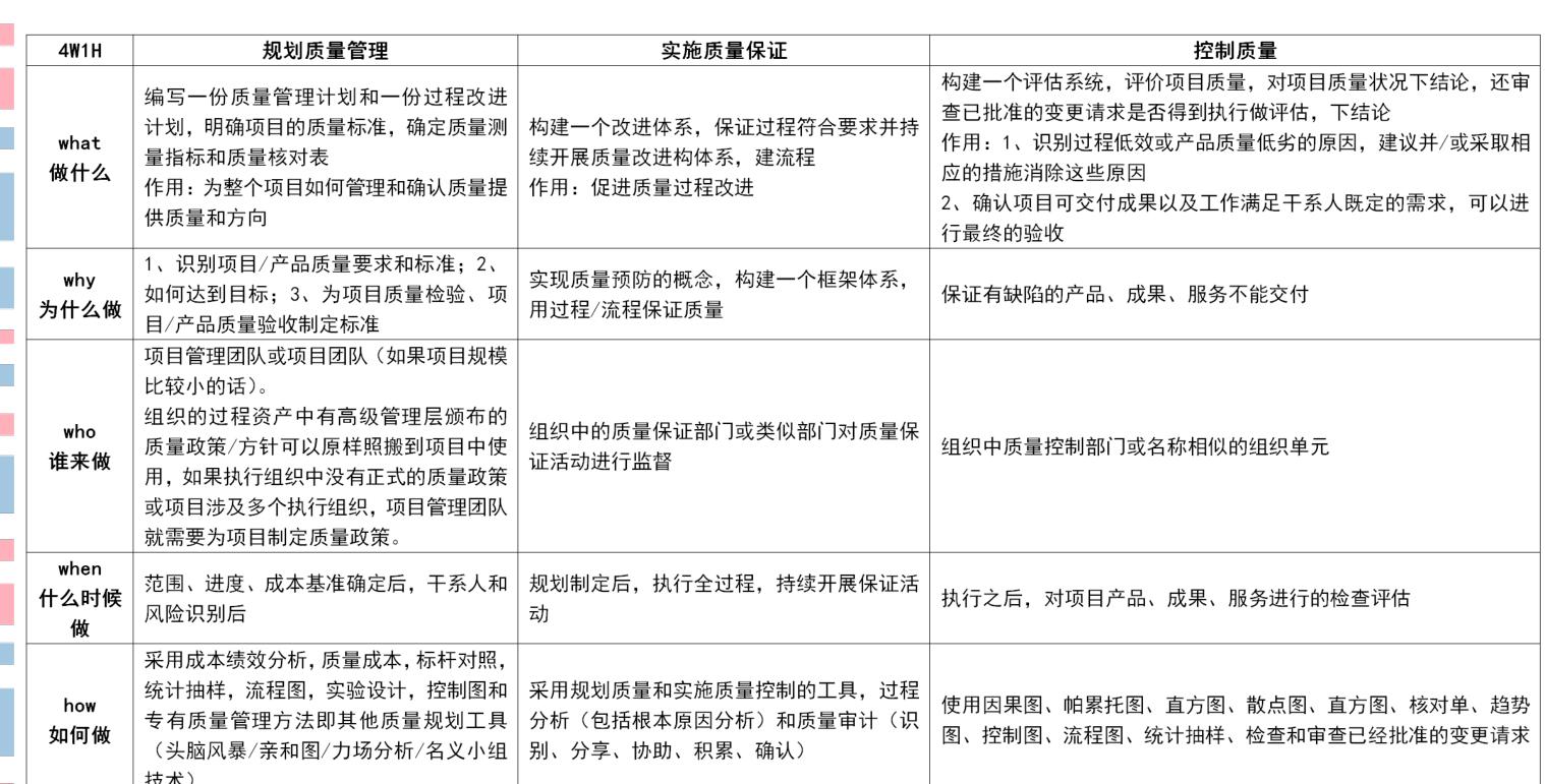
质量管理过程说明
近年来随着人们对生活环境要求的不断提升,国家不断加大对治理和保护水环境的要求和力度。2019年6月,公司中标了某市水文局发布的《某某河流水环境智能检测模拟预警平台》项目(以下简称水环境智能系统),我参与该项目的前期调研分析、可行性研究、前景论证工作以及项目投标,在项目管理办公室发布的项目章程汇总我被任命为项目经理。该项目作为本市五年计划的重点项目,作为智慧城市建设的组成部分,投资金额为800万元,建设工期为18个月。

河流水环境智能检测模拟预警平台
该项目通过对河流流域和水体的水环境进行实时监控和指标采集,利用建立的人工智能模型对重大污染和洪水等自然灾害进行提前预警,生成评估报告和专家建议等。其主要原理是通过物联网的传感器获取数据,由4G/5G无线网络传输数据至云端,利用数据仓库技术进行计算和存储;然后经过大数据技术和智能模拟仿真平台进行模拟和分析,得出事物的现状和发展的规律并及时预测未来重大问题和灾害,可以为政府管理部门提供河流的实时水质水文指标数据和预测模拟情景,为社会的生产生活提供更加有效的服务。该项目主要采用java和Python语言,运用了SpringCloud,HBase,Spark,Kafka,百度Paddle等技术,应政府国产化要求要求,承载部分采用金蝶中间件,综合管理功能部分数据库采用人大金仓数据库KingBaseESV8,采用集群分布式技术部署在政务云服务器Linux操作系统上。
该项目作为某市重点项目公开招标,受到社会多方面关注,时间紧任务重社会影响大的特点,经公司同意,我组建了项目型团队,经过和专家团队讨论,预计该项目需要人力资源约为18人,其中需求分析3人,开发小组7人,测试小组3人,质量控制小组2人,实施小2人,配置管理1人,每个小组组长直接向我汇报。之后我们共同制定了责任分配表格,将任务分配到具体成员。
该河流总长度约90公里,流域面积约2500平方公里,涉及干系人众多。需求、沟通、技术等制约因素较多。质量管理是任何一个项目管理人员都必须时刻注意的问题,成功的项目管理是在进度、范围、成本和质量都达到项目干系人的期望,而质量还关系到干系人最终的满意。水环境智能系统面对的是全市老百姓的生活和安全问题,如果做不好项目的质量管理,项目的成功就如无本之木。作为项目经理,在项目的质量管理过程中,我采用质量成本分析和实验设计(标杆对照)进行质量规划,全力支持QA的工作,使质量保证工作落实到实处,并通过严格的执行评审、测试、配置管理工作来开展全面的质量控制,使得该项目在质量管理上取得了良好的效果。

1. 规划质量管理
规划质量的主要工作内容是确定适合于项目的质量标准并决定如何满足这些标准。作为项目经理,我深知项目质量管理的重点是尽早的计划和贯穿全过程。所以,在项目的启动之初、我就召集了项目全体成员着手制定详细的项目质量管理计划,制定项目的质量标准以及达到这些标准所需要的活动。
干系人的满意是衡量项目成功的重要因素。在移动警务通系统项目中,众多的干系人导致项目的需求不明确和多变,同时项目团队大部分成员对水利水务业务流程和技术标准比较陌生,为了避免无效和重复的工作,我特意邀请了市局河湖水务业务处和一线工作人员对团队成员进行业务的知识培训,并召开集体会议,有双方共同明确系统各模块的质量标准和质量要求。将项目个干系人的质量需求统一到项目质量管理计划上来,有利于以后质量问题的顺利沟通和解决。
事实证明,充分而详细的项目质量管理计划,为项目的顺利实施奠定了坚实的基础。
2. 实施质量保证
质量保证也称为QA,包括所有的有计划的、系统的为保证项目能够满足相关的质量标准而进行的活动。QA应贯穿整个项目的生命周期。为此,公司特地为项目组配备的1名专门的QA人员,该同事来至公司的质保部,长期从事项目的质量保证工作,经验丰富。在项目开发的过程中,QA人员可以随时随地对项目所有人员的工作进行详细的评审,以便及时发现问题。
根据项目质量管理计划,项目组每周五举行一次项目质量的评审会,会上对本周项目的所有工作文档,代码进行技术评审,以期望尽早的发现项目开发过程中可能存在的质量问题,找出影响质量问题的因素,并实施积极的影响。同时,评审会还对项目开发过程进行合规性的审查。例如,在一次评审会上,QA人员发现一位负责移动数据通讯的工程师在编写数据调用函数的时候未按照公司的编码规范进行详细的格式说明,导致另外一名编码人员在调用时错误的理解了数据结构,造成了质量隐患。
此外,由于该项目要与政府内网众多资源系统进行对接,这些系统的开发公司混杂、数据接口不尽相同,稍不注意就可能留下许多质量隐患。在项目的建设过程中,我们投入的大量的时间、人力资源进行集成测试、为了保证测试的质量,项目测试小组还进行各种极端环境(如系统终端用户大量数据并发)测试、对测试过程中发现的质量问题进行分析,提出改进建议、取得了不错的效果。
原创提示:本文首发在*今条头日**平台【北大磊哥】账号下,关注我,每周分享良心干货!
3. 控制质量
质量控制也称为QC,是监督项目的具体实施结果,判断是否符合质量的标准,确定消除产生的不良结果的根源的方法和途径,也应该贯穿项目的整个生命周期。质量控制的对象既包括可交付成果,也包括项目的过程。在执行质量控制的过程中,我充分应用了质量控制的“七工具”,如对发现的各种质量问题,我带领团队使用鱼骨图(因果图)分析产生质量问题的根本原因,以便有针对性的解决;使用检查表来收集关于潜在的质量问题的有用数据,使用帕累托图对引发质量问题的因素进行排序等。由于这些质量控制工具直观明了,在于客户沟通质量问题的时候取得了积极的效果,很容易取得客户的理解和认可。

鱼骨图
例如,在水环境智能系统移动端2.0版本的测试的时候,发生了一次在4G基站下数据传输延迟超标的质量问题,未知原因,我当即就召集了项目测试小组成员,通过在不同的环节下,通过大量测试并记录结果,画出散点图,成功的找出了几个引发数据延迟的变量之间的关联关系。
除了以上这些管理过程,我认为还要做好变更和配置管理。在项目的实施过程中,由于用户需求、政策导向或新技术的出现都会导致变更不可避免,但我严格按照变更控制流程进行管理,并未导致项目范围有较大变动。同时也必须做好配置管理,否则容易造成版本混乱,权责不清。我们团队专门设置配置管理员,对项目进行定期不定期的配置状态审核等工作,保证配置项目版本的统一。

经过我们团队不懈的努力,历时1年,本项目于2021年1月份,通过了甲方水利局的验收,该项目成功上线以后,大大提高了一线工作人员的工作效率,减轻了他们的工作强度。这些成绩的取得得益于我良好的质量管理,结合本人的质量管理经验,我总结了如下几条经验:规划先行,谋定后动,质量规划要先行,在项目开始就要形成清晰的质量目标和完备的质量措施,有规划才有质量,一定要按计划执行质量管理工作,好的质量规划+强有力的执行=成功的质量管理,一定要将质量管理计划落到实处,要一手抓进度,一手抓质量,两手都要硬,否则,抓了进度丢了质量,抓了质量对了进度,两手抓的过程中,要拿捏好两手之间的平衡,在进度和质量之间寻求最佳的平衡点,质量控制的工具和技术很多,要结合项目的特点和人员的能力去选择合适的,不宜采用过多,适用和够用就好。
项目虽然取得了不错的成绩,但在质量管理的方面存在一些需要改进的地方,运用绩效考核促进质量的提升,这方面做得不够好,对软件质量的定量度量方面还掌握的不够,在一定程度上影响了质量评估的准确性。但是好在通过我后期的纠偏,没有对项目产生大的影响,在后续的工作和学习中,我将不断学习充电,多于同行交流,提高自己的业务和管理水平,争取为我们的信息化建设贡献微薄的力量。
PS:欢迎留言讨论,我会积极给予回复!
希望今天的分享能够对你有所启发,欢迎关注,评论和分享,听说关注我并转发的,能力和收入都嗖嗖涨呢!嗯,鲁迅说的