
“
全省网上报名时间:2018年11月22日9:00至12月5日18:00截止。艺术、体育类11月28日18:00截止。网上资格条件申报时间:12月7日9:00开始,12月11日18:00结束。
相关文件通知:
权威发布丨2019年普通高校招生11月22日9:00开始报名
权威发布丨2019年专升本考生信息采集及专业考试通知来袭,火速围观!
权威发布丨2019年对口升学考生信息采集及专业考试通知来袭,快来看看吧!
享受照顾考生须资格审核
网上完成报名信息采集后,享受照顾政策考生(其中享受少数民族照顾政策除外)、申报农村专项计划中的国家专项和地方专项报考资格的考生(高校专项另网申报)、 “外来务工人员随迁子女”考生、“建档立卡”贫困家庭考生、残疾人考生,还须登录“河南省普通高校招生考生服务平台”,进入“资格条件申报”页面进行申报。申报时间为12月7日9:00至11日18:00。

不同类型考生报名
1、我省户籍的普通高中应届毕业生由学校统一组织在学籍所在地报名。由于借读等原因造成就读学校与学籍所在学校不一致的,须在学籍所在学校报名。
报名手续:考生须提供本人身份证、户口簿、学业水平考试准考证。
2、我省户籍的往届生及其他社会考生(含退役士兵),在户籍所在的县(市、区)招办直属报名点报名。
报名手续:考生须提供本人身份证、户口簿、学历证明(普通高中、中等职业学校毕业证书或同等学力证明)。
3、中等职业学校(含普通中专、职业中专、职业高中、技工学校)应届毕业生,须在学籍所在学校或学籍所在地招办直属报名点报名。
报名手续:考生须提供本人身份证、户口簿、学籍证明。
4、户籍在我省,但在外省就读、学籍在外省的考生,如在我省报考,须在户籍所在的县(市、区)招办直属报名点报名。
报名手续:考生须提供本人身份证、户口簿、就读学校所在地学籍管理部门出具的相关证明、档案资料等。
5、在我省就业的外省户籍人员的子女,父母一方须有合法职业和稳定住所,普通高中应届毕业生参加高考须具有当地学校正式学籍,随学籍所在的学校参加报名。
报名手续:考生须提供本人身份证、户口簿、学业水平考试准考证,以及父母双方身份证、户口簿、父母一方在当地的居住和就业证明。此类考生还须按要求在网上进行“资格条件申报”。
6、在我省就读的台湾省籍考生,随学籍所在学校报名。
报名手续:考生须提供河南省人民政府台湾事务办公室出具的证明、台湾居民往来大陆通行证和相应的户口簿。
7、在河南定居并具备报名资格的外国侨民,在定居地县(市、区)招办直属报名点报名。
报名手续:考生须提供河南省公安机关填发的《外国人永久居留证》或《外侨居留证》,暂住证不作为报考的依据。
8、报考重点大学少年班的考生(含中科大创新试点班),在中学学籍地随本校应届生报名。
报名手续:考生须提供招生院校出具的准考手续、本人身份证、户口簿。

四种艺术类专业 省统考不得兼报
艺术类专业省统考包括美术类、音乐类、编导制作类、书法类、播音与主持类、体育舞蹈类和表演类。报考并参加艺术类专业录取的考生必须至少选择参加其中一类专业省统考,音乐、美术、书法、编导制作类之间不得相互兼报,但这四类中任意一类均可与其余艺术类兼报,其余艺术类之间也可兼报。

三类体育相关专业 考生均须统一报名
政策规定,报考三种类型的体育相关专业考生,均须参加高考统一报名,其中:报考高校体育教育、社会体育指导与管理、休闲体育专业的考生,须参加体育专业省统考和高考文化考试;报考运动训练、武术与民族传统体育专业的考生(体育单招生),须参加单独招生院校组织的专项考试和国家体育总局统一组织的文化课考试;报考高水平运动队的考生,须通过资格审核并参加报考高校的专项考试,根据资格条件和专项考试情况,由高校确定考生参加高考文化课考试成绩最低要求。
以上三类招生政策不同,符合条件的考生可以兼报。

每个考生只能有一个考号
按照教育部有关要求,考生每人只能有一个考生号,如考生兼报不同的招生类型,须在报名信息栏兼报选项框中选择相应的类别。参加职教师资提前单招报名的,须是技工学校应届毕业生。参加盲聋哑残疾生提前单招报名的,须持有中华人民共和国第二代残疾人证,并在报名时填写证件号。

网上报名手册
考生注册与登录
1
访问系统
登录“河南省招生办公室”网站(http://www.heao.gov.cn),在首页点击“网上报名”(图1-1),进入网上报名页面(图1-2),点击图片“河南省普通高校考生服务平台”即可进入考生服务平台系统。也可以直接访问https://pzwb.heao.gov.cn,进入考生服务平台的网页(图1-3)。
推荐使用IE9+浏览器、360浏览器、QQ浏览器、火狐浏览器、搜狗浏览器等。

图1-1

图1-2

图1-3
如果使用IE浏览器无法正常打开“考生服务平台”的网页,请使用IE9及以上版本浏览器(IE9以下版本存在安全隐患)或者在IE浏览器的“工具”菜单(如图1-3-1)中选择“Internet选项”,在“高级”页签中勾选“使用TLS 1.0”(如图1-3-2)。

图 1-3-1

图1-3-2
2
查看信息公告
正式报名前,请考生认真阅读网站首页左边“信息公告”栏中的相关政策信息,点击“更多”按钮可以查看更多的政策和信息(图1-4),如果政策信息多于一页,可以点击右上角的翻页按钮查看其它页的信息,也可输入要查看的页码,然后点击“GO”按钮直接查看该页面的信息。

图1-4
3
注册和登录
考生需要首先注册。点击首页的“注册”按钮,认真查看报名须知和考生报名承诺书(图1-5),点击同意后方可进入考生注册界面(图1-6)。
注意:考生要诚信报名,诚信考试,如发现填写虚假报名信息,将记入考生诚信档案。一台电脑同时只能供一位考生使用,两个或两个以上的考生不能同时使用一台电脑进行报名操作。

图1-5
(1)“报名序号”和“注册密码”是考生网上注册必须的凭据,考生须先到各报名点或县区招办缴纳报名费用,然后领取“报名序号”和“注册密码”。
领取报名序号后请首先核对报考的类型、类别是否正确,如有问题,及时向报名点或县区招办反映。如信息无误,则按照领取的“报名序号”和“注册密码”进行网上注册并完成网上报名。“报名序号”和“注册密码”在注册成功后不再使用。
(2)输入12位的“报名序号”、8位“注册密码”。

图1-6
(3)身份证号必须为18位,最后一位如果是字母“X”的话,可以为大写字母也可以为小写字母,如果考生填的是小写字母,系统会自动转换成大写字母。同一身份证号只能注册一次。
(4)验证码请按照图片框中的数字输入,如果验证码看不清可点击图像刷新重新获取。
(5)“考生注册”页面的所有信息输入无误后,点击“注册”按钮进入“考生报名信息注册”页面。

图 1-7
如果考生点击“注册”后没有正常进入“考生报名信息注册页面”,请查看输入框后的信息提示或者认真查看弹出的错误提示信息。按照提示信息修改注册信息后重新点击“注册”。

图1-8
考生报名信息注册与修改
1
登录密码、验证信息与手机设置

图 2-1
(1)进入本页面后,请认真查看页面上方的红色提示信息,再次确认自己所报考试类型是否正确。
(2)设置“登录密码”,登录密码为考生注册成功后登录系统使用,注册成功后,“注册密码”将作废,登录系统必须使用登录密码。登录密码必须同时包含字母大写、小写、数字和符号,请考生注意字母的大小写。登录密码最短8位,最长20位。“登录密码”与“确认密码”必须输入相同的内容。请各位考生注意登录密码的安全性, 妥善保管,不要将其告诉他人,以免给自己造成不必要的损失。
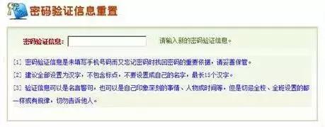
(3)“密码验证信息”是考生在忘记密码时重置密码的重要依据,请妥善保管。建议全部设置为汉字,不包含标点符号,也不要设置成自己的名字,最长15个汉字。
(4)“短信服务号码”主要为考生提供安全服务、信息服务,用于“河南省普通高校招生考生服务平台”登录提醒、重置密码验证、填报志愿确认、通知成绩以及录取结果。省招办将通过10639639公益短信息平台向填写手机号码的考生发送免费短信息。为确保考生正常获得以上服务信息,请按以下要求填写:
1.仅限填写河南省内的中国电信、中国联通或中国移动手机号码;
2.同一个手机号只能由一名考生注册使用;
3.确保此号码从报名到录取期间持续有效;
4.确保考生或者考生监护人是该号码的注册使用人,以免手机丢失无法补办。
2
填写基本信息内容

图2-2
(1)如果考生是“普通高中应届毕业生”或者是参加过2011、2012、2013、2014、2015、2016、2017年高考的往届生,在页面中可以直接看到自己的姓名、身份信息、学业水平成绩等,否则需要考生自行填写。如果需要修改普通高中应届毕业生的高中学业水平考试考生号或者往届生的身份证号,请考生关闭当前页面重新进行注册。
请确保姓名、身份证号、性别、民族以及出生日期与身份证上的信息一致,姓名不要使用同音字或者相近字,如果考生的姓名超过5个汉字,只填写前5个。注册成功后,考生将不能再修改考生姓名、身份证号、报名序号、学业水平考试考生号(普通高中应届毕业生)、就读班级。
(2)出生日期。请按实际的出生日期信息填写。
(3)民族。请按实际的民族信息填写。
(4)政治面貌。没有加入任何*党**派的考生请选择“群众”,不要选择“无*党**派民主人士”,民主*党**派和无*党**派民主人士需向招办提供相关证明。
(5)户口所在地。本省户籍请按户口簿选择户口所在地,外省户籍请先选择外省户籍,然后按户口簿填写户籍信息。
(6)考生类别。选填应届、往届。
(7)兼报信息。考生如果还需要报考体育单招或者盲聋哑单招,请在兼报信息下拉框中选择。默认为不兼报。
(8)毕业类型。如果从初中毕业生中招收的“五年一贯制”等中等学历教育毕业直升者,均属其他中等学历教育毕业,考生类别归为应届毕业生。少年班报考者毕业类别必须选择为“其他中等学历教育毕业”。
(9)应试外语。如果考生不需要应试外语请直接选择“不应试外语”的选项;如果需要应试外语,需从语种中选择一项。
(10)毕业学校。点击“点击选择学校”进行选择自己毕业所在的地区和学校。
(11)邮政编码、收件人和通讯地址。这三项的填写要前后一致,方便收到录取通知书。邮政编码要填写考生收取通知书所在地的邮政编码,收件人建议考生填写自己的名字或者家人名字,地址要填写收件人所在的地址,越详细越好,需要注意不能超过50个汉字的长度。
(12)联系电话。可填写固话或手机,固话格式:区号-号码-分机(如:0371-12345678),也可以填写手机号码。如果前面已经填写了用于接收省招办招生考试短信息的手机号码,则此处填写的手机号码,必须和前面的一致。
(13)特长、奖惩。按个人情况如实填写,不能出现数字、空格及标点,特长最多16个汉字,奖惩最多32个汉字。
3
专业报考、父母和监护人信息、本人简历

图2-3
(1)艺术、体育类专业考生在专业报考栏中选择自己填报的专业,可选多项。音乐、美术、书法、编导类之间不得相互兼报。音乐类又包含有声乐、器乐和舞蹈,选择音乐类后,还需选择音乐主科:声乐、器乐或者舞蹈。选择器乐的考生,还需要选择器乐种类。
体育类专业考生在“体育专项”里面选择自己报考的专业。注意,三级跳远只能男生报考。
(2)父母或监护人信息及本人简历按要求由考生如实填写。请依次填父亲、母亲,然后监护人(父母均无监护资格或能力的须填监护人,父母双方或一方有监护资格或能力的不填监护人)。考生本人简历要倒序填写(时间最近的简历填写在第一条),最后截止日期为2019年06月,并且起止日期要连贯不交叉。
所有信息填写完毕后认真核对,确保无误后点击“保存”(图2-4)。如有错误会有提示信息,请考生按提示修改后重新保存。注册保存成功后,原有的报名序号和注册密码将不能再使用。

图2-4
4
短信服务号码确认
考生如果在注册填报页面填写了短信服务号码,在考生注册成功后,系统会自动为考生发送短信,考生收到短信后在手机号码确认页面(图 2-5)输入接收到的验证码信息【短信有效期20分钟】,对填写的手机号进行核实确认。

图 2-5
如果考生注册成功一段时间后,仍未收到包含6位验证码的短信。请检查手机号是否正确,是否是河南省内中国电信、中国联通或中国移动的用户。如果号码无误,您可以点击“重新发送短信”按钮重发短信。如果号码有误,您也可以更正原先注册的手机号。
5
查看报名信息与结束报名

图 2-6
考生如果没有填写短信服务号码,在正确注册后页面会转到“河南省2018年普通高等学校招生考试报名登记表(校对表)”(图2-6),同时,界面会弹出你的14位考生号,请牢记!再次登录系统只能使用14位考生号和注册时设置的登录密码。

图2-7
考生最后一次修改报名数据三分钟后,可以点击“完成”按钮结束整个报名(图2-7)。一旦确认提交后,考生自己将无法修改报考信息。
6
安全退出
为了考生个人信息的安全,请考生操作结束后,点击“退出”按钮安全退出系统(图2-7)。
系统其他功能
1
修改密码验证信息
已完成注册并生成考生号的考生可以修改自己的密码提示信息,考生用考生号和登录密码登录后,点击“系统信息”,在下拉菜单中单击“密码提示信息修改”。进入界面如图3-4。

图3-4
请考生在“密码验证信息”处填写新的密码验证信息,然后点击“重设”按钮,出现图3-5的修改成功提示,单击“确定”按钮完成密码验证信息的重置。

图3-5
2
查询考生号
已经注册过的考生,如果忘记了考生号,可以按照下面的方法找回自己的考生号。首先,通过上面介绍的方法进入“河南省普通高校考生服务平台”。然后点击“忘记考生号”,进入“考生号查询”界面,如图3-7。接下来依次填写正确的“报名序号”、“注册密码”、“姓名”、“验证码”。

图3-7
最后单击“查询”按钮,弹出对话框,如图3-8。点击“确定”完成。

3
重置密码
已经注册过的考生,如果忘记了密码,可以通过重置密码的方法重新设置自己的登录密码。首先,通过上面介绍的方法进入“河南省普通高校考生服务平台”。
然后点击“忘记密码”,进入“密码重置”界面,如图3-9。接下来依次填写正确的“考生号”、“身份证号”、“姓名”、“验证码”。接着单击“下一步”按钮,进入图3-10界面。依次填写“手机验证信息”或者“密码验证信息”、“新登录密码”、“确认新密码”。最后单击“重设”按钮,弹出对话框,如图3-11。点击“确定”完成密码重置。

4
只读邮箱

图3-12
如图点击“收件箱”,可以看到有两类邮箱,一类是“公共信息”,一类是“个人信息”。公共信息是招办向所有考生发送的信息,个人信息是招办向单个考生发布的信息。公共信息在公共收件箱里,个人信息在个人收件箱里。
5
考生评价

图3-13
考生登录后,单击“报名报考”,在下拉菜单中单击“评价信息”。可以查看自己的评语与诚信档案。
6
成绩查询

考生登录后,单击“报名报考”,在下拉菜单中单击“成绩查询”。可以查看自己高考成绩。