眨下眼2023已经过去3个多月
回想过去一年,你都干了什么?
有对象了吗?
车买了吗?房买了吗?
重点是:工资涨了吗?
人社部网站近日发布了全国各地区最低工资标准情况(截至2023年4月1日),15个地区月最低工资标准在2000元及以上。

15个地区月最低工资≥2000元
从全国各地区最低工资标准情况来看
第一档月最低工资标准
在2000元及以上的
地区已经增加到了15个
上海以2590元仍居榜首
分别是上海(2590元)深圳(2360元)、北京(2320元)广东(2300元)、江苏(2280元)浙江(2280元)、河北(2200元)天津(2180元)、山东(2100元)四川(2100元)、重庆(2100元)安徽(2060元)、福建(2030元)湖北(2010元)、河南(2000元)
小时最低工资标准北京最高
从小时最低工资标准来看
北京小时最低工资标准为25.3元
为全国最高
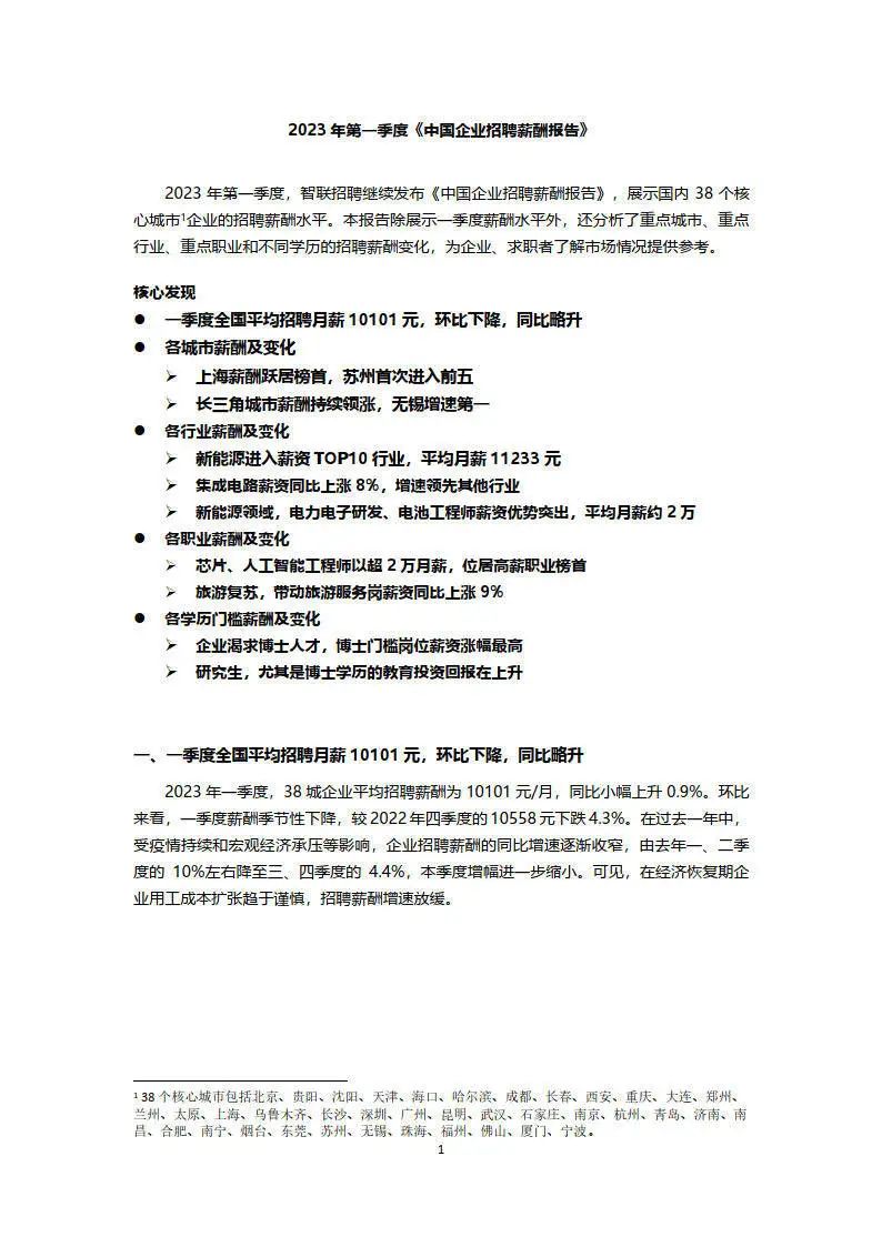
另外近日,智联招聘平台发布
2023第一季度
《中国企业招聘薪酬报告》

平均招聘月薪10101元
2023年一季度,38城企业平均招聘薪酬为10101元/月 ,同比小幅上升0.9%。环比来看,一季度薪酬季节性下降,较2022年四季度的10558元下跌4.3%。

其中的数据显示
在2023年一季度
广东省薪酬过万的城市有:
广州、深圳、珠海、东莞

无锡增速第一
从各城市薪酬同比增速来看,无锡处于首位,一季度招聘薪酬同比增长8.3% ;苏州排名第二。此外,广州、佛山等珠三角城市也进入增速TOP10。

各学历门槛薪酬及变化
学历要求越高,招聘薪酬越高
同时, 工作经验 越长
平均薪酬也对应越高

博士学历为30578元;硕士学历为17983元;本科学历为13117元;大专为9242元,高中为8135元,初中及以下为7424元,不限学历岗位的薪资为8528元。

看完大家这么高的工资
小微不自觉投来羡慕的眼光
究竟大家的工资为什么都这么高
高薪职业公布
从职业看
今年一季度的高薪职业有:
芯片工程师(25599元)
人工智能工程师(22631元)

各行业薪酬变化
基金/证券/期货/投资行业薪酬最高(12740元) ;银行(11634元)、保险(11620元)等金融行业薪资水平排名也靠前;电子技术/半导体/集成电路行业排名升至第二位,招聘薪酬为11844元; 新能源/电气/电力行业招聘月薪达11233元 ,也进入行业平均薪酬排行榜前十。

看完报告后
小编祝大家
不用加班也月薪过万!
(来源:茂名汇)