做优做强五大区域中心,发展壮大六大成长产业,加快发展四大幸 福产业,积极培育四大新服务经济,带动消费扩容提质,构建 “5+6+4+4”多层次现代服务业发展体系,推动服务业融入构建“双循环”新发展格局,着力实施“南昌服务”五大工程,奋力铸就“南 昌服务”金字招牌,为南昌市打造具有全国重要影响力的综合交通枢纽和区域科创中心、金融中心、先进制造业与高品质服务业集聚发展中心。
空间布局
结合《南昌市国民经济和社会发展第十四个五年规划和二〇 三五年远景目标纲要》及正在编制的《南昌市国土空间总体规划》 空间布局结构,发挥区域特色优势,构建布局合理的服务业梯次 发展结构,着力提升城市综合服务功能和核心竞争力,加快形成 “一核两翼、一心多城”的服务业高质量发展空间格局。

“十四五”南昌市服务业高质量发展空间布局图
“一核”:即城市中央活力区,由东湖区、西湖区、红谷滩 区组成,加快建设全市高端现代服务业高度集聚发展的核心功能 区。坚持“精美精致精细精巧”原则,扮靓南昌“城市客厅”, 以现代金融、现代商贸、科技服务为主导,以文化创意、旅游会展、健康养老和教育培训为支撑,以数字经济、总部和楼宇经济 为特色,打造融汇传统与时尚的都市高端现代服务业集群,在全 市率先建立服务功能完备、核心竞争力强的现代服务业发展体系。
“两翼”:即以赣江为轴的昌南城、昌北城,具体包括青云 谱区、南昌经济技术开发区,携手打造两翼齐飞、梦幻联动的服 务业一体化发展新亮点。其中,昌南城片区发挥三次产业体系完 善健全优势,重点发展电子商务、智慧物流、检测检验认证、文 化创意等特色产业集群,大力发展现代物流、金融保险、电子商 务、商务服务、科技服务和信息服务等生产*服务性**业;昌北城片 区积极培育新兴服务业态,加快发展智慧电商、现代物流、节能 环保、金融服务、商贸服务、家庭服务、文化创意和旅游健康等, 创新发展云上经济和流量经济,建设国际一流的 AR/VR 科技创新 城和商旅文体康联动发展区。
“一心”:即由南昌绕城高速-外环高速至福银高速交会处连 结形成的心形区域,具体包括西湖区、东湖区、青云谱区、青山 湖区、红谷滩区以及新建区、经开区、高新区、南昌县部分区域, 打造服务江西、面向中部、走向全国的“南昌之心”。主要集聚 现代商贸、文化旅游、商务金融、总部经济等高端服务功能,推 动科技、贸易、文化与金融跨界融合,增强辐射带动能级,构建 集购、娱、赏、食、游为一体的都市服务经济圈,为我市建设区 域性现代服务业中心提供强劲源动力。
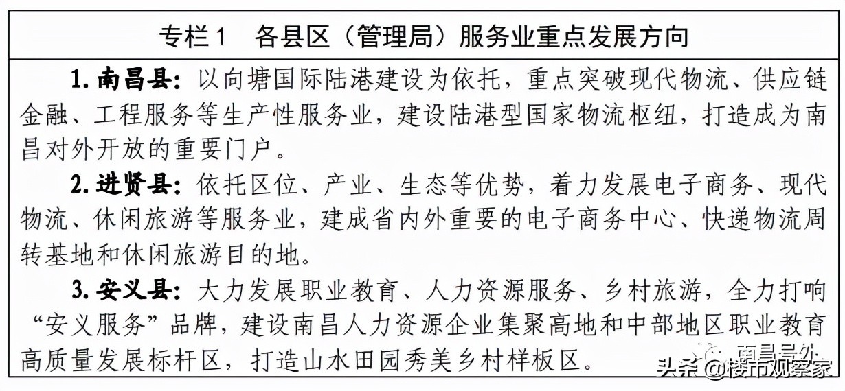
“多城”:即多个服务业集聚城区,主要包括九龙湖副城、儒乐湖副城、瑶湖副城、南昌县副城、龙鼎副城、进贤县城等六大服务业重点片区,积极打造多点支撑、异彩纷呈的服务业高质 量发展特色组团。



其中,五大副城有重点地打造智慧型城市副中 心、区域性商务会展中心、国家现代流通体系重要枢纽和全国绿 色低碳发展示范区。九龙湖副城重点发展高端商贸服务、都市休闲娱乐、旅游度假、会议会展、数字经济等;儒乐湖副城重点发 展临空经济、保税物流、绿色金融、健康产业等;瑶湖副城重点发展金融服务、信息服务、军民融合、康养服务、人力资源、电子商务、网络教育、研发设计等特色产业及平台经济、数字经济、 流量经济、汽车后市场等新兴产业;南昌县副城依托南昌向塘国际陆港新城重点发展智能物流仓储、采购结算、数据共享等专业化服务;龙鼎副城依托铝型材产业优势,高标准建设契合当地产业 特色的平台经济示范区和特色服务业集聚区;进贤县城依托医疗器械和电商产业优势,打造中国(南昌)现代医疗器械科创城、中部 现代物流基地、全省“飞地经济”创新示范基地和电商总部基地。
做优做强五大区域中心
围绕现代金融、交通物流、创新创意、综合消费、总部营运等特色产业,放大既有产业优势,延伸产业链条,增强服务功能, 拓展服务半径, 全力打造现代金融中心、交通物流中心、创新创意中心、综合消费中心、总部营运中心五大中部区域性中心。
交通物流中心
构建内畅外联的综合交通运输体系。夯实公路物流基础设施 建设,推动普通国省道升级改造工程,强化普通国省道干线对行政节点、产业基地、旅游景区等内部重要节点的覆盖能力。
推进南昌绕城西二环高速公路、景鄱昌高速公路、赣新大道等城际公 路以及空港大道、北二环快速路等城市道路工程建设,改善广大 农村公路交通条件,进一步完善公路网系统。
推进高铁东站等客 运综合枢纽建设,加快昌景黄高铁、昌九客专等铁路建设,谋划 推进常岳昌、昌厦(福)铁路建设,加快形成以南昌为核心的“米” 字型高铁网。持续提升中欧班列服务能力,保持中欧班列常态化 运行。
推动水运高质量跨越式发展,推进赣江高等级航道网建设, 建设姚湾综合码头、龙头岗综合码头二期等,加快建设通达九江、 南京、上海、厦门及深圳等港口航运设施,形成干支畅通、江海 直达的内河水运体系。
做大做强“空港”,推进南昌空港新城、 瑶湖通用机场等建设,实施昌北国际机场三期扩建工程,加快提 高航空运输物流和智慧服务能力,新增国际国内航线,加密货运 航班航线,构建国际国内航空物流大通道。
创新创意中心

大力发展科技服务、文化创意、工业设计等创新创意产业,推动创新创意产业集团、产业基地和产业园区集聚发展,形成以传统产业为基础、以创意为先导、以科技为支撑的现代创新创意产业体系,打造国内领先、国际知名的创新创意高地。
积极争取中药国家大科学装置等国家级高端创新平台成功落地,探索建设绿色食品、航空、新材料等领域实验室。支加快引进培育一批文化科技创意企业,
推动 经开区洛客创意产业园、江西印象文化创意产业园、腾讯众创空间(南昌)、猪八戒网江西创意产业园、鱼尾洲·西岸艺术区、凤凰仓·艺术Park 文创园 等园区提质增效,形成一批具有广泛知名度和国际影响力的文化创意产业地标。
综合消费中心

综合消费坚持扩大内需战略基点,优化全域消费空间格局,深入实施商贸消费升级行动,积极开拓城乡消费市场,全力推动商贸数字化、智慧化转型发展,支持发展体验消费、定制消费、时尚消费等新兴消费模式,构建一流消费经济,打造高品质服务业集聚发展中心, 把南昌建设成为全国性消费中心城市 。到2025年,全市社会消费品零售总额达到3600亿元,社会消费品零售总额年均增长8%。
支持建设高标准现代消费商圈,实施重点 商圈功能与品质提升工程,重点提升“万寿宫+滕王阁+绳金塔”核心商圈, 加快提升八一广场+中山路商圈、绿地中央广场商圈、凤凰洲文化商圈, 改造西湖区洪城商圈, 加速构建“中字型”高端高质商圈布局。
持续优化提升中山路百盛、绿地缤纷城、 铜锣湾广场、恒茂梦时代广场、红谷滩万达、南昌王府井、高新吾悦广场等商业综合体,推进建设武商南昌、莱蒙都会、华润万象城等大型商业综合体,积极洽谈 上海新天地、九龙仓、宝龙、山姆会员二店 等商业综合体项目落户我市,吸引国际一线品牌在我市设立 区域品牌首店、旗舰店、体验店。
大力发展夜间消费,重点推进万寿宫历史文化街区、赣江新天地商业街、绳金塔商业街等高品质商业夜市街区建设。
总部营运中心
强化省会城市资源配置组织功能,优化总部经济空间布局,引进和培育一批总部企业,优化总部企业发展环境,创新总部基地运作模式,加快打造中部总部营运新高地。
重点推进总部经济带、金赣服务中心、 国际会议中心、央企总部产业园、千亿建筑产业园等一批总部营运项目建设。推动总部经济与楼宇经济相结合,培育一批金融楼、 外贸楼、商务楼、科研楼、专业服务楼、现代物流楼等亿元税收总部楼宇,打造垂直生态共享空间,构建总部经济全生命周期产业生态圈。引进和培育各类总部企业。大力引进和培育一批综合型、功能型、平台型、成长型总部企业,构建大企业、大集团集聚集群发展的总部经济生态圈。积极引进世界 500 强、中国 500 强、央 企等龙头企业在我市设立全国性、区域性总部或第二总部。
优化提升总部经济发展核心区红谷滩 CBD 高端商务服务总部经济集聚区。积极引进跨国公司的地区财务中心、采购中心等总部型机构。支持引进 VR 和人工智能、科技服务、商务服务、创意设计等领域的全球化企业入驻总部基地。吸引科技、文化、法律、知识产权、体育等领域国际组织在此设立分支机构。红谷滩金融商务区金融服务总部经济集聚区。引进国际化、领军型的金融总部、功能总部及专业机构,吸引更多的金融机构在红谷滩区设立独立法人的地区总部。
打造重点发展区西湖区商贸服务楼宇经济带。以规划建设沿江总部经济带为主线,加快朝阳城总部经济集聚发展,重点规划建设高档总部大楼、商务楼。重点吸引商贸展示、电子商务等“互联网+”领域面向高新技术、平台经济、现代服务的产业。
东湖区商务文化楼宇经济集聚区。规划沿滕王阁至青山湖西岸沿江一线,打造成总部经济带。聚焦数字经济、绿色经济、创意经济、健康养老、新商业等新经济形态,加快培育创新型总部新动能。
扬子洲地区生产*服务性**业总部园区。充分利用扬子洲紧靠我市新城和旧城核心区、地处高新区和经开区交汇处的区位优势,高速和快速路环绕成网的便利交通,以及生态优美、城内不可多得的独特环境,加快集聚要素资源,统筹布局新兴产业,将扬子洲打造成数字经济、金融科创、智慧医疗、健康颐养、会议展览、文化创意等高端生产*服务性**业总部集聚区。
南昌县千亿建筑科技产业园。以建筑企业总部基地为基础、带动建筑业上下游及建筑服务类企业的发展,建成建筑全产业链发展的现代高端产业园。
高新区科技研发总部产业经济园。重点引入科技研发、文化创意、工业设计、信息服务、软件与服务外包等知识密集、创新能力强的企业设立职能型总部。以中国商飞江西生产试飞中心为基础,推进整机、零部件配套及通航服务为一体的产业链发展,打造航空产业总部。
青云谱区总部经济创新发展引领区。利用地铁3号线沿线商业价值,采用“综合开发+产业引擎+轨道交通”发展模式,重点发展科技创新、文化创意、健康服务、产业孵化、数字服务、教育培训、建筑服务业等总部经济业态。
经开区先进制造业总部经济集聚区。引进和培育一批掌握尖端技术、核心技术和关键技术的总部企业,以智能制造、光电信息产业、新能源汽车总部为代表,努力打造以智能制造为特色的集聚区。
青山湖区楼宇经济集聚区。围绕高端商务、设计创意、中介咨询、会展休闲、健康养生和物联网等产业链,高起点、高标准规划建设南昌高铁东站新城,打造昌东片区高端楼宇经济集聚区。