随着物联网技术的发展,现在很多控制系统中都需要有无线的连接技术融入进去,同时无线wifi技术也是个不错的选择。
嵌入式PLC模块加入无线技术是个必然的趋势,使用了无线技术的嵌入式PLC模块将能够实现更多的功能,具有重要的实际意义。
本设计的嵌入式PLC模块为了实现需要能够以无线的方式接入到以太网构成的系统中的功能,同时能够支持能够具有一定的抗干扰能力,本文的嵌入式PLC模块选取了ESP8266芯片作为无线网络控制芯片。
ESP8266这款系列的芯片嵌入式了一个超低功率的32位的微型CPU,同时带有16位的精简模式。
此款芯片具有高度集成化的特点,其中它集成了天线开关和电源管理转换器等,所以在利用它进行电路设计时的PCB空间可以非常简洁。
同时这款芯片还具备如下优异的特质:内置802.11 b/g/n;内置的TCP/IP协议栈和内置的低功率32位CPU等。
嵌入式物联网需要学的东西真的非常多,千万不要学错了路线和内容,导致工资要不上去!
加微信领取资料
无偿分享大家一个资料包,差不多150多G。里面学习内容、面经、项目都比较新也比较全!某鱼上买估计至少要好几十。
此款芯片已经应用在了如下的应用场景中,如:智能电源插头、无线定位系统、网络摄像头等场景。
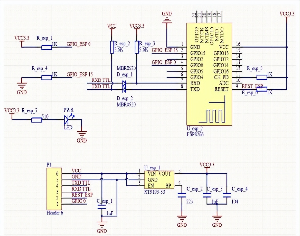
如下图为ESP8266的芯片封装示意图:

本文的研发思路是将ESP8266经由串口与嵌入式PLC模块的主控芯片进行联接,ESP8266将收到的数据通过串口送达主控芯片,然后再在主控芯片中处理数据和做出相应的应答。
如下图为ESP8266与主控芯片的联接的示意图。其中与ESP8266芯片的串口反向连接的是主控芯片的PB11和PB10,该两个I/O口为主控芯片的USART3的RXD和TXD的复用引脚,通过串口就可从ESP8266中接收来

自以太网的数据,然后再对该数据进行处理和做出响应即可。
考虑到在调试ESP8266的需要,将该芯片的几个关键的引脚通过一个排针引出,如图中Header6所示,将电源、地线、信号线等引出。
同时考虑到调试时可能使用的串口是TTL电平的,而ESP8266的工作电压在3.3V,所以将在芯片的RXD和TXD引脚处接上一个由二极管和上拉电阻构成的钳位电路,将其信号电压控制在3.3V,其中3.3V的电压将由稳压芯片RT9193-33实现,如图中RT9193-33

稳压电路部分所示,这样就保证接收到数据电压可靠不超出正常运行范围,也可达到提供调试模块的功能。
随后将ESP8266的RXD、TXD分别跟主控芯片的TXD(PB10)和RXD(PB11)相连,就可以通过串口进行通讯。