热点 | 谁是真的“一得阁”?!

热点 | 谁是真的“一得阁”?!

谁是真的

“一得阁”?!

书法网按 | 昨天,远在千里之外的日不落帝国任性了一把——说脱了,就真的脱了!于是大家都看傻了,回过神来,有人说:跟我毛线关系!可是就这几天,还真有件事情和我们这些写字的有了毛线关系,那就是,百年老店“一得阁”的真假归属开撕的比这酷热的天气还要火爆,以“北京一得阁墨业有限责任公司”与“北京一得阁文化发展有限公司”为两个主体对仗开撕,纷纷发表公开声明,表明自己才是真的“一得阁”,对方是假的!声明均是以文件图片的方式发布,内容更是丰富多彩,不多说了,有图有真相,真假“一得阁”的大戏就这样的拉开了,本网不站任何立场,只是给大家呈现两方已经发表的声明图片,大家自己来判断和分析,为了学习日不落帝国的做法,也在后面做一个投票,但是这个投票绝对没有任何的法律效果,对真假“一得阁”最终的判断不起任何的法律上的影响,特此声明。

北京一得阁墨业有限责任公司

》VS《

北京一得阁文化发展有限公司

北京一得阁墨业责任有限公司

| 声明 |

来源:北京一得阁墨业责任有限公司网站

网站截图

热点 | 谁是真的“一得阁”?!

北京一得阁墨业有限责任公司公开声明

发表于:2016/6/22 16:55:47

热点 | 谁是真的“一得阁”?!

热点 | 谁是真的“一得阁”?!

用事实证明真相

发表于:2016/6/24 10:13:40

热点 | 谁是真的“一得阁”?!

热点 | 谁是真的“一得阁”?!

热点 | 谁是真的“一得阁”?!

热点 | 谁是真的“一得阁”?!

热点 | 谁是真的“一得阁”?!

热点 | 谁是真的“一得阁”?!

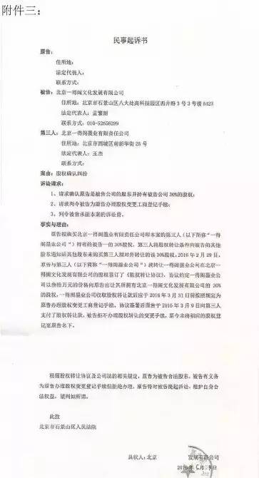
【附件】

热点 | 谁是真的“一得阁”?!

热点 | 谁是真的“一得阁”?!

热点 | 谁是真的“一得阁”?!

热点 | 谁是真的“一得阁”?!

热点 | 谁是真的“一得阁”?!

热点 | 谁是真的“一得阁”?!

热点 | 谁是真的“一得阁”?!

热点 | 谁是真的“一得阁”?!

热点 | 谁是真的“一得阁”?!

热点 | 谁是真的“一得阁”?!

热点 | 谁是真的“一得阁”?!

热点 | 谁是真的“一得阁”?!

热点 | 谁是真的“一得阁”?!

北京一得阁墨业有限责任公司公开声明

发表于:2016/6/25 10:16:13

热点 | 谁是真的“一得阁”?!

热点 | 谁是真的“一得阁”?!

热点 | 谁是真的“一得阁”?!

热点 | 谁是真的“一得阁”?!

北京一得阁文化发展有限公司

| 声明 |