
“2016第三届轨道交通供电系统技术大会”演讲报告图文版已在“电气技术”微信(微信号:dianqijishu)上陆续发布,请感兴趣的读者扫描下方二维码,进行关注阅读。
中铝国际贵阳铝镁设计研究院有限公司、深圳市中电电力技术股份有限公司的研究人员李红钧、候花莉、叶志勇、胡建斌,在 2016 年第 9 期《电气技术》杂志上撰文阐述了变压器差动保护的原理,通过分析电力变压器差动保护的影响因素,结合大型整流变压器的特点,针对当前大型整流变压器继电保护功能配置,分析大型整流变压器不配置差动保护的原因。
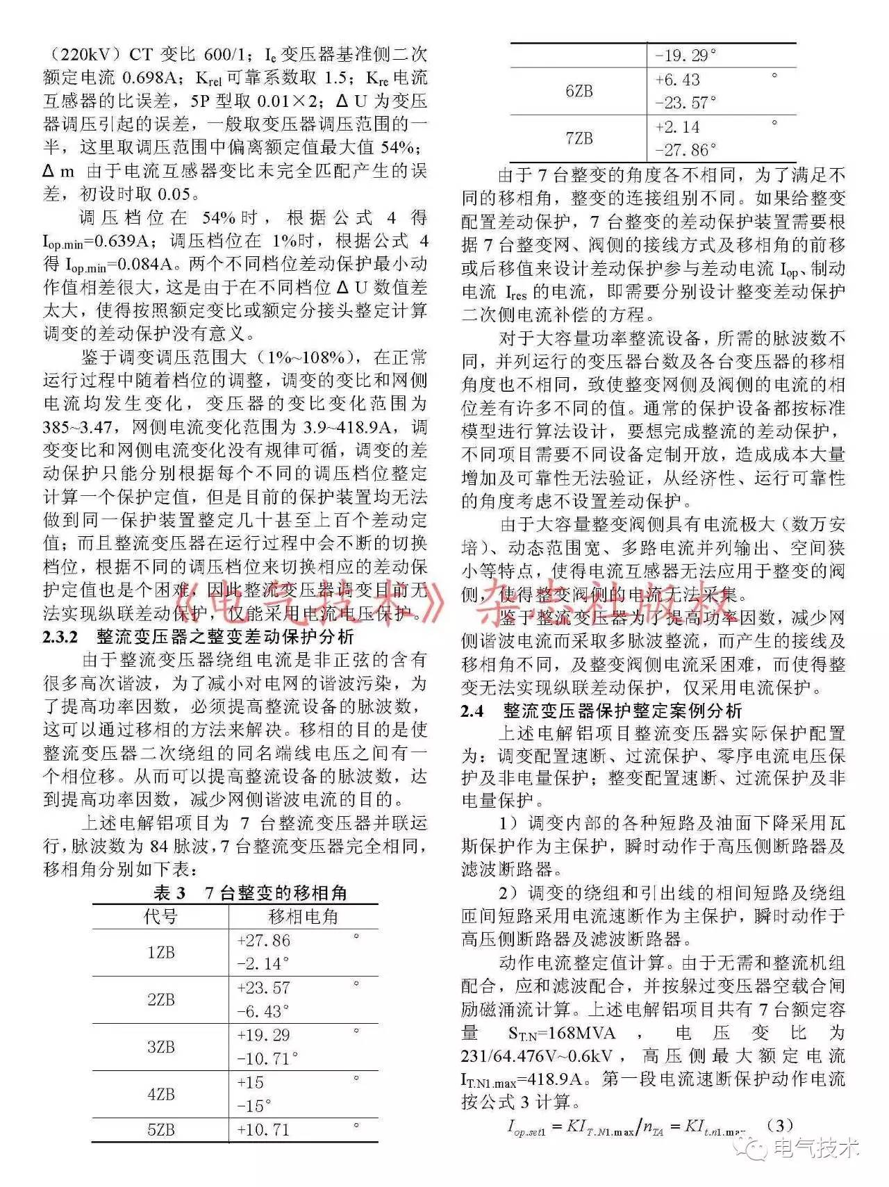
作者最后指出,由于整流变压器的调压范围太大,运行过程中变压器的变比和网侧电流变化范围大的原因,以及整流变压器为了满足功率因数和谐波而采取多脉波整流,使得整流变压器无法实现纵联差动保护,仅采用电流电压保护。

诚邀杂志审稿专家
根据稿件评审工作需要,中国电工技术学会《电气技术》杂志编辑部拟请业内人士自荐审稿专家,阅读详情和报名请扫描二维码。