
|
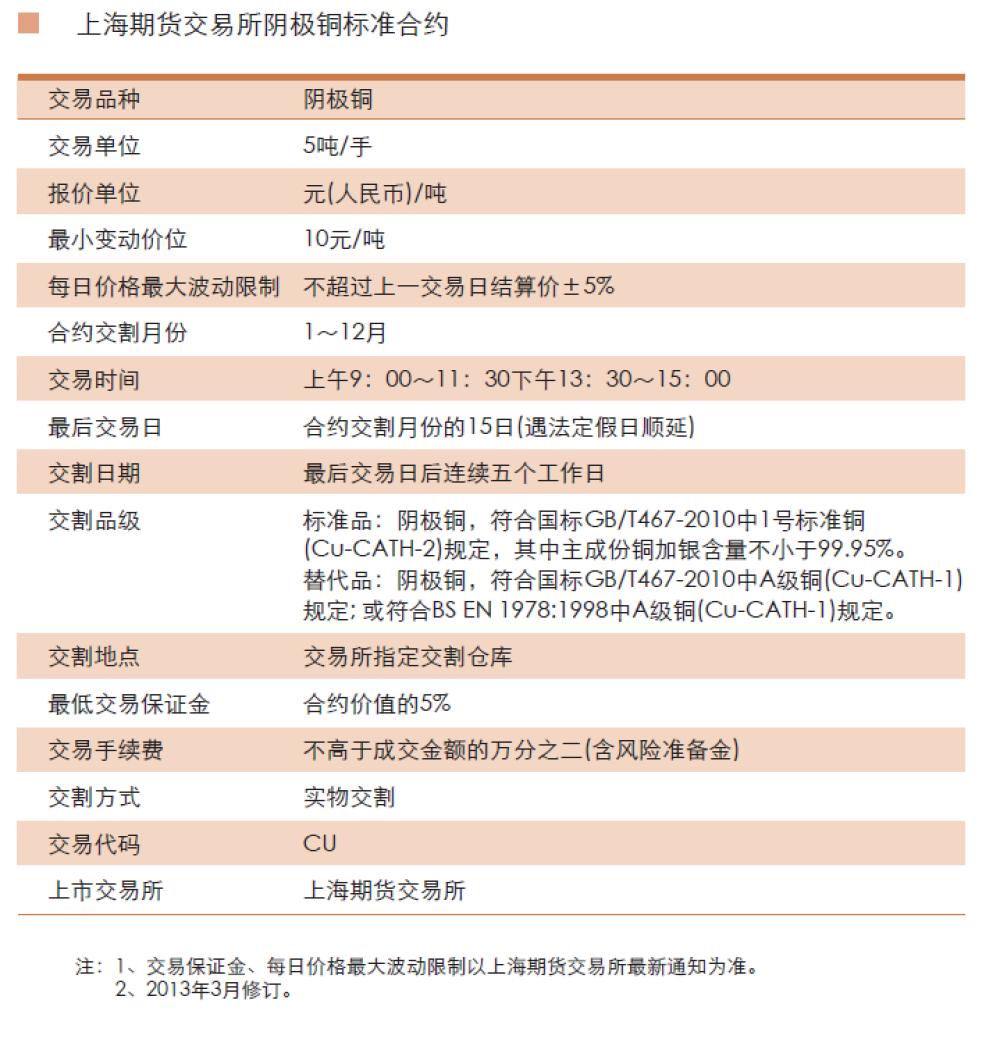
交易品种 |
阴极铜 |
|
交易单位 |
5吨/手 |
|
报价单位 |
元(人民币)/吨 |
|
最小变动价位 |
10元/吨 |
|
涨跌停板幅度 |
上一交易日结算价±3% |
|
合约月份 |
1~12月 |
|
交易时间 |
上午9:00-11:30 ,下午1:30-3:00和交易所规定的其他交易时间 |
|
最后交易日 |
合约月份的15日(遇国家法定节假日顺延,春节月份等最后交易日交易所可另行调整并通知) |
|
交割日期 |
最后交易日后连续三个工作日 |
|
交割品级 |
标准品:阴极铜,符合国标GB/T467-2010中1号标准铜(Cu-CATH-2)规定,其中主成份铜加银含量不小于99.95%。 |
|
替代品:阴极铜,符合国标GB/T467-2010中*级A**铜(Cu-CATH-1)规定; 或符合BS EN 1978:1998中*级A**铜(Cu-CATH-1)规定。 |
|
|
交割地点 |
交易所指定交割仓库 |
|
最低交易保证金 |
合约价值的5% |
|
交割方式 |
实物交割 |
|
交割单位 |
25吨 |
|
交易代码 |
CU |
|
上市交易所 |
上海期货交易所 |
一、品种概况
(一)铜的自然属性及应用
铜是人类最早发现的古老金属之一,早在三千多年前人类就开始使用铜。金属铜,元素符号Cu,原子量63.54,比重8.92,熔点1083℃。纯铜呈浅玫瑰色或淡红色,表面形成氧化铜膜后,外观呈紫铜色。铜具有许多可贵的物理化学特性。热导率和电导率都很高,仅次于银,大大高于其他金属。该特性使铜成为电子电气工业中举足轻重的材料。化学稳定性强,具有耐腐蚀性。可用于制造接触腐蚀性介质的各种容器,因此广泛应用于能源及石化工业、轻工业中。抗张强度大,易熔接,可塑性、延展性。纯铜可拉成很细的铜丝,制成很薄的铜箔,还能与锌、锡、铅、锰、钴、镍、铝、铁等金属形成合金,用于机械冶金工业中的各种传动件和固定件。结构上刚柔并济,且具多彩的外观。用于建筑和装饰。铜主要性能的应用比例:导电性为64%,耐蚀性为23%,结构强度12%,装饰性1%。
(二)铜的生产工艺及流程
铜的生产工艺流程图

(三)影响铜价变动的因素
1、供需关系
根据微观经济学原理,当某一商品出现供大于求时,其价格下跌,反之则上扬。同时价格反过来又会影响供求,即当价格上涨时,供应会增加而需求减少,反之,就会出现需求上升而供给减少。这一基本原理充分反映了价格和供需之间
的内在关系。通常情况下,开展铜期货交易的期货交易所库存变化是观察铜供需关系变化的重要参考指标。目前,其库存变化对市场较有影响力的期货交易交易所主要有:上海期货交易所(SHFE)、伦敦金属交易所(LME)和纽约商品交易所(COMEX)。
2、宏观经济
铜是重要的工业基础原材料,其需求变化与经济增长密切相关。经济增长时,铜需求增加,从而带动铜价上升,经济萧条时,铜需求萎缩,从而促使铜价下跌。通常情况下,市场会将经济增长率和工业生产增长率(增加值)及相关货币和产业政策作为宏观经济形势变化的重要分析依据。
3、汇率波动
铜是一种流动性极强的商品,而在国际贸易中,通常情况下,以美元计价,非美元国家的本币对美元汇率的变化将直接影响到铜贸易的成本与利润,并进而因贸易活动的变化而导致供需关系的改变,致使铜价因此出现波动。进、出口关税进出口政策,尤其是关税政策是通过调整商品的进出口成本从而控制商品的进出口量来平衡国内供求状况的重要手段。根据海关总署《2012年关税实施方案》,高纯阴极铜进口执行零关税优惠税率,高纯阴极铜出口名义税率为10%。 2013年关税实施方案中自2013年1月1日起,增列99.9999%高纯铜税目,取消原定5%的出口暂定税率。
4、铜的生产成本
生产成本是衡量商品价格水平的基础,当铜价长期低于铜的生产成本时,往往会导致铜、矿山、冶炼企业大幅减产,从而改变市场的供需关系,致使铜价出现较大波动。目前西方国家火法炼铜平均综合现金成本约为70-75美分/磅,湿法炼铜平均成本约45美分/磅。湿法炼铜的产量目前约占总产量的20%。国内生产成本计算与国际上有所不同。

二、上海期货交易所铜标准合约及有关规定
(一)上海期货交易所铜标准合约

(二)铜的交易
铜的期货交易是指投资者在期货交易所内集中买卖某一铜的期货合约的交易活动。期货合约的交易价格是指该期货合约的交割标准品在基准交割仓库交货的含增值税价格。交易所按买入和卖出的持仓量分别收取交易保证金,铜的交易保证金最低收取标准在期货合约中规定,不同阶段交易保证金的收取标准按《上海期货交易所风险控制管理办法》的规定执行。

(三)铜的结算
结算是指根据交易结果和交易所有关规定对会员交易保证金、盈亏、手续费、交割货款及其它有关款项进行计算、划拨的业务活动。交易所的结算实行保证金制度、每日无负债结算制度和风险准备金制度等。交易所只对会员进行结算,期货公司会员对客户进行结算。
1、日常结算
会员在交易所结算银行开设专用资金帐户,用于存放保证金及相关款项。交易所对会员存入交易所专用资金帐户的保证金实行分帐管理。交易所实行每日无负债结算制度,即每日交易结束后,交易所按当日结算价结算所有合约的盈亏、交易保证金及手续费、税金等费用,对应收应付的款项实行净额一次划转,相应增加或减少会员的结算准备金。
2、交易保证金
交易保证金是指会员在交易所专用结算帐户中确保合约履行的资金,是已被占用的保证金。交易所根据某一期货合约上市运行的不同阶段和持仓的不同数量制定不同的交易保证金收取标准。
(1)交易过程中,当某一期货合约持仓量达到某一级持仓总量时,交易所暂不调整交易保证金收取标准。当日结算时,若某一期货合约持仓量达到某一级持仓总量,则交易所对该合约全部持仓收取与持仓总量相对应的交易保证金。保证金不足的,应当在下一交易日开市前追加到位。交易所根据铜期货合约持仓大小调整交易保证金比例的标准如下:追加保证金:每日收盘结束,若结算后的结算准备金小于最低余额的, 会员必须于下一交易日8:30之前将资金追加到位。未及时追加到位的,若结算准备金余额大于零而低于结算准备金最低余额,则禁止新开仓;若结算准备金余额小于零,则交易所将按有关规定执行"强行平仓"。

(2)交易所根据期货合约上市运行的不同阶段(临近交割期)调整交易保证金的方法。铜期货合约上市运行不同阶段的交易保证金收取标准如下:

(3)当某一铜期货合约价格收盘时出现涨跌停板(收盘前5分钟内单边无连续报价)时,当日结算时,该合约的交易保证金也要相应调整。具体规定如下:
当某一铜期货合约在某一交易日(该交易日称为D1交易日,以下几个交易日分别称为D2、D3、D4、D5、D6交易日,D0交易日为D1交易日前一交易日)出现单边市,则该合约D2交易日涨跌停板幅度调整为在D1交易日涨跌停板幅度的基础上增加3个百分点。D1交易日结算时,该期货合约交易保证金比例调整为在D2交易日涨跌停板幅度的基础上增加2个百分点。如果该期货合约调整后的交易保证金比例低于D0交易日结算时的交易保证金比例,则按D0交易日结算时该期货合约交易保证金比例收取。
若该合约在D2交易日未出现单边市,则D3交易日涨跌停板、交易保证金比例恢复到正常水平。
若该合约在D2交易日出现反方向单边市,则视作新一轮单边市开始,该日即视为D1交易日,下一日交易保证金和涨跌停板参照D1单边市相关规定执行。
若该合约在D2交易日出现同方向单边市,则该期货合约D3交易日涨跌停板幅度调整为在D1交易日涨跌停板幅度的基础上增加5个百分点。D2交易日结算时,该期货合约交易保证金比例则调整为在D3交易日涨跌停板幅度上增加2个百分点。如果该期货合约调整后的交易保证金比例低于D0交易日结算时交易保证金比例,则按D0交易日结算时该期货合约的交易保证金比例收取。
若该合约在D3交易日未出现单边市,则D4交易日涨跌停板、交易保证金比例恢复到正常水平。
若该合约在D3交易日期货合约出现同方向单边市(即连续三天达到涨跌停板),则当日收盘结算时,该期货合约的交易保证金仍按照D2交易日结算时的交易保证金比例收取,并且交易所可以对部分或全部会员暂停出金。当D3交易日期货合约出现同方向单边市(即连续三天达到涨跌停板)时,若D3交易日是该合约的最后交易日,则该合约直接进入交割;若D4交易日是该合约的最后交易日,则D4交易日该合约按D3交易日的涨跌停板和保证金水平继续交易;除上述两种情况之外,D4交易日该期货合约暂停交易一天。交易所在D4交易日根据市场情况决定对该期货合约实施不同措施。
期货交易所向会员、期货公司向客户收取的保证金不得低于期货交易所规定的标准。
3、质押
质押是指会员提出申请并经交易所批准,将持有的有价证券冲抵保证金的行为,但亏损、费用、税金等款项均须以货币资金结清。
(1)可质押的有价凭证
由交易所注册的标准仓单、交易所确定的其他有价凭证。
(2)权利凭证质押金额的计算
以标准仓单质押的,按该品种最近交割月份期货合约的当日结算价为基准价核算其市值,质押金额不高于标准仓单市值的80%。交易所每日按上述方法确定有价证券的基准价。其它权利凭证质押的基准价由交易所核定。
(3)权利凭证的资金配比
交易所参照会员在交易所专用结算账户中的实有货币资金的4倍确定会员以有价证券冲抵保证金的最大配比金额。
(4)有价证券的质押期限
有价证券每次作为冲抵保证金使用的期限不得超过交易所规定的该有价证券的有效期,其最长期限为6个月。
(四)套期保值头寸申请
套期保值头寸申请分为一般月份套期保值头寸申请和临近交割月份套期保值头寸申请。
申请一般月份套期保值头寸,须填写《上海期货交易所一般月份套期保值交易头寸申请(审批)表》,并提交与申请保值交易品种、交易部位、买卖数量、套期保值时间相一致的有关证明材料。
一般月份套期保值头寸的申请应当在该套期保值所涉及合约交割月前第二月的最后一个交易日之前提出,逾期交易所不再受理该合约一般月份套期保值头寸申请。
申请临近交割月份套期保值头寸,须填写《上海期货交易所临近交割月份套期保值交易头寸申请(审批)表》,并提交与申请保值交易品种、交易部位、买卖数量、套期保值时间相一致的有关证明材料。
临近交割月份套期保值头寸的申请应当在该套期保值所涉及合约交割月前第三月的第一个交易日至交割月前第一月的最后一个交易日之间提出,逾期交易所不再受理该交割月份套期保值头寸申请。
交易所在收到套期保值申请后,在5个交易日内审核并答复。获准套期保值交易的交易者,应当在该套期保值所涉及合约最后交易日前第三个交易日收市前,按批准的交易部位和头寸建仓。
套期保值交易头寸自交割月份的第一个交易日起不得重复使用。套期保值交易持仓量在正常情况下不受持仓限额的限制,但临近交割期整倍数调整参照投机持仓整倍数调整方法执行。
(五)铜的交割
铜的交割是指期货合约到期时,交易双方通过该期货合约所载商品所有权的转移,了结到期未平仓合约的过程。实物交割应当在合约规定的交割期内完成。交割期是指该合约最后交易日后的连续五个工作日。不能交付或者接收增值税专用发票的客户不允许交割。
交割单位:每张标准仓单所列阴极铜的重量为25吨。




