






FWSK(KP)_ V2.0.48_ZS_20220429
综合说明
一.补丁下发说明
|
版本号 |
V2.0.48 |
补丁编号 |
FWSK(KP)_ V2.0.48_ZS_20220429 |
|
|
系统 名称 |
增值税发票税控*票开**软件(金税盘版)V2.0.48 |
下发日期 |
2022-03-31 |
|
|
升级 范围 |
全国范围 |
|||
|
下发 原因 |
新增需求 |
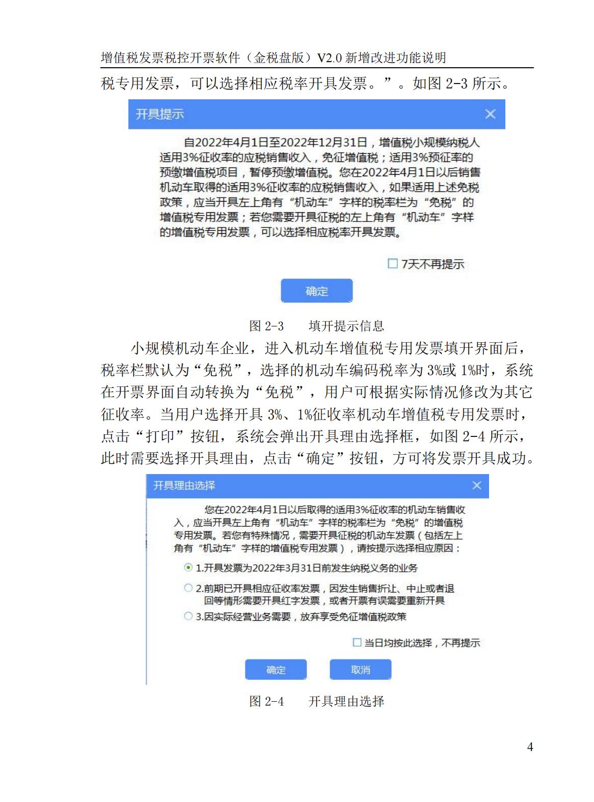
(一)变更的功能需求: 根据总局相关需求,调整*票开**软件,涉及修改如下: 1. 优化小规模免税政策(补充)业务需求。自 2022 年 4 月 1 日至 2022 年 12 月 31 日,小规模纳税人开具增值税专用发票时,*票开**界面税率栏默认为 3%征收率,如选择的商品税率为 1%征收率,载入*票开**界面后,系统自动将 1%征收率转换为 3%征收率,纳税人可根据实际情况修改为其它税率。当打印开具 3%、1%、0.5%征收率增值税专用发票时,系统会弹出开具理由,选择开具理由方可将发票开具成功。 2. 实现小规模机动车企业开具免税机动车增值税专用发票需 求。自 2022 年 4 月 1 日至 2022 年 12 月 31 日,机动车归类企业中的小规模纳税人,可以选择开具免税的机动车增值税专用发票。 修改后版本为增值税发票税控*票开**软件(金税盘版)V2.0.48。 (二)包含但不启用的功能需求:无。 |
||
|
软件优化 |
无 |
|||
|
缺陷和问题修改 |
无 |
|||
|
下发 文件 |
提交用户 |
|||
|
01补丁综合说明书 |
有 |
|||
|
02应用安装 |
有 |
|||
二.升级操作说明
1、升级指导概述
为了保证生产环境的稳定和安全,建议在升级之前做好*票开**数据备份工作。
2、升级步骤
【第一步】将金税盘通过USB数据线连接到计算机的USB接口,系统会自动找到新硬件,并自动完成金税盘驱动程序安装,无需手工安装。金税盘驱动安装完成后会在计算机的设备管理器中出现“AISINO JSP shuikong USB Device”的标识,如图2-1所示:

图2-1 设备管理器中金税盘设备
【第二步】双击安装文件夹中的“增值税发票税控*票开**软件(金税盘版V2.0.48_ZS_20220429)exe”安装程序图标,如图2-2所示。

图2-2 安装程序
【第三步】进入增值税发票税控*票开**软件快速安装界面,如图2-3所示。

图2-3 快速安装界面
【第四步】安装完*票开**软件后,会在桌面上出现“*票开**软件V3.0”快捷图标,如图2-4所示。

图2-4 桌面快捷方式
【第五步】双击桌面上的“*票开**软件V3.0”快捷图标,或单击“开始/程序/*票开**软件/*票开**软件V3.0”菜单,便启动系统进入增值税发票*票开**软件(金税盘版)界面,即*票开**软件界面,如图2-5所示(图中显示*票开**软件版本号,此图为示意图,实际软件版本号以所安装软件为准)。

图2-1 用户登录对话框
【第六步】在*票开**软件用户登录界面上,选择用户名、密码(默认为123456)和证书口令(默认为88888888),点击“登录”按钮便可登录系统进行业务处理。
【第七步】对于配有报税盘的企业,需要将报税盘通过USB数据线直接插在计算机的USB接口即可,无需安装驱动程序。报税盘安装成功后,可在计算机设备管理器中查看设备状态,如图2-7所示。

图2-5 设备管理器中报税盘标识
注册报税盘:在*票开**系统中初次使用报税盘时,必须先注册报税盘。利用*票开**系统中汇总处理模块模块“金税设备管理”菜单下的“报税盘注册”功能对报税盘进行注册,只有注册成功的报税盘才可在*票开**系统中正常使用。
% 注意:
对于仅使用金税盘的用户,金税盘可以实现购退票、*票开**和抄报税等所有功能。对于使用金税盘和报税盘的用户,其报税盘主要作用是购退票、抄报税和到税务机关修改购票员信息。
本文来源:本文收集整理于网络
声明:本文仅供交流学习,版权归属原作者,若来源标注错误或侵犯到您的权益,烦请告知,我们将立即删除,谢谢
编辑:sometime编制:2022年05月11号