
中国历代多发瘟疫,史书多有记载,比较具有代表性的就有:鼠疫、天花、疟疾等。医学条件不发达的时期,十年一大疫,三年一小疫,较早的如《周礼·天官·冢宰》记载: “疾医掌养万民之疾病,四时皆有疠疾。” 今天我们就来聊聊中国历史上比较典型的瘟疫以及历代疫情控制措施。

01
历 代 疫 情
一、东汉末年疫情
东汉末年,我们所熟知的就是曹操”挟天子以令诸侯“、”三国混战“……
但实际上,那时的百姓不仅要承受战争的流离失所,还要面对各种疫情的性命危害。
公元173年,汉灵帝时期,疫情来了,都说“大疫不过三年”,但是这场瘟疫整整持续了六年,让人间变地狱。
当时的瘟疫,究竟是怎样一种传染病,现在已经不可能知道。当时的人叫“伤寒”,据史书记载,当时的瘟疫发病快,传染性强,死亡率很高,患者有高烧、咳喘、呼吸困难的症状,最终会因为无法呼吸而死,有的还会吐出血块,确实可怕。(是不是跟冠状病毒感染症状很像)
王粲在《七哀诗》中称:“出门无所见,白骨蔽平原。”曹操在《蒿里行》诗中写道:“白骨露于野,千里无鸡鸣。生民百遗一,念之绝人肠。”现代人读这两组诗,基本上是认为战乱产生人间惨剧,其实还有一重要的原因是东汉末年的大瘟疫。
也正是这次瘟疫,年轻的张仲景亲眼看见族人一个个死在瘟疫之下,非常悲痛,潜心研究瘟疫,留给后世医学巨著《伤寒论》。
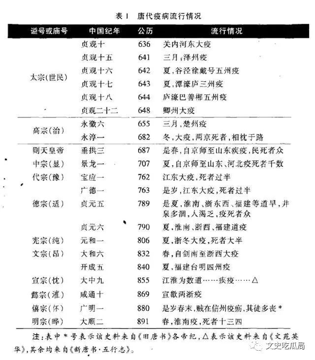
二、唐朝疫情
在整个唐朝,虽然没有爆发超级大的疫情,但是在历代一直有瘟疫发生,尤其是以疟疾较为多发。在《全唐诗》和《全唐诗补编》中,大概就有300首关于疫情的诗词,应该可以说是与“疟疾”相关。
下面一张图表,可以直观的了解整个唐朝的疫情发生史。

我们从多篇唐诗中,都能感受到当时抗击疫情的情景,比较典型的是杜甫的唐诗《回棹》(摘取部分)
衡岳江湖大,蒸池疫疠偏。散才婴薄俗,有迹负前贤。巾拂那关眼,瓶罍易满船。火云滋垢腻,冻雨裛沉绵。强饭莼添滑,端居茗续煎。清思汉水上,凉忆岘山巅。
三、宋朝疫情
从有史可考的1129年江苏淮阴第一次疫疠发端至1279年浙江永嘉最后一次拽止,在150年跨度中,有年代可考的南宋疫疠共流行了65次,平均每2.3年发生一次疫病,其中30次疫病流传于浙江,给人文荟萃的浙江大地笼罩了恐怖的阴影,尸体飘浮,遍及山野。

宋仁宗主政时,宋朝迈入了鼎盛时期,国家具备了与瘟疫对抗的强大的人力、物力基础。据传,1054年京师大疫,宋仁宗当即令太医配置药方,并从自己的私人财物中拿出两只犀牛角,其中一只是极为名贵的通天犀。
宋朝在防疫方面的经验已经非常丰富,有关防疫的书籍和成熟的治疗方案也是很多,苏轼著有《圣散子方》,北宋的大家沈括《梦溪笔谈》中也有专门涉及医药方面的内容,著名伤寒学家庞安毕生都在研究张仲景的《伤寒论》,并提出了伤寒与温病的不同概念,著作有《伤寒总病论》。可以说,不管是统治者还是老百姓都对疫情有了一种程度的了解,加上中央和地方对公共环境的关注,这些都为防疫奠定了一个良好的基础。
四、崇祯鼠疫
在崇祯年间的京城发生过大规模的鼠疫。因为在明朝中后期,空前少雨出现了全国性的大旱灾。崇祯年间,旱灾愈加频繁。由此鼠疫首先爆发在山西然后迅速蔓延到京城,最后流向江南。《崇祯实录》中亦曾记载:“京师大疫,死亡日以万计。”
鼠疫的治疗得益于当时的一个福建官吏,他发现了鼠疫的治疗办法。他使用刺血法给病人治病。崇祯16年冬天天气寒冷,鼠疫结束。
但是此时的京城已经残破不堪,伤亡惨重。当李自成攻进京城时,城内“人鬼错杂,日暮人不敢行”的死城。明朝自此消亡,而清朝顺治帝借此入关,清王朝入主中原。
五、清朝天花
清朝天花肆虐,帝王亦不能幸免。清朝有十位皇帝,其中顺治、同治死于天花,康熙、咸丰侥幸从天花的危害中幸存。

天花最早出现在公元前1000年左右的古埃及。公元前100年左右,天花传到欧洲和波斯。公元1507年,西班牙殖民者把天花带到了美洲。
中国大概在1世纪左右出现天花记载,其实当时的人们对于天花有免疫。但是为什么爆发在清朝?据史学界推测:满洲人最开始居住在东北,气候寒冷没有天花。但是随着入主中原,接触了关内人,因缺乏免疫力就很容易患天花。
康熙即位后,在太医院设立了痘诊科,广征各地名医;设立“查痘章京”这一职位,负责八旗的天花防治。通过种痘法的广泛推广使用,天花得以遏制。因为朝廷的有效防治,在康雍乾三朝,几乎没有天花。
02
防 控 措 施 简 述
这里重点说一下唐朝防控瘟疫的具体措施。唐代国力雄厚,官方医事发展迅速。据史料记载,医事机构设立于西周,至隋唐时期,随着政治制度的发展完善,已经颇具规模,到了唐朝,就已经形成了较为具体、明确、规范的医政体系。
02
一、医政机构的建立
唐朝的医政机构主要是以中央医政机构和地方医政机构为主体的官方医疗救助单位,它们的主要任务就是担负管理与执行医事任务等,是唐代防疫救灾的主力军。
据《新唐书》中记载,唐代中央的医政机构主要分为三个部门,分别是太常寺太医署掌管全国医疗卫生工作、殿中省尚药局为帝王进行诊疗、太子左春坊药藏局主要负责太子的日常保健。这些机构的设置,各有分工,职责明确,三者之间相互配合,为疫疾的诊治,治疫药物的储备、防疫活动的展开,搭建了相对科学的顶层框架,从而能够很好的控制疫情的发展。
因此,从以上我们可以看出,唐代的医政结构,主要为中央—地方二级行政架构,二者共同兼顾地方政务,当突发疫情时,能够及时、充分地展开救助工作。这种明确的分工,在当时世界上都是首屈一指的。
二、医事活动的开展
与医政机构一样,唐代医事活动的开展也主要是由中央医政机构和地方医政组织协调开展的。其中,中央机构一般负责两项工作,一是日常药物的储备,如《新唐书》中记8载,太医的职能“岁给药以防民疾”;二是遇到疫情爆发的时候,遣医送药,如《医疾令》中规定:“诸医针师,医监、医正量其所能,有病之处,遣为医疗。”从而表现出中央对疫情的关注与重视。

而地方医政机构的工作主要是配合中央开展工作,一是日常疫情的巡逻以及储备药材等。诸州于当土所出,有药草堪疗疾者,量差杂职、防人,随时收采,豫合伤寒、时气、疮肿等药。部内有疾患者,随须给之。二是直接开展救助活动,政府鼓励患病的人在本地就医,并以法律的形式强化。本地的驻军患病,也归本地医官治疗,边防驻地,士兵患病也受到应有的关注。
因此,综上所述,唐代治疫救灾活动的开展,与之前单调的遣医送药、埋葬尸骨等相比,手段已经丰富了很多,相对科学的日常巡防、疫情研判、实施诊疗、综合配药等都有体现。这不仅体现了唐政府对于疫疾认识理念的进步,同时也反映了唐代治疫手段与条件的相对完善。
三、政府主导下的药材市场的发展
唐代经济政治文化等高度发展,这也就催生了唐代药材市场的规范化和商业化。在唐代药材市场的发展中,从种植、采摘、收购到加工,这其中都有政府干预的痕迹。这种现象的产生,表明唐政府对于药材治疫效果的关注与重视,因此必须要对药材市场进行规范化管理。
唐朝对医药市场的管理相当重视,从生产、采购,都有较为细致的介入和干预,从其药品、药效方面分析,有很大程度上是针对疫疾病症而设的,这既体现了统治阶层对于疫疾问题的迫切关注,也反映了唐代医疗手段的进步。

四、政府主导下的医籍整理
唐朝医学的发展,继承了汉魏晋南北朝以来的医学遗产,继续增高,具有承上启下的意义,此时在医籍整理方面来说,不仅水平高、质量好,而且较强地呈现了集大成之时代特色;另一方面官方撰修参与其中,从而较大程度地保证了医学典籍的医事水准。如当时所整理的《诸病源侯论》、《千金方》、《外台秘要方》等,对中国的医学发展影响巨大。唐代以后,这三大医书成为中国医学的核心经典。而书中的大多数内容则是涉及疫疾诊治的,从而较为实际地奠定了唐代治疫救灾工作之医学理论基础。

在古代,面对瘟疫灾害,大多数老百姓是束手无策的,只能依靠官方的救治。而唐代官方所主导下的救疫组织便成为了救疫赈灾的主体,其组织的规模化、标准化、科学化为疫情的控制预防起到了巨大的作用。因此,唐政府主导下的治疫救灾机制,为唐五代乃至后世公共医疗系统的组建与完善提供了很好的样板与垂范,为宋元、明清乃至近代相当规模之公共卫生单位的出现创设了极具参考价值的框架与范式。
03
举 世 瞩 目 的 现 代 化 防 控
震撼历史的斗争,必然留下震撼历史的篇章。
2020,一场骤然袭来的大疫,以如此刻骨铭心的方式,植入中华民族的记忆深处。
三年的疫情,不断考验着国家的基层治理基础,我国的基层治理体系和治理能力的现代化水平在疫情防控工作中表现得淋漓尽致 。
一、集中力量办好大事
面对突如其来的新冠肺炎疫情,集中力量办大事的中国特色社会主义制度优势充分得以体现,我国各级政府部门、各行各业均在第一时间投入战斗,全国一盘棋,有效遏制了病毒传播,显示了强大的中国力量。

二、众志成城守望相助
新冠肺炎疫情暴发后,全国各地和*队军**的医疗队,包括多名院士在内的呼吸科和传染科专家白衣执甲、逆行出征。在这场抗疫中,中华儿女心往一处想、劲往一处使,凝聚起团结奋战的强大合力,树立起不获全胜绝不收兵的坚定信心。

三、精神力量感天动地
疫情之下,中国人民众志成城、团结奋战,凝聚成齐心战“疫”的强大精神力量。奋战在一线的广大医务工作者白衣执甲、不畏生死。钟南山、李兰娟、张定宇等一大批杰出代表涌现出来,谱写了一系列感天动地的英雄故事。

有西方学者指出:中国的“动态清零”是政治实践上的一次极限之举,它由以下六个要素组成: 国家动员能力+基层政府执行力+国民纪律性+医疗医药能力+强大的物资保供能力+互联网高水平=动态清零这六个要素, 缺一不可。多个国家都尝试过学习中国模式,但却很快宣告失守,因为他们无法同时在六个领域保持高水平。仅仅是一个“健康码”,就需要高度网络化的技术配套。因此,中国的抗疫模式,其实并不简单。所以说中国的动态清零其实是向全世界宣布,动态清零彰显了我们国家强大治理能力,而这一点正是那些把中国当成敌人的国家真正畏惧的!
在疫情防控斗争中彰显的伟大中国精神是打赢疫情防控阻击战的强大动力,为抗击疫情坚定必胜信心、凝聚强大合力、注入持续动力。中国人民在疫情防控斗争中续写了中国精神的崭新篇章。面向未来,我们要继续大力弘扬伟大中国精神,以“踏平坎坷成大道,斗罢艰险又出发”的姿态,向着实现中华民族伟大复兴的奋斗目标勠力前行。