避免违规降权处罚的最核心技巧是什么?当然是不违规!这是一句废话,但却是实情。随着市场竞争环境的变化,各种规则一定是一直在变的,所以首先你就要熟悉规则,然后去适应规则。
那如果违规了怎么办?也别慌(因为慌也没用),用最恰当的处理方式,把损失降到最低。所以,今天的这篇分享,集中给大家解释一下关于违规降权的那些事儿。
1. 从哪里去知道淘宝的规则变化
多关注一些千牛头条的官方服务号,很多规定都会及时的发布。然后,你打开淘宝首页(PC端),在首页右侧上半部分,你能够看到淘宝规则的入口:

你点击规则,重要公告栏的内容定期的浏览一下:

2. 淘宝重要的违规行为包含哪些
你要知道,淘宝制定这些规则的初衷是什么?在每一个阶段是不一样的,比如早期关于重复铺货的规定,就是同时考虑了卖家、买家、平台三方的利益后制定的规则。但是总体来说,不断的提高用户的购物体验是一个核心考虑的出发点。

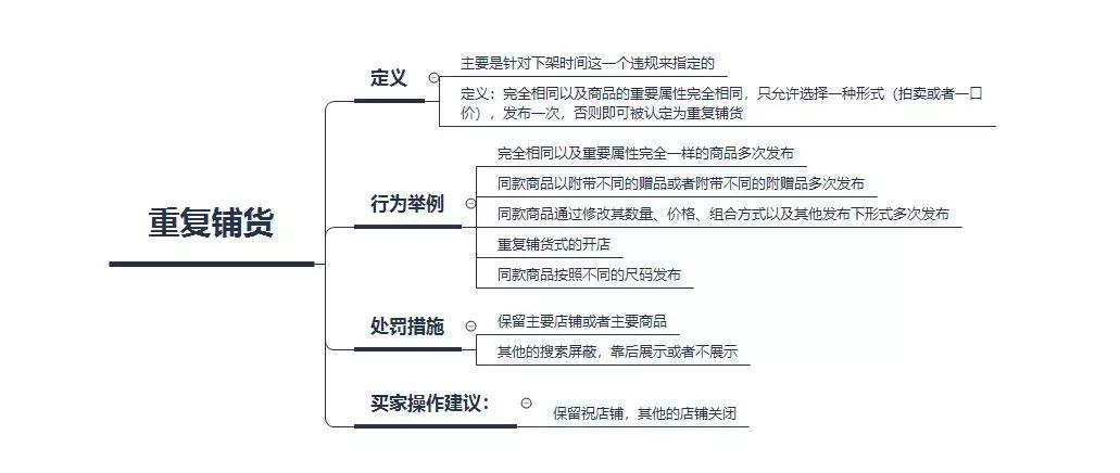
一般来说,淘宝重要的违规行为包括差不多十一种(当然,肯定还有遗漏的,上述图中只不过是把常见的给大家列了出来),如上面的思维导图所示:虚假交易、重复铺货、换宝贝、邮费不符、SKU作弊、广告商品、标题滥用关键词、价格不符、标题(图片、表述等不一致)、错放类目和属性、首图牛皮癣。不同的违规行为,处罚的严重程度是不一样的,以及在相应的处罚下,处理措施也是不一样的。

比如上图就是关于重复铺货的一个基本介绍,这个问题其实也会被问的比较多,重复铺货的主要处罚就是搜索屏蔽,靠后展示甚至是不展示(现在基本就直接是不展示,没有靠后展示一说根本就)。
3. 违规后对店铺的最大影响是什么?
按照这个逻辑去理解就行了。你的每一次违规行为,其实不管是大还是小,是店铺违规还是单品违规,实际上都是在给你的“店铺档案”中留下了不光彩的一笔,最简单的解释就是,这种“不光彩的档案”百分之百是减分项。
而我们知道,现在淘宝的自然搜索越来越倾向于店铺综合得分的权重大于宝贝得分的权重。也就是说你的每一次违规行为,或多或少的,一定会影响你的店铺综合质量得分,而你店铺综合质量得分的下降,肯定会带来你自然搜索权重的下降,进而减少流量。
所以说,一般情况下,只要你有违规行为,自然搜索流量都会下降的。但这不是绝对的,为什么呢?因为违规行为带来店铺综合质量得分的下降,如果你在别的方面把店铺的综合质量得分又给拉上去了,那么降权的影响就会被抵消掉。这也是为什么有人会说,违规没事儿,搜索不受影响的原因了。但是,中小卖家一定要注意,别被坑,因为更多的情况是,你无法从其他方面拉升店铺的综合质量得分。
4. 降权结束后搜索流量一定会回来么?
这是非常关键的一个问题,按照道理来说,降权结束后,就应该没事儿了啊,那么原来影响的自然搜索排名应该恢复啊?原来的自然搜索流量应该回来啊!
道理好像说的通,但是悲催的就是(大多数中小卖家被降权后,都发生过这种情况):降权结束了,店铺的自然搜索排名就一蹶不振了,怎么也上不来了,这到底是什么原因呢?

一般情况下,店铺层级(最近30天支付宝成交金额决定的)共7个小层级,三个大层级,其中1和2属于底层卖家,占全部卖家数量的70%,但是只能分走约30%的免费流量;3——5属于腰部卖家,占比是25%,能分走约40%的免费流量;6和7属于顶层卖家,只占总数量的5%,但是可以分走约30%的流量。
因为你的流量下来了,你的业绩肯定会下来,所以这时候你的层级就会下降,如果你不幸掉了一个层级(最可怕的是大层级掉了,也就是说从6掉到5,或者从3掉到2),那么你的免费流量的天花板就会直接制约你所能够获取到的免费的自然搜索流量。即使降权结束了,因为层级不是原来的层级,所以你也无法回复到原来的水平了。
5. 违规降权后最关键的处理方式
其实上面两个问题已经基本解决了我们在违规降权的时候应该怎么做了。这个怎么做实际上是为了达到两个目标:
第一、能够在降权期间尽量的维持住店铺的综合质量得分,把影响降到最低;
第二、在降权结束后能够迅速的恢复。
所以,在违规降权的时候,我们的着力点也主要在两个:
首先是利用其它的途径提高店铺的综合质量得分,稀释因为违规降权所带来的对店铺综合权重的不利影响;
其次是,在违规降权的时候,通过其他的途径把自然搜索方面失去的流量补回来,保住店铺层级不下降,这样在降权结束的时候,自然搜索就可以快速恢复。
这里给大家介绍几个方法:
(1)通过赠品、快速完美的物流服务等提高店铺的DSR评分
因为DSR评分是影响店铺综合权重很重要的一个因素,所以在违规降权期间,你可以通过持续不断的提高DSR评分的方法来拉升店铺的综合权重。一般的方法就是我标题中说的那些。物流服务也是提升DSR评分的一个利器,一般情况下,需要提升的时候,我们会找最近的订单进行处理,发顺丰。
(2)通过给力的活动提高综合支付转化率
不管是买一赠一也好,还是加一元选购也好,这时候你设计一些给力的营销活动,来较大幅度的提高你的综合支付转化率,这也是可以提高店铺的综合质量得分的。
(3)违规降权期间,通过其他的一些精准渠道引流补充流量
这个好理解,一般就是直通车(如果能开的话,有很多时候违规单品不能开车但是其他商品还可以的)、钻展、淘宝客等等,把流量补充过来,然后尽最大的努力保住你的店铺层级!
【福利】:点击关注我,私信回复“电商”,加入电商圈子一起交流学习