不想上班?
想睡懒觉?
想出去玩?

小伙伴们再坚持坚持
再十几天班
就放端午小长假啦

一到小长假
就有不少小伙伴拼假出国游
有出国游计划的
还没办好护照的小伙伴注意啦
从4月1日起
出入境证件实行全国通办
也就是说
非广州户籍没有居住证
也可以直接在广州办理护照哦

广东户籍在广州办护照
是5到7个工作日可以拿到证
非广东户籍在广州办护照
是7到10个工作日能拿到证
想小长假出国游的小伙伴
现在办还来得及哦

而且现在中国护照又升值啦!
72个国家和地区可以免签或落地签
“含金量”再创历史新高!

护照办理指南
办理条件
符合下列条件之一的,可在我市申请中华人民共和国护照:
1、广州市常住户口居民,持有有效居住证的非广州户籍人员。
2、护照加注:分为曾用名加注、姓名加注、换发加注、补发加注、曾持照加注等五类。申请人户口簿上有曾用名的,可申请曾用名加注;具有繁体汉字姓名、英文姓名、多音字姓名、非标准汉语发音姓名的,可申请姓名加注。曾持照加注项上可以加注不超过3个(含)曾持护照的号码。
3、护照换发:
⑴护照签证页即将使用完毕;
⑵护照有效期不足六个月,或者有效期在六个月以上但有材料证明该有效期不符合前往国要求;
⑶户口簿上的姓名、性别、身份证号码、出生地、出生日期发生变化或者申请人面像发生较大变化;
⑷公安部出入境管理局认可的其他情形。
4、护照损毁、遗失、被盗。
5、申请人具有下列情形之一,可申请加急办理:
⑴出国奔丧、探望危重病人;
⑵出国留学开学日期临近;
⑶前往国入境许可或者签证有效期即将届满;
⑷省公安厅出入境管理局认可的其他紧急事由。

所需材料
广东户籍居民:
1、《中国公民出入境证件申请表》(去到出入境管理局拿的)
2、《广东省出入境证件数字相片采集回执》
3、有效身份证或临时身份证

没有居住证的非广东户籍居民:
按户籍地办理护照要求准备材料即可。具体所需材料可咨询户籍所在地出入境

未满16周岁儿童还需提供:
1、身份证(没有身份证的提供户口簿)
2、监护人身份证或护照
3、监护关系证明(如户口薄或出生证明)
若需代办还要提供:
1、护人委托书(仅限监护人委托他人办理需要提供)
2、办人身份证或临时身份证(仅限委托他人办理需要提供)
办理流程
第一步:网上预约
一定要在网上预约才能到现场办理哦!在广州本地宝微信对话框发送【护照】即可进入预约入口。
第二步:准备材料
第三步:现场办理
根据预约的时间、地点,携同材料前往窗口办理。
第四步:领证
选择邮寄的,就等快递上门。选择自取的,就到出入境大厅领证即可。
广东户籍居民是5到7个工作日办结,非广东省户籍居民7到10个工作日办结

办好了护照当然要使用啦
不过在出国旅游之前
我们要先了解出国旅游常见的签证类型
出国旅游的三种常见签证
①互免签证:双方人员持有效的本国护照可自由出入对方国境;;
②单方免签:单方面允许中国公民免签入境;
③落地签:申请人不直接从所在国家取得前往其他国家的签证,而是持护照和该国有关机关发给的入境许可证明,等抵达该国口岸后,再签发签证。

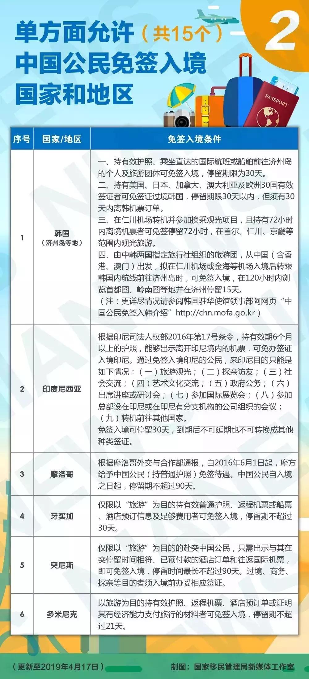
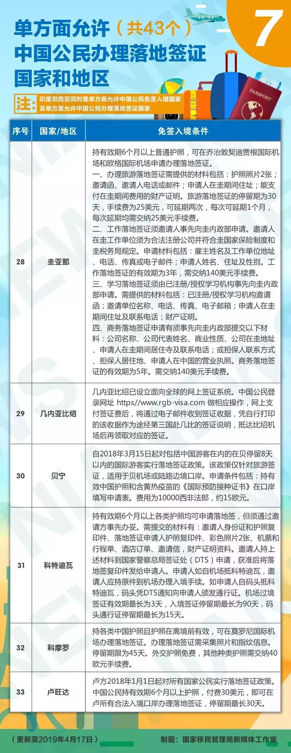
据国家移民管理局消息
持中国普通护照的公民去多个国家和地区
可以享受免签、落地签待遇哦
主要包括
14个互免签证国家、
15个单方面允许中国公民免签入境的
国家和地区、
43个单方面允许中国公民办理落地签证的
国家和地区
赶紧看看有没有你想要去的国家和地区









温馨提示:
由于互免、单方面免签和办理落地签证政策变化较快,小伙伴们在“说走就走”之前,可查阅中国领事服务网(http://cs.mfa.gov.cn)有关内容,咨询相关国家驻华使领馆或搭乘的有关航空公司,并按前往国家或地区相关规定要求准备所需材料或履行必要手续,以免在入境时受阻。

除了这些
小编还有一个好消息要告诉大家
接下来5个多月内
去泰国耍能省钱啦!
端午小长假、暑假、十一黄金周
都包含在内哦
泰国落地签免费政策再延期
据@泰国国家旅游局消息,4月30日,泰国政宪公报网站正式公布“暂时免除包括中国在内的21个国家和地区游客的一次性落地签证费政策”政府文件,原截止日期为4月30日的免除2000铢落地签证费政策于5月1日起再次获得延长,并将一直持续至2019年10月31日结束。

特别提示:如果在曼谷转机到泰国的其他目的地,那落地签手续需要在曼谷机场办理。所以,请务必预留好足够的转机时间,以免因为办理转机手续耽误后续行程。
申请落地签需要填写落地签申请表一份并准备:
1、有效期不少于6个月的护照。
2、一张两寸白底免冠照 。
3、随身携带 10,000(个人)或20,000(家庭)泰铢现金或等值外币,移民局将现场随机抽查。
4、不超过15天往返机票(电子票打印版)及酒店订单。
已经办理好旅游签的旅客需要随身携带 20,000 (个人) 40,000(家庭)泰铢现金或等值外币。

办理落地签
可先在线填写、现场自助打印申请表
现在曼谷和普吉等部分机场
已提供在线填写和现场自助打印

另附上入境卡填写样本,助大家快速过关
(请在赴泰航班上完成填写入境卡)

之前,泰国落地签费为每人2000泰铢
约合人民币约427元
相当于每人可以省下400多元呢~
▽▽▽
2000铢在泰国可以干什么?
✔50铢一份的芒果糯米饭,可以来40份
✔400铢的泰式按摩,可以做5次
✔500铢的大皇宫门票,可以玩4趟
✔到了711,可以横扫整个零食柜
✔到了当地夜市,可以从街头吃到巷尾
逗是介么壕!!



目前泰国允许申请落地签共有32个入境口岸
基本覆盖了大部分旅行者要去的目的地
曼谷、芭提雅、清迈、普吉、苏梅……
大家比较常去的这些地方都可以落地签


落地签免费了
必须得趁这个好机会去浪一趟鸭
小编搜了一下这几个月飞泰国的机票
最低只要431元
广州✈曼谷



端午假期你去泰国玩吗
接下来还有暑假、中秋、国庆……

小编有话说
万事具备
就等假期啦
端午假期
你会去哪玩呢
