今年8月9日,上期所公布了《上海期货交易所不锈钢期货合约(征求意见稿)》等相关规则,就不锈钢期货合约、交易、结算、交割、风险控制等相关业务规则公开征求市场意见。9月25日,不锈钢这种与我们日常生活息息相关的品类正式在上期所上市,在资本市场上以价格杠杆再度影响我们的生活。

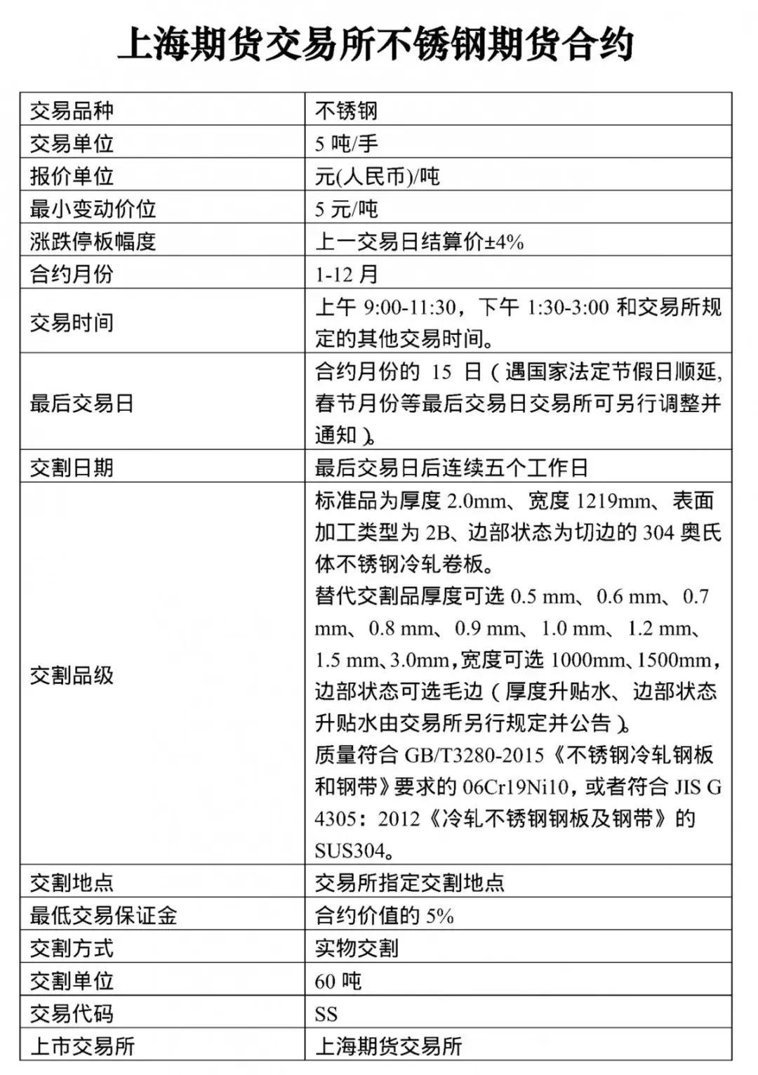
【图】上期所不锈钢期货交易合约(征求意见稿)(图片来源:上期所官网)
每一种期货品种,背后都是一整套产业链的上下游,每当一种新的期货品种上市时,扑克投资家都会带大家一窥这种期货背后的江湖。在不锈钢上市之时,请跟随我们走进不锈钢的世界。
1
以史为鉴:不锈钢市场的前世今生
1. 国内外不锈钢生产、消费、进出口
ISSF数据显示,2018年中国不锈钢产量占全球比例超过50%,印度其次占比约7%,日本占比约6%,美国占比约6%,中国远远超越其他国家;然而仅仅70年前,1949年4月25日,鞍钢第一炼钢厂2号平炉成功炼出了新中国第一炉钢水。从打铁到炼钢,新中国“有铁无钢”的历史宣告结束,奠定了所有重工业的基础。5月1日鞍钢炼钢厂隆重举行开工典礼,贺龙元帅到会剪彩。
1952年9月,太钢成功冶炼出新中国第一炉不锈钢,并制作了一座高约20厘米的不锈钢宝塔,当时正值抗美援朝战争时期,不锈钢宝塔随后即被送往前线展出,我国成功冶炼出不锈钢的喜讯,极大鼓舞了前线志愿军将士的士气。
2018年中国、印度、日本、美国四个国家不锈钢产量占全球比例高达74%。从各洲产量来看,2018年亚洲地区不锈钢产量占比接近70%,欧洲占比15%,因此亚洲地区不锈钢产量对全球供应影响重大。

【图】2018年全球各国不锈钢产量(图片来源:华泰期货)
2018年中国不锈钢产量分系列来看,300系占比约51%,200系占比约30%,400系占比19%。2019年上半年200系产量增幅明显,其他系列则小幅增加。中国不锈钢产量不仅产量高,增长速度也是全球领先,2001年到2017年间年均增长24.27%,远高于全球5.91%水平。

【图】2018年中国各系列不锈钢产量占比(图片来源:华泰期货)
从2008年到2018年,国内的不锈钢产能经历了滞涨、扩张和修正三个阶段。
产能滞涨期:2008年~2012年, 不锈钢产业由于宏观经济调整、需求增长减缓、产业技术发展进入瓶颈等内外部原因,经历了五年的产业调整期,不锈钢新增产能基本处于停滞。
产能扩张期:2013年~2015年, 技术革命迎来了不锈钢二次产能快速扩张时代,民营巨头利用RKEF镍铁冶炼技术和炼钢一体化工艺的成本优势,产能快速扩张,再加上华东和华南许多隐性产能,2015年中国不锈钢产能发展达到阶段性高点——3900万吨,截至2015年年底,不锈钢具备粗钢冶炼企业数量大致在70~80家左右。
产能修正期:2016年~2018年, 供给侧改革,使得国内许多无证钢厂和僵尸钢厂被迫停产退出市场,同时环保的不断加强使得环保措施不到位和因环保增加成本失去竞争优势的钢厂也逐步停产退出市场,这三年使得国内华东和华南许多隐性的非主流产能退出市场的速度急剧上升。

【图】2008——2019中国不锈钢粗钢分类别产量统计(单位:万吨)(图片来源:我的钢铁网)
从2019年到2021年,我国不锈钢产量增速可能会缩小至6%左右,这主要是由于持续的贸易增速,以及全球和我国GDP的可能性调整,但不锈钢整体增长趋势保持不变。
不锈钢下游较为分散,因其优越的性能和靓丽的外观,不锈钢应用范围非常广泛,因而其几乎不受任何一个特定行业发展的制约,而与一个国家经济发展水平和人民生活水平息息相关。
随着不锈钢成本与价格逐渐下降,人民生活水平逐渐提高,不锈钢在民用领域发展迅速。近期“绿色建筑”新标准涉及到的不锈钢水管,亦是未来不锈钢发展的增长点。2018年,制管行业占中国不锈钢消费的比例最高,约为30.1%。

【图】2018年中国不锈钢消费结构(图片来源:华泰期货)
随着国内产能的不断上升,不锈钢进口数量总体呈波动下降趋势,2010年,我国正式实现不锈钢净出口,且净出口数量不断增长,从2010年的20.55万吨增长至2017年的277.20万吨,年均复合增长率为45.02%,但2017年以后因印尼青山不锈钢产能投产,并拥有低成本的优势,中国不锈钢进口量大幅攀升,净出口量亦出现明显下滑。到了2017年12月底,中国7年后首次成为热轧不锈钢卷净进口国。

【图】2017——2020印尼不锈钢产量发展趋势(单位:万吨)
随着东南亚本土不锈钢市场的扩大,以及2019年4月份开始,中国对印尼等多国和地区实施不锈钢反倾销措施,中国不锈钢进口量重回历史低位,净出口量有所回升。特别是从印尼进口的不锈钢数量骤减。

【图】2018年1月-2019年5月印尼不锈钢进口量(图片来源:SMM)
2017年中国不锈钢进口国/地区主要是印尼、韩国、日本、中国台湾等,其中印尼占比达39%。2017年中国不锈钢出口国/地区主要是中国台湾、韩国、越南、印度、意大利等,其中主要在东亚、东南亚一带。不过与中国不锈钢总产量相比,进出口量占比过小,中国不锈钢仍是以内销为主。

【图】中国不锈钢进出口量及消费量(图片来源:华泰期货)
2. 全国不锈钢生产企业,谁主沉浮?
中国不锈钢产业已形成八大集群,分别是福建、山西、山东、上海、浙江、广东、江苏、广西不锈钢产业集群。其中,青山集团的崛起带动了福建不锈钢产业的迅猛发展。从不锈钢产能来看,福建已经荣升为国内第一大不锈钢产业集群地;山西省拥有最强不锈钢出口基地——太原不锈钢产业园;江苏省有中国最大不锈钢市场之一——无锡不锈钢市场,覆盖整个长三角和长江流域,市场腹地巨大,周边有不锈钢庞大消费强省市——江浙沪皖鲁等。
需要指出的是,在不锈钢的行业,并非是进入行业越早越好,后发者凭借技术积累,以及资本的优势,往往能够后来居上,超越老牌的名企。
青山钢铁就是这样的典型:通过掌握镍矿及镍生铁(Nickel Pig Iron/NPI)来摆脱国际镍价波动对企业影响,实现了掌握企业成本控制自主权。通过将原料和炼钢相结合的RKEF一体化工艺技术革新,并在适当的时机出海印尼,终于在天时地利人和的情况下,利用成本的优势,超越了不锈钢生产的老牌企业太原钢铁。

2
不锈钢大家族——形形色色的不锈钢分类
所谓不锈钢,就是钢在冶炼过程中加入铬(Cr)、镍(Ni)、锰(Mn)、硅(Si)、钛(Ti)、钼(Mo)等元素,与铁元素形成了合金,从而改善了钢的性能,使钢具有了耐腐性(即不上锈),就是我们常说的不锈钢。
不锈钢在冶炼过程当中,由于加入合金元素品种不同,不同品种加入量的不同,其特性也是不同的。为了加以区别则冠上了不同的钢号(就像是不锈钢的名字)。
通常,按照金相组织,把普通的不锈钢分为三类:奥氏体型不锈钢、铁素体型不锈钢、马氏体型不锈钢。在这三类基本金相组织基础上,为了特定需求与目的,又衍生出了双相钢、沉淀硬化型不锈钢和含铁量低于50%的高合金钢。
按照冶炼成分不同,不锈钢可以粗分为200系列,300系列和400系列三大类,其中300系列是最常用的,200系列和400系列一定程度上,是300系列的替代品。
而 300系列可以简分为304、304L、316、316L、321、309S、310S等等,区分的依据是各种金属元素的含量不同,304和304L的区别在于碳(C)含量的不同,带L的是表示含碳低,也叫低碳,316和316L的区别也是一样,含量不同的不锈钢的特性也不相同。
在这么多的分类中,被选为期货交割品的304,其成分为0Cr18Ni9,具有良好的耐蚀性、耐热性、低温强度和机械性能,因而是用途最广泛的不锈钢品种。
而本文开头提到的316,则是在304的基础上,添加了钼元素,因而有更好的抗腐蚀能力,也是继304之后第二个得到广泛应用的钢种,主要用于食品工业和外科手术器材。
由于不锈钢种类繁多,限于篇幅就不一一展开了,详细的分类可以查阅专门的手册。
3
身前身后——不锈钢产业链的上中下游梳理
一般来说,不锈钢产业链可分为上中下游三大部分,其中上游以采集铁矿石、镍矿石、铬矿石、锰矿石等生产原料以及对生产原料进行初步处理和提炼为主。中游以生产不锈钢板材管材等不锈钢初级产品和不锈钢原材料为主。而下游主要是不锈钢被制作成各类最终产品的环节。不锈钢的具体产业链,以及产业链上的主要企业如下图所示:

【图】不锈钢产业链概述(图片来源:中信期货)
1. 上游:从矿石到冶炼炉
不锈钢产业链上游以采集铁矿石、镍矿石、铬矿石和锰矿石等生产原料以及对生产原料进行初步处理和提炼为主。不锈钢的组成元素主要有锰、镍、铬、铁,不同种类不锈钢在元素配比上存在一定的差异,而镍和铬是其中最主要的元素。在本节中我们将对这两种金属元素进行梳理。
镍+铬,不锈钢的“添加剂”金属
正如第一部分所言,304 是用途最广的不锈钢型号,304不锈钢成分主要是镍、铬、铁三个元素,下面我们就来分析这两种金属的产业链。
1)镍产业链
镍元素来源主要是含镍生铁(NPI)、进口镍铁(FeNi)、镍板、镍豆、废不锈钢等,铬元素的来源主要是高碳铬铁与废不锈钢。铁元素一般来自于镍铁和铬铁,另外采购炼钢用生铁较少。
镍下游主要分为不锈钢、电镀、镍基合金、电池等四种主要用途,不锈钢的占比最大,而且镍铁基本上都用于不锈钢生产。

【图】2018年国内外原生镍消费结构(图片来源:华泰期货)

【图】镍产业链框架(图片来源:华泰期货)
2018年全球镍产量最大的企业是淡水河谷(不计NPI),其次为诺里尔斯克镍业(俄镍)、金川、嘉能可、必和必拓、日本住友、谢里特等企业。淡水河谷目前是全球最大的镍生产商,除了NPI以外,所有镍产品皆有生产,包括电解镍、镍铁、通用镍、镍粉等。诺里尔斯克镍业是全球成本最低的镍生产商,俄罗斯以硫化镍矿为主,诺里尔斯克镍业的电解镍是副产品。

【图】2018年全球主要镍企产量(图片来源:华泰期货)
随着不锈钢的产量逐年增长,特别是300系高端材料的发展,对镍的需求量(电解镍)增加。近几年,随着RKEF工艺规模化,镍因其金融属性产生的价格波动收窄,促进了不锈钢的应用扩展。而不锈钢生产消费的增长,又促进了镍产业的健康发展。
2)铬产业链
全球铬矿储量集中在南非、哈萨克斯坦和印度三个国家,美国地质调查局数据显示,2018年全球铬矿储量约5.6亿吨,其中南非占比36%,哈萨克斯坦占比41%,印度占比18%,全球其他国家仅占比5%。从产量来看,2018年南非铬矿产量占比44%,哈萨克斯坦占比13%,印度占比10%,其他国家占比33%。
中国铬矿储量极低,对外贸易依程度高,铬矿进口绝大部分来自于南非(2018年约占76%),自南非的铬铁进口占比亦超过50%,其次为哈萨克斯坦。

【图】2018年1月——12月中国铬矿进口量(图片来源:SMM)
不锈钢生产主要使用高碳铬铁,从中国的高碳铬铁产量分布来看,内蒙古产区是全国最大的产区,2018年内蒙古高碳铬铁产量占总产量比例高达53%。
2. 中游:一步、两步、还是三步?
从不锈钢冶炼工艺流程发展的历史来看,生产不锈钢可采用一步法、两步法和三步法。一步法是指在电弧炉内完成所有的冶金任务,包括废钢和合金的熔化、脱碳精炼、钢渣还原和合金化,目前一步法工艺由于冶炼周期长、耐火材料烧损严重、成本高等原因已经被逐步淘汰。
不过近年来,一步法又获得了新生:目前很多不锈钢生产企业采用部分低磷或脱磷铁水代替废钢,将铁水和合金作为原料进入AOD炉进行不锈钢的冶炼,与早期一步法相比,取消了电炉这一冶炼环节,目前被广泛应用于生产400系列不锈钢。
总而言之,新型“一步法”虽然特别适合中国这样废钢和镍资源缺乏的环境,但不适用于成分复杂、合金含量高的不锈钢品种。
二步法不锈钢代表工艺路线为EAF→AOD、EAF→VOD(电弧炉→VOD真空精炼炉)。EAF→AOD工艺的产能目前占世界不锈钢产能的70%左右,其中EAF炉主要用于熔化废钢和合金原料,生产不锈钢预熔体,不锈钢预熔体再进入到AOD炉中,冶炼成合格的不锈钢钢水。
二步法不锈钢冶炼工艺被广泛应用于生产各系列不锈钢,其优点包括:电炉对原材料要求不高,生产周期相对于一步法工艺稍短,灵活性好,可生产除了超低碳、氮不锈钢外95%的不锈钢品种。
目前300系不锈钢冶炼主要采用两步法工艺,技术创新大大降低了不锈钢的原材料和制造成本,带动全球不锈钢价格大幅下降,对行业发展产生了深远影响。下面这张图给出的就是“两步法”冶炼不锈钢的全过程。

【图】不锈钢生产“两步法”的一般流程(图片来源:中信期货)
三步法是在两步法的基础上,增加了深脱碳的装备,用以生产超低碳或超低碳氮不锈钢。产品质量好,适用于专业化的生产厂家,但也有缺陷:一是增加了工艺环节,投资和生产成本较高;二是真空装备系统复杂,维护量大。
总而言之,一步、两步和三步法各有优劣,对于不同品种的不锈钢冶炼,可以因地制宜采取对应的工艺。其中EAF+AOD(电弧炉+氩氧精炼炉)的两步法工艺约占70%,三步法工艺约占20%。随着低磷铁水被广泛应用于不锈钢生产,新型一步法不锈钢冶炼工艺也被越来越多的不锈钢生产企业采用。
3.下游:不同类别转产方便
不锈钢产业的下游,是指不锈钢板材、卷材、线材等被进一步加工,为我们实际生活用品或生产工具的生产流程。对不锈钢需求较大的行业主要有以下几个领域:建筑行业、日用制品业、家电行业、机械行业、汽车行业。而不同的行业,需求的不锈钢类型有所差异。下面这张图就给出了不同类型不锈钢的用途。

【图】不锈钢产业链全景图(图片来源:国泰君安期货)
虽然不同系的不锈钢用途各异,但也有相通之处,并不存在绝对的界限。
一方面,300系不锈钢与200系、400系、普碳钢之间可以相互转产。当利润差异较大时,200系和400系不锈钢企业会考虑转产普碳钢,或者将普碳钢转产为300系和400系不锈钢。由于200系、300系竞争过度,转产400系不锈钢也成为行业内的一大趋势。另一方面,300系卷板与板材、型材、钢管和零部件共享热轧与冷轧资源,钢厂可以根据下游需求和订单情况切换产品种类。
来源:扑克投资家