煎或者炸出来的食物特别香,特别诱人,前提是:煎炸的时候不翻车。
外面吃的煎饺

自己煎的煎饺

图片来源于网络,版权归原作者所有,侵删。
有人就说了:那还不简单?现在有「不粘煎锅」这一神器,煎东西怕什么?但你就会发现,有的人即使兴奋地买了一口不粘煎锅回来,好像也改变不了煎糊东西的命运。为什么?
据番茄酱分析,一部分是使用不当,一部分是选购没选对。比如,有人买了一个非常高颜值的大尺寸不粘煎锅,想着反正都花钱了,直接买一个大一点的更实用更划算,但实际用的时候就发现,食物都铺不满锅底——这种情况你是不是也试过?
长期这样使用,其实就造成了锅子干烧,是不利于不粘锅的涂层的。涂层损坏,很快就会开始粘锅,于是,翻车的命运不可避免。那要怎么做呢?
先来了解,不粘锅的“不粘”原理
无论是不粘煎锅还是不粘炒锅,它们的工作原理是不粘锅的锅底采用了不粘涂层,这些涂层材料具有良好的润滑性,摩擦系数小,表面张力小,使其难以粘附物质,所以食物就不容易粘上去。
划关键词:涂层。这是救了无数厨房新手不忍直视料理的“神器”!可是,并不是说有这样一个锅,随便拿来用都不粘的,人家也有人家的脾性不是?
1、避免锅干烧,选择合适的尺寸

图为格兰仕不粘煎锅2802SE1,深度有50mm和75mm之选
不粘锅尤其需要注意不要空烧,否则容易造成涂层剥落。使用的时候食材最好能铺满锅底,所以尽量选择尺寸合适的锅。想想家里有几个人,和平时自己做菜的风格,再决定买多大尺寸的锅子。
一般28~30cm的煎锅已经是最大的尺寸了,我考虑到会用煎锅煎鱼,所以买了个28cm的锅。这个也是比较家常用的容量,适合一家三口以上的高频率使用。
但如果你是1~2人使用,并且多数只是拿来煎鸡蛋、烙饼,那么估计用个24cm的就足够了。否则锅大而食材少的时候,没有被食材覆盖到的部位其实很容易过度加热,造成锅子不必要的损耗。
2、别小看不粘煎锅防烫设计
煎炸东西的时候,不粘煎锅的温度都会非常高。所以锅的把手是否足够防烫耐热,这时候就显得非常重要了。

手柄中空防烫设计
否则即使拥有了不粘煎锅煎东西,不怕油溅了,却因锅柄烫手而不敢靠近锅里的食材,这个画面,怎么看都有点为难:眼看着食物已经煎到黄灿灿的漂亮颜色了,还不敢盛起来吗?想当初,买一个不粘煎锅,不就是为了能够轻松煎东西吗?
所以要注意,购买正规厂家的合格商品,产品专门有防烫设计那更好。
3、煎炒两用,别只想着买大直径,应考虑深度
文章开头讲到,有的人想买大一点的煎锅,想煎炒两用,这个主意是没问题的,但是问题出在,为了容纳更多的食物,不应该只考虑直径选大,而是可以考虑深度加深。比如还是这一款格兰仕2802SE1,它就有50mm和75mm的深度供选择,75mm的直接可以当炒锅来用。

图为用户评论晒图
而且深度(或者说侧面)高的话还有一个优点是,不容易溅油出来。煎完食材之后,可以直接放水进去焖煮,对于做红烧鱼、红烧排骨这种红烧类的荤菜,个人感觉是非常的方便。

4、不粘煎锅要注意保养
除了选购时需要结合实际使用需求,买到不粘煎锅后也要注意保养。
- 不粘锅不能使用铁制锅铲,用完不能用钢丝球来清理,估计都知道咯;
- 注意不要空烧,容易造成涂层剥落,使用的时候食材最好能铺满锅底;
- 不粘锅也比较忌讳特别高温的烹饪操作,同样会损坏涂层;
- 不粘锅是消耗品,如果涂层有明显损耗了,扔掉吧,于烹饪于健康都不适合再留着了。
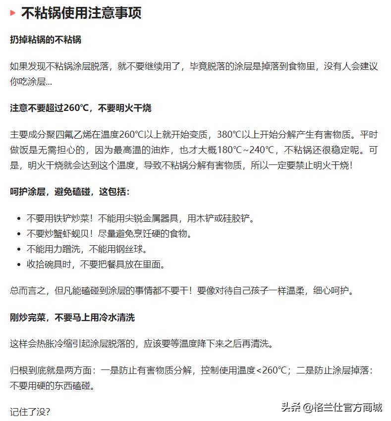
关于不粘锅的使用注意事项,往期文章有介绍,大家可以点击查看往期推文:
不粘锅科普三连:涂层有毒吗?怎么选?怎么用? 。

截图节选往期推文《不粘锅科普三连:涂层有毒吗?怎么选?怎么用?》
希望看完本文的你,对于家里使用的不粘煎锅有更深的使用认识。觉得文章有用,别忘了转发给家里做饭的辛苦劳动者哦~
本文由格兰仕官方商城原创,转载请联系作者。关注我,每周和你分享家电干货和美食制作小视频!