你的假期都安排好了吗?
再不开始规划你的端午游,
假期又只能在家里刷朋友圈游啦!

还没定下来的小伙伴也别发愁,
小编整理了
2019年最新免签&落地签清单
绝对实用,建议收藏好!
来一场说走就走的旅行!


对持普通护照的下列双边国家公民,
根据两国双边协议规定,
在缔约另一国入境,
满足双边协定的条件,免办签证;
总共有14个国家
对于中国普通护照互免签证。

阿联酋
不论是奢华的帆船酒店
还是巷弄里阿拉伯古老的香料
这里有现代的先进,还有阿拉伯人不变的传承
站在世界第一高塔眺望
你会看到一个不一样的世界

巴巴多斯
巴巴多斯,虽然面积只有430平方公里,
但那灿烂的阳光、湛蓝的海水、
油绿的树木、绚丽的鲜花、静谧的旅店小楼,
简直可以算是一幅迷人的风景画,
令人留连忘返。

巴哈马
被美国《新闻周刊》评选为
世界上最性感的海滩,
粉红海滩长约三英里,水清沙幼,
浪漫的无法言说。

厄瓜多尔
一个神秘的南美洲国家
这里有奇妙的赤道风光、太平洋的滨海明珠、
生物进化的博物馆,
还有很多未知等你发现

斐 济
斐济群岛位于南太平洋中心
介于赤道与南回归线之间
是世界著名的度假胜地、旅游天堂
被誉为“全球十大蜜月旅游胜地之一”

格林纳达
位于东加勒比海向风群岛的最南端
被誉为“加勒比的香料国”
这里不仅有漂亮的海滩和纯净的海水
岛上的热带风光同样也能给你多样玩法

毛里求斯
马克·吐温说:“上帝先创造了毛里求斯,
再依照毛里求斯的风景创造了天堂。”
这个非洲美丽富饶的国度
被誉为非洲“瑞士”

圣马力诺
这是世界上最袖珍的国家之一
整个国家被意大利包围
所以圣马力诺属于国中国

塞舌尔
世界上最完美的度假圣地之一
来这里手抱国宝海椰子,
呼吸栀子花的香气
满满都是这座印度洋岛国的神秘与魅力

塞尔维亚
欧洲真正意义上
对华免签的第一个国家
巴尔干半岛上的明珠,欧洲从此说走就走

汤 加
汤加是大洋洲诸多岛国中历史最古老的王国,
它的左边是斐济,
右边是大溪地,
而它也是一个美若天堂的岛国!


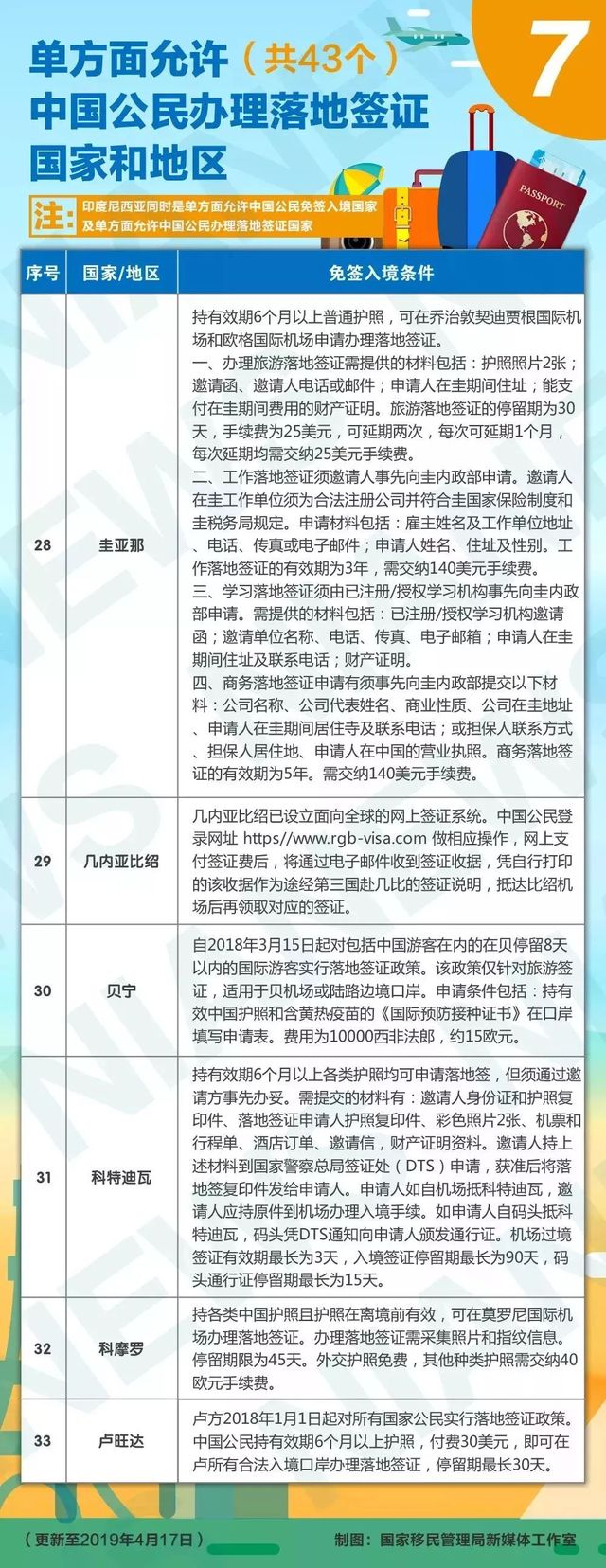
单方面免签:
即入境国(对方)单方面允许中国公民免签入境,
而我国并未向对方开放免签。
对方国家未正式通知我国,
所以我国海关也可以不放行。
以下单方面免签国包括:
常规单方面免签、有条件免签。








印度尼西亚
这里有近万个大大小小的岛屿,
如同珍珠撒落在印度洋上,
对世界开放的同时又完整的保留了自己的传统。

济州岛
纯净的蓝天与浩瀚的大海缠绵悱恻,
金色的橘黄分明是闪闪的金果,
孕育着一代代勤劳的耽罗儿女,
济州岛的风和雨,云与月,
不断地延续着古人的淳朴善良。

摩洛哥
这个位于非洲西北角的阿拉伯国家
有着“北非花园”之称。
温和的海洋性气候
使这里的很多海滨城市四季常青,
鲜艳多彩的花朵点缀街道,
让城市如花园一般美丽。

法属留尼旺
留尼旺是个气候独特的海岛,
全岛天气变幻莫测,
跨过一个区域就是一种天气,
可谓是一天四季。

突尼斯
突尼斯,一座连接非洲与欧洲的桥梁。
在历史的积淀和时间的冲刷下,
它融合了迦太基、古罗马、阿拉伯、奥斯曼
等多个帝国的文化精髓,
行走在这个碧海黄沙的千年古国里,
连空气中仿佛都带有历史的气息。

安提瓜和巴布达
安提瓜和巴布达
位于加勒比海小安的列斯群岛的北部,
为英联邦成员国。
绝大多数为非洲黑人后裔,
多数居民信奉基督教。

海 地
海地位于加勒比海北部,
印第安语意为“多山的地方”,
全境75%为山地,仅沿海和沿河有狭窄平原,
经济主要以旅游业为主,
海岸线长1080多千米,
迷人的海景吸引了无数游客。

英属南乔治亚和南桑威奇群岛
该属地由一连串既偏远且荒凉的岛屿组成,
其中包括南乔治亚以及南桑威奇群岛,
企鹅比人还多,是这里的一大亮点。

圣基茨和尼维斯
这里保存着加勒比海岛国中
最完整的城堡建筑群,
以及让人心醉的海岸线,
和五彩斑斓的小鱼同游。

英属特克斯和凯科斯群岛
特克斯和凯科斯群岛
是西印度群岛中的英属岛群。
位于巴哈马群岛东南端,距海地北部约145公里。
由特克斯群岛和凯科斯群岛的30多个小岛组成,
其中8个岛常年有居民。
气候温和,风景怡人。

牙买加
牙买加是加勒比海地区的一个岛国,
位于加勒比海西北部,
首都金斯敦是世界第七大天然深水良港,
旅游疗养胜地,
城市三面是苍绿的丘陵和山峰,
一面是远海碧波,风景如画,
有“加勒比城市的皇后”之誉。

多米尼克
多米尼克是个碧海蓝天、
山峦起伏、风景秀丽的岛国。
岛上常年郁郁葱葱,
奇花异草、热带植物美不胜收。

塞班岛
塞班中心多有热带植被覆盖的山脉,
四周环绕着迷人的蓝绿色菲律宾海,
到此的游人无不赞叹:
“身在塞班就如置身天堂”。

萨摩亚
萨摩亚位于太平洋南部,
萨摩亚群岛西部,
由萨瓦伊和乌波卢两个主岛及七个小岛组成。

法属波利尼西亚(大溪地)
它是南太平洋上的
波里尼西亚群岛中的最大岛,
“人间天堂”的代名词,有爱之岛之称。

对众多旅行爱好者来说
最大的满足
莫过于一本护照被各个国家的戳盖满
2019年
你都有哪些目的地?
不妨告诉大家~
