
@在厦奋斗的留学人才
这里有一大波政策福利
等您查收
身为经济特区的厦门
拥有全国唯一一部
引进留学人才地方法规
厦门经济特区鼓励留学人员来厦创业工作规定

这部地方法规为留学人才
提供了创业、工作、生活三大保障
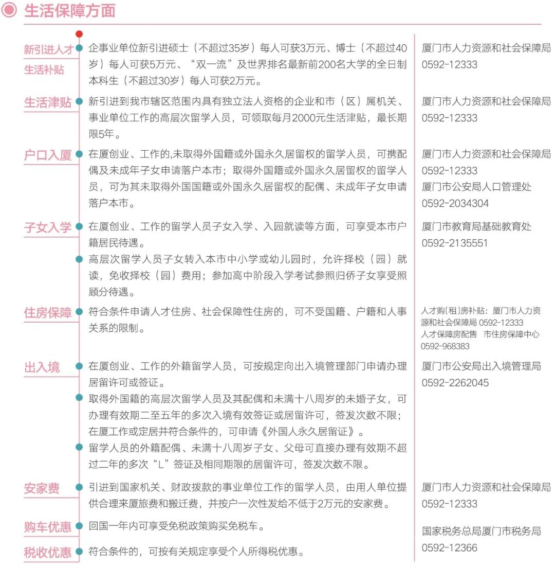
包括生活津贴、职称评聘、社保、
公积金、子女入学、
落户、出入境等优惠政策

具体有哪些政策福利呢?
那么
留学人才在厦门
都有哪些政策福利呢?
人社君都为您梳理好了!
创业方面

工作方面

生活方面

福利多多
快来领取吧!


@在厦奋斗的留学人才
这里有一大波政策福利
等您查收
身为经济特区的厦门
拥有全国唯一一部
引进留学人才地方法规

这部地方法规为留学人才
提供了创业、工作、生活三大保障
包括生活津贴、职称评聘、社保、
公积金、子女入学、
落户、出入境等优惠政策

具体有哪些政策福利呢?
那么
留学人才在厦门
都有哪些政策福利呢?
人社君都为您梳理好了!



福利多多
快来领取吧!
