在临床中经常用到质子泵*制剂抑**, 质子泵*制剂抑**(PPI)为胃酸分泌*制剂抑**,主要用于胃食管反流病(GERD)、胃炎、消化性溃疡、上消化道出血、应激性溃疡、非甾体抗炎药(NSAIDs)相关性溃疡、Barrett 食管等疾病。

PPI 为弱碱性苯并咪唑衍生物,常用药有奥美拉唑、泮托拉唑、兰索拉唑、雷贝拉唑、艾司奥美拉唑(埃索美拉唑)。
1.质子泵*制剂抑**的药动学特点:

① 雷贝拉唑:体外研究证实,PPI 有杀灭幽门螺杆菌( Hp) 的作用,以雷贝拉唑最强。其硫醚衍生物能抑制对克拉霉素耐药的 Hp 的生长与活性。
② 埃索美拉唑:对胃酸分泌的抑制作用明显高于奥美拉唑、兰索拉唑、泮托拉唑钠及雷贝拉唑,是迄今控制胃酸最强的 PPI 药。
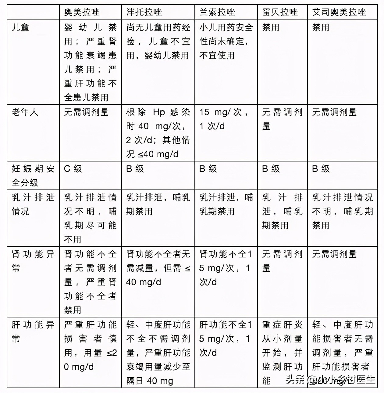
2.质子泵*制剂抑**在不同人群中的应用:
1)、儿童、老年人、妊娠与哺乳期、肝肾功能不全:

2)、吞咽困难、身体虚弱: 吞咽困难者宜选用含肠溶颗粒或含多微粒胶丸的胶囊、片剂或颗粒剂,可将胶囊内容物、药片(置于温水中溶解,但不能咀嚼、研磨)或颗粒剂放在温开水中、酸奶中或糊状食物中服用,也可放在流汁中鼻饲。
兰索拉唑口崩片,置于舌上即可崩解,不需饮水就能咽下,特别适于身体虚弱和吞咽困难者。
3)、昏迷或无法口服用药。: 埃索美拉唑镁肠溶片、奥美拉唑镁肠溶片能在不含碳酸盐的水中溶解,可通过胃管给药。
4)、使用氯吡格雷 氯吡格雷为抗血小板药,CYP2C19 *制剂抑**可影响其作用。5 中 PPI 对CYP2C19 抑制强度为奥美拉唑>埃索美拉唑>兰索拉唑>泮托拉唑>雷贝拉唑。正在使用氯吡格雷者,若需联用 PPI,可考虑选用雷贝拉唑或泮托拉唑。
3.应用质子泵*制剂抑**的注意事项:
1)、奥美拉唑注射剂型: 有静脉推注和静脉滴注 2 种,静脉推注配方不宜静脉滴注,静脉滴注配方不宜静脉推注。
2)、奥美拉唑的轻度抗雄激素作用: 男性患者长期用药可能出现乳房发育、阳萎、性欲减退,女性患者长期用药可能出现溢乳,停药后可恢复正常。
3)、正确的服药时间: PPI 是前体药,经代谢生成的活性产物作用于活化的质子泵才能取得最佳抑酸效果。晨起时壁细胞上新生质子泵最多,进餐使其活化,PPI 应在早餐前 0.5-1 h 服用。若每天服用 2 次,另 1 次应在晚餐前 0.5-1 h 服用。
4)、与抗酸剂、H2 受体拮抗、铋剂相互作用: 抗酸剂需在酸性条件下发挥作用,与 PPI 有药效拮抗作用,若需联用至少间隔 30 min。H2 受体拮抗剂、铋剂与 PPI 也有药效拮抗作用,需注意。
