驾考“*考免***过包**”? 别信!赣州一市民被骗8000多元
今天是高考第一天
晚妹预祝全体高考学子
都能取得满意的成绩!
人生中要面临大大小小各种考试
每次考试都是对你人生的检验
只有通过自己真本事
考取的证照才是属于自己的东西!
而有的人却为了“图省事”
轻信所谓的“能人”保办
结果让无孔不入的不法分子有了可乘之机
近日
于都居民黄先生在浏览网页时看到了一则
“无需参加考试只需支付办理费就可以轻松拿到正规驾照”
的代办广告
听说现在驾考很难又年过半百的他
抱着试一试的心态添加了对方微信
对方自称小廖
不断与黄先生在微信上热聊
得知黄先生想考C1驾照却担心无法通过考试时
对方马上回应称现场考驾照确实有难度
但他有这方面的关系
认识相关的“领导”和“能人”
只要黄先生出钱就能免试代办驾照
对方以先预交10%的代办费定金为由
让黄先生先交800元
并提供个人相关资料
过了几天
“代办者”称还需要交纳业务费、工本费等费用
让黄先生再次转账
黄先生想着自己去驾考也是要花好几千
就按其要求把钱汇过去了
黄先生前后共转了8000余元到指定账户后
对方却把他拉黑了
意识到受骗的黄先生立即报了警
接报后警方立即展开工作
通过信息研判、调查摸排
警方迅速锁定了诈骗分子的行踪
最终在东莞将廖某抓获

目前
廖某已被警方依法刑事拘留
案件正在进一步办理中!
拿驾照有一套严格的程序和考试流程
号称花钱即能免试拿驾照
这不是天上掉馅饼
而是诈骗陷阱
“*考免**拿驾照”的诈骗案件
通常有以下几个特征
↓↓↓
1*证办**前先付定金。诈骗人员称可以办理各类驾驶证,但需要先交一定比例的定金,他们在收取定金后往往失联。 2 自称“有关系”。有时*子骗**会称自己在车管所有人,只要交钱就能*考免**拿到驾驶证。其实这种捷径根本不存在,只有通过正规途径才能考取驾照。 3 承诺“所有科目*过包**”。诈骗人员以交钱后不需要考试和签到,每个环节都有人代为办理,只要在家等待电话拿取证件。
拿驾照,这些步骤一个都不能省
驾考流程
报名→→→照相、体检、档案录入→→→科目一→→→科目二→→→科目三→→→科目四→→→领取驾照
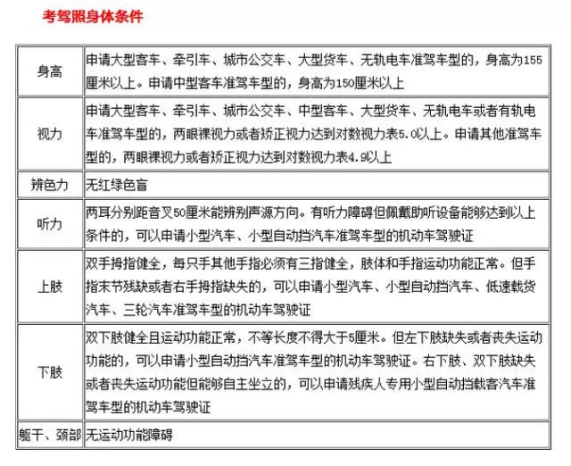
报名条件


报名所需材料
初次申请机动车驾驶证,应当填写《机动车驾驶证申请表》,并提交以下证明:
1.申请人的机动车驾驶证申请表;
2.县级或者部队团级以上医疗机构出具的有关身体条件的证明。
3.居住证(不同地市规定可能存在差异,部分地市只需居住证回执);
4.一寸白底彩照。
考试内容
科目一
也称驾驶员理论考试,包括驾车理论基础、道路安全法律法规、地方性法规等相关知识。考试形式为上机考试,100道题,90分及以上过关。
科目二
场地驾驶技能考试科目的简称,C1、C2考试项目包括倒车入库、侧方停车、坡道定点停车和起步、直角转弯、曲线行驶(俗称S弯)五项必考。
注意:部分城市增加窄路掉头、停车取卡等项目。
科目三
内容一般包括:上车准备、灯光模拟考试、起步、直线行驶、加减挡位操作、变更车道、靠边停车、直行通过路口、路口左转弯、路口右转弯、通过人行横道线、通过学校区域、通过公共汽车站、会车、超车、掉头、夜间行驶。
科目四
也是理论考试,考试试卷由50道题组成,题目以案例、图片、动画等形式为主,满分100分,90分合格。
注:在不同的城市报考驾驶证,可能存在不同之处,具体以当地驾考中心的相关制度和规定为准。
警方提醒
代办驾照是违法的
而且也是无法实现的
广大市民还是要摆正心态
通过正规的驾校
进行报名考试办理
切勿相信*过保**办理驾驶证
发现相关违法犯罪线索
立即向公安机关报警!
来源:赣州晚报