招商是一个不过时的话题,因为连锁企业天生具有侵略性,故要么做连锁,要么被连锁。
我们想快速招商扩张,就需要思考加盟商会想什么,只有搞明白加盟商会想什么,才能使我们更好的招到加盟商。
今天与大家分享如下:
加盟商会怎么思考
加盟商常见问题话术
加盟商会怎么思考
说的通俗易懂一点招加盟商就像嫁女儿一样的,招加盟商就像女婿,你的店铺就像女儿,你的女儿很漂亮,但女婿还没认识你女儿,你需要帮女儿挑选一下人选。

然后你会发现你未来的女婿主要是三种性格
第一种:纯粹打工型的,个性比较保守
第二种:自主创业型的,具有冒险性个性强
第三种:加盟品牌型的,性格稳定开创个性

未来的女婿们虽然性格不一,但是他们都会想,我娶了你女儿,给得彩金什么时候能赚回来,后面的日子和你女儿能不能稳定相处,你说的你女儿这么好,是不是在骗他,这些就是我们说的加盟商的三个关心和一个担心,即:
- 投资成本回收周期
- 投资回报率
- 持续盈利能力
- 你说的是不是真的?还有你拿什么证明?

同时还会思考:
- 这个项目的加盟费都包括什么?
- 是不是真的能赚到钱?
- 到底有没有风险的?
- 产品在目前市场怎么样?
- 加盟费贵不?
- 我是否也可以学会?

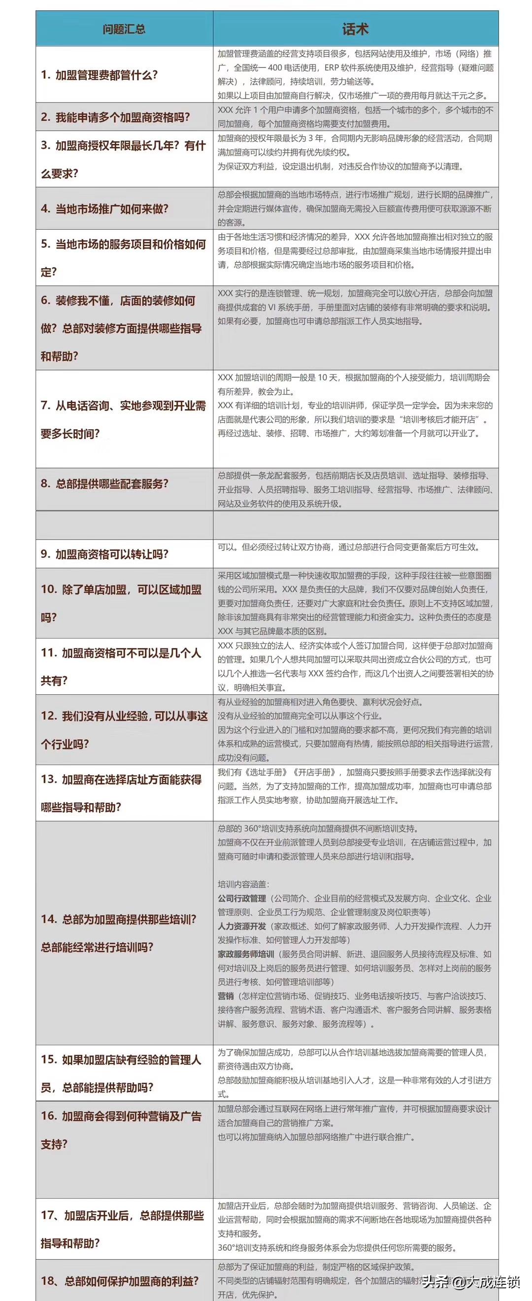
加盟商的常见问题话术
我们可以分析一下女婿(加盟商)的心理,想的无非是三件事:
第一、 喜欢简单的操作方式能够快速上手
第二 、喜欢加盟总部能够提供一套系列策略的支持
第三 、期待好项目出现能够快速赚钱

了解女婿的心理,作为岳父的你不知道怎么回答,怎么办?
提前了解,分析,并把这些结果编辑话术,达到统一以及准确,比如:
- 我这个项目是简单易操作的,你看...(设计话术)
- 如果你加盟后,我们品牌后续会有一系列的支持,包括了...(设计话术)
- 这个项目,是经过市场验证的,投资回报周期是...(设计话术)
所以我们在前期已经做好准备了,后续成交只是水到渠成,关键的是项目的好坏,成交才是服务的开始,强大的运营体系和团队是关键。
下面为大家分享一些加盟商常问的问题
