
大家好,我是清流。
一个带你走向财富自由的专家。
啧啧话说太满了,
一个帮助大家多赚钱,少亏钱的砖家。
往前翻看历史文章:
一文读懂指数基金,怎么投才能稳稳地赚到20%+?
惊呆了,我的债基4天亏了5000块,到底该怎么办?
我们穷极一生,究竟追寻的是什么?
2020清流书单:理财必读的5本书
今天清流被一篇ZS银行理财年化收益-4.42%的新闻刷了屏……

很多粉丝表示很伤心,
毕竟刚被债券基金狠狠教育了一番。
债基又双大跌了,该怎么办?
现在担心自己银行理财本金不保。
大家心里有个疑问:银行理财也能亏钱了我们还能投个啥?
当然还有些金融同业开始带节奏,
比如“银行理财都能亏钱了,反正大家都可能亏,不如选我们收益高的……我司XX产品了解一下。”
01
银行理财年化收益-4.42%的来龙去脉
理不辨不明,挨打要立正。
我们一起来看看到底发生了什么?
6月9日,ZS银行App信息显示,
其平台上发售的“代销季季开1号”近1月年化为-4.42%。
你没看错,是-4.42%(负值)。

从相关公告看,“季季开”是招行APP上的系列产品。
APP上另一只“季季开2号”成立以来年化-0.63%,也是浮亏状态。
而“季季开3号”尚处于募集期,
仅显示了业绩比较基准,依然是3%~4.3%。

而且这只产品,还曾在宣传页面的“常见问题”中,
蜜汁自信的告知投资者:
“投资策略稳健”,“市场上也确实比较难找到性价比这么好的产品”。
这样的说法和结果可能更加令投资者感到不开心。
而且到现在ZS也没有回应此事。

02
什么原因造成了-4.42%的亏损?
这款理财产品,低风险R2级别,
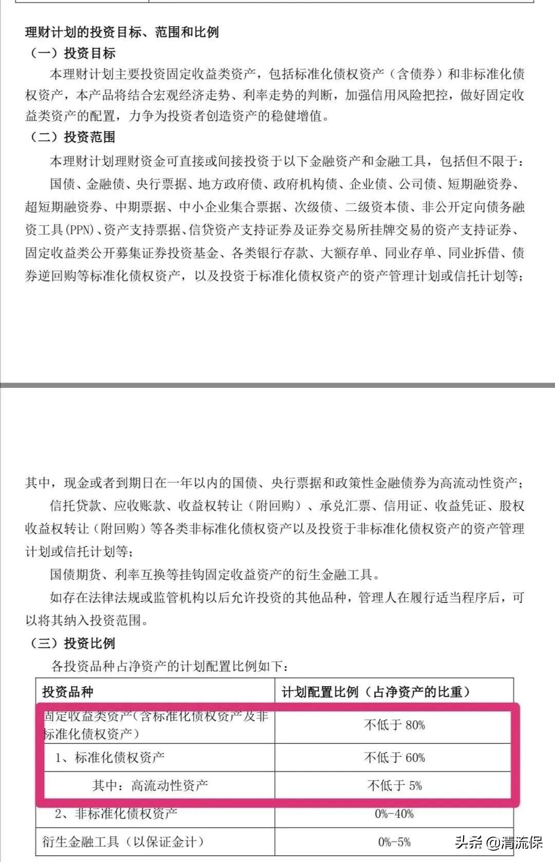
底层资产是非常正常的理财产品的资产。
固定收益类资产:标准化债权资产(不低于60%)和非标准化债券资产(0-40%)。

1、正常来说,这种比例的标准化债权资产,风险等级定位R2非常正常。
而且以银行一向稳健谨慎的作风,
底层债券的标准化比例只会高不会低,
债券期限和集中度也会合理配比,保证流动性。
2、非正常来说就是,市场大环境不好,导致信用债估值大跌,从而导致该产品净值短期出现较大波动。
但这个应该不是普遍现象,不至于对产品收益率造成这么大的影响,
其实还有一个原因,该产品的债券资产持仓大概率非常集中。
才造成短期内大幅度的亏损。
清流觉得,客观来说,这样的债市大幅下跌的背景下,
以债券为主要投资标的的银行理财,才跌了0.3%,真的不差了。
主要因为这只产品,4月份才刚发行,不幸赶上债灾,
结果一直绿,一直绿,一直绿……
时来天地皆同力,运去英雄不自由。
03
银行理财有风险吗?
答案:当然有风险。
有些人觉得只要是在银行买的理财,就没啥风险,赚钱妥妥的。
这其实是一种十分错误的认知。
清流之前写过7000字的银行理财长文可以回顾:
2020,终于有人把银行理财说清楚了!(推荐)
1、今天再简单讲下:
一般我们提到银行,老百姓就都会和安全挂钩,认为买的肯定是没错的,不会有任何风险。
但实际上没有任何一款理财产品现在是无风险投资,只不过是风险系数高低不同而已。
银行的人在推销理财产品时都不喜欢讲风险,并且提供的产品说明书里要么充斥大量专业术语,看得你头晕,要么信息披露并不完整,很可能连你的钱用去哪都不说清楚。
但是我们要明白,在银行买的理财不等于银行理财,可能只是银行代销的理财,比如基金公司、信托公司、保险公司的产品。
对于这些产品,银行只是代销平台,资金还是由基金、信托、保险公司在管理。
要区分银行自营和代销的产品也很容易,看看理财合同就知道了。
如果合同里只有银行的印章,那就是自营的;
如果其他产品发行方的印章,那就是代销协议。
其次在银行发行的理财产品的说明书中,都会有一个以大写字母“c”开头的14位产品登记编码,把这个产品登记编码输入中国理财网。

网址(http://www.chinawealth.com.cn/zzlc/index.shtml)
打开搜索框内查询,就能查到对应的产品。
如果查不到,那就不是真正的银行自营理财产品。
2、如果是银行自营理财,是不是就没有风险了呢?
理论上来说,任何理财都是有风险的,只是大和小的问题,银行理财按照风险等级,可以分为以下几类:
举个栗子——招商银行。
- 谨慎型产品(R1)
- 稳健型产品(R2)
- 平衡型产品(R3)
- 进取型产品(R4)
- 激进型产品(R5)
产品类型来说保本保收益的基本上是R1、保本浮动收益的为R2。
再看投资标的,以招商银行R2级别为例:

风险最低的R1级,基本上是保本保收益的。
R1级的产品基本都投向货币市场工具,跟货基差不多,风险非常低,预期收益基本都能兑现。
R2级可以类比短债基金,风险和预期收益都比货基高了一些,本金损失的风险很低。
R3级可以类比债券基金,本金有一定的风险,收益也存在较大的不确定性。
至于R4和R5,可以类比混合基金和股票基金,风险就比较大了。
04
清流总结
随着资管新规颁布,银行理财全面从之前的固定收益,向净值型转变。
就是像基金那样浮动收益,打破刚兑,不得承诺保本保息,
所以在合同里一般看不到保本保息这样的字眼。(有些还有是违规的)
因此有一些风险敞口是必然的,所以还是要小心一点。

不过小心归小心,我们投资银行理财,
为的就是获取稳健的收益,只需要考虑低风险的就行,
其实说白了,净值型理财(银行、基金)

只要配置合理,长期收益率,按照当前市场利率水平,在3%-5%之间。
固然短期有波动,但长期是趋稳的。
所以不要被不专业的媒体,吓的银行理财都不敢买了。
有些问题呢》我们既要知其然,还有知其所以然。
#银行理财# #银行理财固收产品跌破本金# #理财# #基金#