第一部分:水准仪的操作及使用介绍
水准仪:主要用于测量地面点的高程
高程:指地面点到大地水准面(平均海水面)的铅垂距离
水准测量原理
原理:利用一条水平视线,借助水准尺,测定地面两点间的高差,从而由已知点的高程推算出未知点的高程。
如图,已知

,求

。


水准测量所使用的仪器及工具
(一) 水准尺和尺垫
1. 水准尺
按长度分:2m, 3m, 5m
按构造分:直尺、折尺和塔尺

2. 尺垫—用于安放水准尺,防止尺子下沉
如图,为一三角铸铁,下有三尖脚,使之稳定;上有突起半球形,以便立尺。

(二).水准仪的操作
水准仪的操作包括安置--粗平--瞄准--精平和读数等操作步骤。
1. 安置水准仪 脚架高度适中,稳固,架头大致水平。
2. 粗平 转动脚螺旋使圆水准器气泡居中:气泡移动方向与左手大拇指方向一致。
3. 瞄准
1) 调目镜对光螺旋使十字丝清晰
2) 用物镜准星瞄准远处水准尺
3) 调物镜对光螺旋使目标清晰
4) 调水平微动螺旋使目标居中
5) 消除视差
4. 精平 调微倾螺旋使符合气泡影像重合
5. 读数:通过物镜读取水准尺上的读数正像:从下往上读。倒像:从上往下读。中丝截取读数,估读至毫米。


第二部分:经纬仪的操作及使用介绍
一.要点介绍
1.什么叫经纬仪?
主要应用于观测水平角和竖直角,并通过观测得到的角度来推算、确定某一点的平面坐标和高程的仪器;在实践过程中,经纬仪最常应用于观测水平角。
2.什么叫水平角?
空间相交的两条直线在水平面上的投影所构成的夹角.
3.经纬仪需具有:
①对中装置—使仪器中心与地面点位于同一铅垂线
②置平装置—使仪器水平度盘水平,仪器竖轴竖直
③转动装置—望远镜可以在水平和竖直方向转动
④读数装置—读取测角读数
(水平度盘为顺时针

刻划)
则水平角为:

经纬仪概述
1.种类:①.光学经纬仪②.电子经纬仪

2.等级:

等,
D: 大地测量;J:经纬仪,汉语拼音第一个字母。
“07”、“1”、“2”等阿拉伯数字代表该仪器的精度指标,数字愈小,精度愈高。
下标表示:该经纬仪一测回方向观测中误差的秒数。



经纬仪操作过程简介
一.经纬仪的安置
1.对中
目的:使仪器纵轴与测站点位于同一铅垂线上。
1)垂球对中:垂球尖离约

,偏差大,移三脚架;偏差小,移仪器。

2)光学对中
① 初步对中
② 调对中小圆圈和地面点清晰
③ 转脚螺旋,使地面点位于标志中心

2.整平
目的:使水平度盘处于水平。
即:使水准管气泡在两个相互垂直的方向上均居中.
操作原则:气泡移动方向与左手大拇指移动方向一致。
注:对中、整平应穿插进行,直至既对中又整平。即“对中整平,反复进行”。
3.瞄准
照准标志
测钎:适用较近目标
花杆:适用较远目标
觇牌:适用远、近目标


1)目镜调焦:使十字丝清晰(调目镜调焦螺旋)
2)粗瞄目标:使用望远镜上的瞄准器
3)物镜调焦:使目标清晰(调物镜调焦螺旋)
4)消除视差
5)精确瞄准:使十字丝交点对准目标根部(转望远镜微动螺旋和水平微动螺旋)
二.水平角观测方法---测回法:
观测两个方向之间的角值;
观测步骤:
1)盘左位置,瞄准左目标,得读数

;
2)顺时针转照准部,瞄右目标,得读数

,则上半测回角值为

。
3)倒转望远镜成盘右位置,瞄右目标,得读数

。
4)逆时针瞄左目标,得读数

,则下半测回角值为

。
5)对于

,若

,则一测回的水平角为:

第三部分:激光垂准仪的操作及使用介绍
激光垂准仪:主要用于投测首层板面的轴线控制点
激光垂准仪的用途:仪器用于测量相对垂准线的微小水平偏差,进行铅垂线的点位传递,物体垂直轮廓的测量,广泛用于建筑施工、工业安装、工程监理、变形观测。
垂准测量所使用的仪器及工具:
一、激光垂准仪
二、激光靶或透明接收材料
三、记号笔

激光垂准仪的基本操作
基本程序:
- 安置
- 对中
- 整平
- 垂准
对中、整平一般结合进行
安置: 脚架高度适中,稳固,望远镜目镜大致与人眼等高。

对中:
1、三脚架对中
要求:高度适当,架头概平,大致对中,稳固可靠。

2、激光垂准仪对中
打开对点激光开关,调节对点调焦手轮,使激光聚焦在测站点上。

整平:
3、三角架整平。
1) 转动照准部使管水准轴与所选二个脚腿地面支点连线平行,升降一脚腿使管水准器气泡居中。
2) 转动照准部使管水准轴转动90°,升降第三脚腿使管水准器气泡居中。应重复一二次。

4、精确整平
1) 转动照准部使管水准轴与所选二个脚螺旋中心连线平行,相对转动二个脚螺旋使管水准器气泡居中。
2) 转动照准部90°,转动第三脚螺旋使管水准器气泡居中。
重复1) 2)使水准器气泡精确居中。

垂准:
打开垂准激光开关,会有一束激光从望远物镜中射出,并聚焦在激光靶上,激光光斑中心处的读数既为观测值。但为提高垂准精度,应将仪器照准部旋转1800,通过望远镜获得第二个观测值,取其中数(中点)为测量值进行定点。
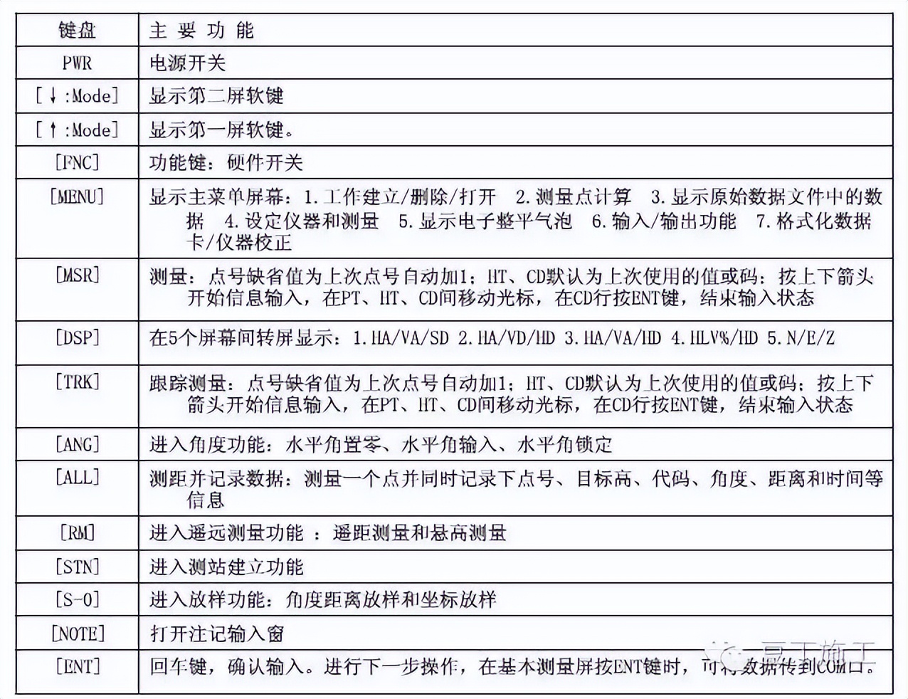
全站仪及其操作







































































































来源:实战工程管理,版权归原作者所有,转载请注明出处,如有侵权请联系我们删除。