企业越是小,越是要有适合自己企业的财务报销制度,这样才能给企业的发展壮大,带来更多的助力。因此小企业中老板还是比较注重财务的全能发展的,所以财务人想要在小企业中有所发展,会编制或者说会套用出适合企业发展的财务报销制度真的很重要,直接关系到你的发展和薪资水平。
今天给大家带来的是:完美级财务报销制度及流程,附带42套常用财务单据,可根据企业实际情况套用出合适企业发展的财务报销制度及流程,还有42套常用财务单据,需要的时候直接用,助你轻松高效的拿捏财务报销工作。
完美级财务报销制度及流程
目录

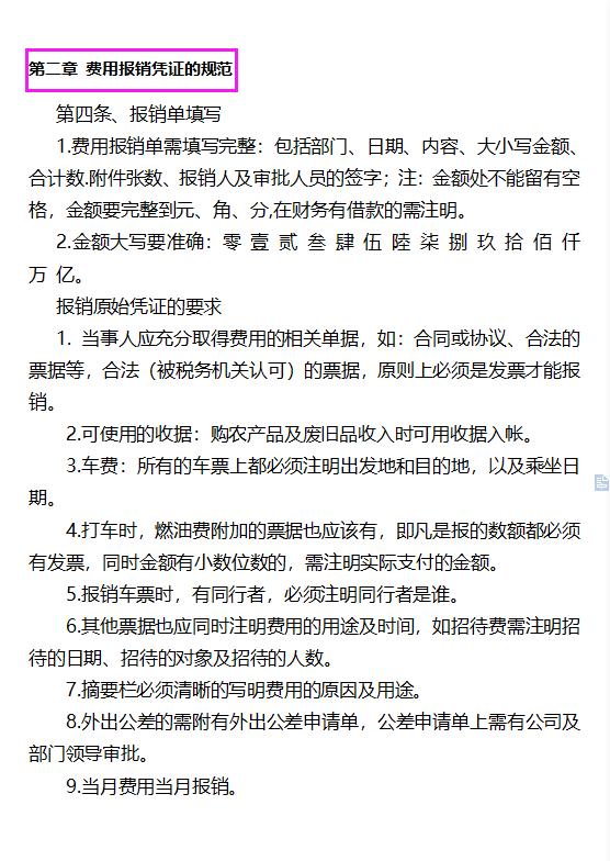
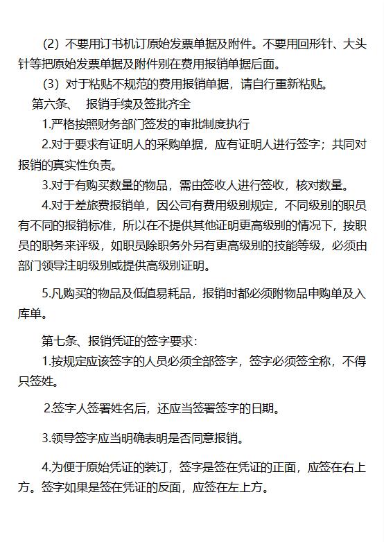
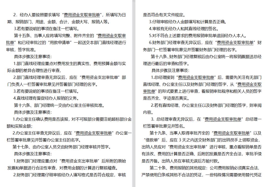
第二章 费用报销凭证的规范



第三章 内部控制及一般流程



第四章 借款管理规定及借款流程

第五章 日常费用报销规定及流程

第六章 工薪福利及相关费用支出制度及流程
第七章 专项支出财务报销制度及流程
第八章 报销时间的具体规定
第九章 附则
......
42套财务会计单据模板

......
篇幅有限,其余的费用报销制度及42套财务会计单据模板看下〇
