收到同行拿来的神舟优雅A480-P62,笔记本开不了机。直接试机上电0.85,然后掉电到0.8左右不亮机。

维修过程:
拆机,依照以往的维修习惯简单测下电感电压和转换二级电压,都正常。本着先简单后复杂的原则,直接刷下BIOS看是否有所改变,问题依旧,既然不是BIOS问题只能按着时序慢慢修。
用示波器打南桥BIOS的1脚、2脚、5脚、6脚都无波形,打EC的LPC脚也无波形。基本上可以确定此机未跑码,直接打无线网卡接口的22脚无电压,追到U66 PLTRST#也无电压。

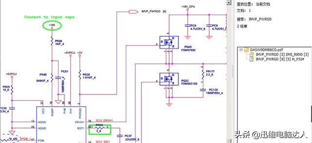
可以确定南桥未发出平台复位,依照时序查南桥收到的电源好信号是否正常。首先找到的是CPU电源好信号IMVP_PWRGD。

当表笔测到这个信号的时候直接掉电,表笔放在这个点上一直循环掉电重启 电流也上不去。用示波器测试打这个不掉电,但电压只能达到1.5V,不正常。查到问题就好解决了!追这个信号只到CPU电源管理芯片。

测量上拉电阻正常,直接换芯片问题依旧。难道南桥造成的?还好这个信号到南桥之间有R204这个0欧电阻。直接移位R204在开机,问题依旧1.5V偏低。
芯片换了,南桥断开了,该换的换了,该断的断了为什么电压还偏低呢?换掉测量正常的上拉电阻问题依旧。想想只有一个可能就是板层有问题了。
直接拆掉CPU芯片,断开R204 ,测量上拉电阻依旧有阻值0.239,不正常。

而南桥断开R204的阻值0.656,正常。

还好这个信号只到南桥好解决,直接割断CPU电源管理芯片的第二脚移位上拉电阻,移位R204,从二脚飞线到已经移位的上拉电阻,然后在飞到移位的R204上。


飞好线后IMVP_PWRGD这个点正常的阻值。

开机,接屏测试,完美亮机!维修到此结束!

本案例由(迅维深圳王大师)原创提供,未经允许不到转载!