功崇惟志,业广惟勤
山大人依旧奋斗为本、精耕细作
下面,跟着姗姗一起来看看
山大人最新的学术成果吧!
01
高成江教授团队在炎症小体研究领域取得新进展
近日,基础医学院高成江教授团队在Cellular & Molecular Immunology杂志(中科院一区TOP/JCR Q1, IF=22.096)在线发表以“USP3 deubiquitinates and stabilizes the adapter protein ASC to regulate inflammasome activation”为题的研究成果。山东大学基础医学院博士研究生庄万欣为第一作者,山东大学基础医学院高成江教授、山东大学基础医学院博士后刘峰为该论文的共同通讯作者,山东大学为第一作者单位和唯一通讯作者单位。

本研究通过对靶向ASC的去泛素酶(DUB)进行筛选,确定了USP3是ASC的直接去泛素化酶,并调节炎症小体的激活。进一步的分子机制研究表明USP3直接与ASC相互作用,通过酶活性依赖的方式切割其K48连接的多聚泛素链,进而阻断ASC蛋白的蛋白酶体降解途径,从而稳定ASC蛋白,并促进炎症小体活化。此外,USP3促进炎症小体激活这一功能在体内Alum诱导的腹膜炎、F. novicida感染和鞭毛蛋白诱导的肺炎小鼠模型中得到证实。研究揭示了USP3是ASC泛素化的关键调控因子,维持了ASC介导炎症小体激活的生理作用,并提出了ASC泛素化调控炎症小体激活的新机制。
高成江教授团队长期致力于天然免疫信号转导的调控机制研究,系统探索抗病毒天然免疫信号转导以及炎症反应的调控机制,相关研究成果相继发表在Nature Immunology, Signal Transduction and Targeted Therapy, Cellular & Molecular Immunology, Advanced Science, Journal of Experimental Medicine, Nature Communications, Cell Death & Differentiation, PLOS Pathogens等国际权威杂志上。上述研究得到国家重点研发计划、国家自然科学基金项目、山东大学攀登计划创新群体项目、中国博士后科学基金面上项目、山东省自然科学基金青年项目、山东省博士后创新项目等资助。
论文链接:https://pubmed.ncbi.nlm.nih.gov/36050480/
02
前沿交叉科学青岛研究院刘智青教授团队在ψ2(3823)粒子研究中取得新进展
近日,北京谱仪BESIII实验在ψ2(3823)粒子的研究中取得重要进展,以超过5倍标准偏差的显著性在pi+pi-ψ2(3823)过程发现共振态信号,并精确测量了ψ2(3823)粒子性质,精度达到世界最高。研究结果在国际权威期刊美国物理评论快报(Physical Review Letters)杂志正式发表。该研究由山东大学和复旦大学的团队合作完成,山东大学前沿交叉科学青岛研究院粒子科学技术研究中心谢勇博士完成了实验数据的分析,指导教师刘智青教授为论文联系负责人。
多年来,夸克模型正确描述了实验上观测到的大部分强子而被人们广泛接受。然而,自2003年以来,人们在粲偶素能区发现了大量新的XYZ粒子,被认为是新强子态的候选者。新强子态超出了传统夸克模型中的重子和介子,对人们认识微观物质形态和研究强相互作用均具有重要的科学意义。


在这些XYZ粒子中,矢量态的Y粒子过去通常在隐粲末态被发现,如Y(4260)、Y(4360)、Y(4660)等。此次研究,团队首次提出了以D-波粲偶素粒子ψ2(3823)作为探针研究矢量态粒子的新思路。目前,实验上关于D-波粲偶素的数据非常少,并且由于极低的产生截面使得研究非常困难。通过开发基于半重建的事例筛选条件,且在不损失信号分辨的前提下,可以使信号效率提高2倍。采用BESIII积累的高统计量扫描数据样本,团队测量了e+e- -> pi+pi-ψ2(3823)的产生截面,发现4.4-4.6 GeV之间存在矢量态共振结构,其统计显著性超过了5倍标准偏差。这是实验上首次观测到Y粒子与D-波粲偶素的耦合。
另外,研究还对D-波粲偶素的性质做了精确测量。D-波粲偶素粒子ψ2(3823)位于开粲阈值以上。早在1994年,美国的E705实验就对它进行了寻找。后来,直到2015年才被BESIII实验确切发现。研究精确测量了ψ2(3823)的质量为3823.12+/-0.43+/-0.13 MeV,精度达到世界最高。BESIII对ψ2(3823)的质量测量精度达到~500 keV水平,这在开粲阈值以上的粲偶素中比较少见。
论文链接:https://doi.org/10.1103/PhysRevLett.129.102003
03
山东大*联学**办《中国科学:信息科学》第27次前沿学术沙龙
9月8日,由《中国科学:信息科学》主办,山东大学和中国科学院数学与系统科学研究院联合承办的《中国科学:信息科学》第27次前沿学术沙龙举行。本次沙龙聚焦“复杂系统分析、优化与调控”主题,致力于推动控制学科前沿领域的创新突破。
山东大学校长、中国工程院院士李术才,中国科学院院士、中国人民解放军军事科学院副院长、《中国科学:信息科学》主编、北京大学梅宏教授出席开幕式并致辞。山东大学杰出校友、中国科学院院士、中国科学院国家数学与交叉科学中心主任、中科院信息技术科学部主任郭雷研究员,山东大学杰出校友、中国科学院院士、北京航空航天大学校学术委员会主任、北京航空航天大学大科学装置研究院院长房建成教授,中国工程院院士、上海市政协副主席、九三学社上海市委主委、华东理工大学钱锋教授,中国科学院院士、哈尔滨工业大学控制理论与制导技术研究中心名誉主任段广仁教授,中国工程院院士、东北大学副校长唐立新教授出席沙龙并作报告。
国家杰出青年基金获得者、长江学者、四川大学张旭教授,广东省政府参事、华南理工大学邓飞其教授,天津大学谢辉教授,国家杰出青年基金获得者、长江学者、南京理工大学徐胜元教授,国家杰出青年基金获得者、长江学者、南开大学方勇纯教授,长江学者、浙江大学陈积明教授,新加坡南洋理工大学胡国强教授,国家杰出青年基金获得者、北京化工大学王友清教授,国家杰出青年基金获得者、中国科学院沈阳自动化所丛杨研究员等围绕大会主题分别作学术报告。
本次学术沙龙通过腾讯会议、科研云、蔻享学术及《中国科学:信息科学》视频号同步直播,观看人数累计超过2.4万人。
04
新闻传播学院刘明洋教授和博士后孙晓翠文章被《光明日报》整版刊发
近日,新闻传播学院刘明洋教授和博士后孙晓翠的文章“智媒时代如何培育县域全媒体人才队伍——县级融媒体中心从业人员现状调查与思考”,被《光明日报》“光明调查”栏目整版刊发。同时,该文章被“学习强国”学习平台全文转载。
文章通过对山东省济南市、青岛市、烟台市、潍坊市、临沂市、济宁市等地的县级融媒体中心从业人员开展专题调研,结合深度访谈、问卷调查等,深入分析了县级融媒体中心从业人员的从业现状、面临的困境,并就其未来发展提出建议。
文章从群体画像、从业坚守、转型困境和前行思考这四个方面,对县级融媒体中心从业人员展开了细致深刻的论述。文章指出,县级融媒体中心从业人员的群体画像是“青年为主、学历趋高,职业认可度强”;其从业坚守是“用情用心、守望创新,打造精品节目”。文章还指出,目前该群体面临的转型困境是“知识脱节、机制不健全,人才结构性缺乏”;其进一步铿锵前行还需“有效政策、有力渠道”,以“推动人才队伍可持续发展”。

05
李春霞教授团队在线粒体钙超载诱导细胞焦亡用于癌症免疫治疗研究方面取得新进展
近日,前沿交叉科学青岛研究院李春霞教授团队在线粒体钙超载诱导细胞焦亡用于癌症免疫治疗研究方面取得新进展,相关研究成果以“Biodegradable Ca2+Nanomodulators Activate Pyroptosis through Mitochondrial Ca2+Overload for Cancer Immunotherapy”为题发表在国际学术期刊Angew. Chem. Int. Ed.(化学一区,IF:16.823)。山东大学为该论文的第一完成单位。
李春霞教授和中国科学院长春应用化学研究所的林君研究员合作,通过制备姜黄素(CUR)负载的碳酸钙纳米材料作为生物可降解的Ca2+纳米调节剂(CaNMs),发现并证明了CaNMs可以通过多重作用诱导线粒体钙超载,激活gasdermin E(GSDME)蛋白,诱导肿瘤细胞焦亡,实现癌症免疫治疗。

在肿瘤微酸条件下,CaNMs会同时释放Ca2+离子和CUR。CUR作为一种Ca2+离子调节剂,可以促进内质网中Ca2+释放到细胞质,并抑制Ca2+外排,从而实现多重线粒体钙超载。和单一的CUR以及CaCO3组相比,高浓度的CaNMs引起的钙离子激增会引起线粒体钙超载,会有效诱导线粒体活性氧产生,细胞色素C释放,Caspase-3和GSDME蛋白激活,从而实现细胞焦亡。而细胞焦亡伴随的细胞鼓泡和进一步的细胞裂解,会进一步诱导胞内大量的炎性分子和内容物释放,从而有效激活机体免疫反应,实现肿瘤的免疫治疗。
进一步体内抑瘤实验结果表明,该Ca2+纳米调节剂可以有效地抑制4T1肿瘤生长和肺部转移。总之,这项工作进一步拓展了Ca2+纳米调节剂的肿瘤治疗应用,并为焦亡介导的癌症治疗提供了新的策略和启示。文章第一作者是前沿交叉科学青岛研究院博士后郑盼和中科院长春应化所丁彬彬副研究员。
论文链接:https://doi.org/10.1002/anie.202204904
06
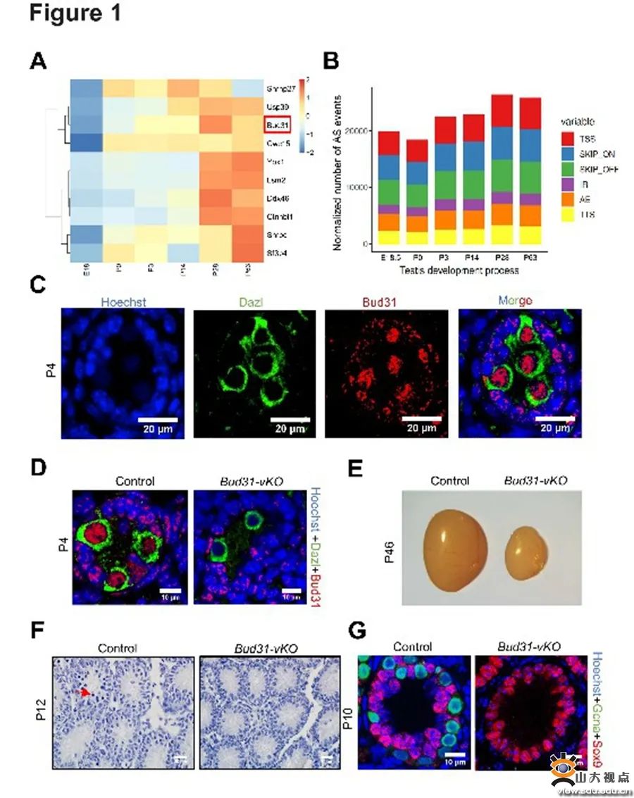
刘招舰教授团队揭示RNA剪接调控精子发生的新机制
近日,基础医学院/高等医学研究院刘招舰教授团队在Cell Death & Differentiation(中科院一区TOP/JCR Q1,5年IF=12.895)在线发表题为“Bud31-mediated alternative splicing is required for spermatogonial stem cell self-renewal and differentiation”的研究成果。基础医学院博士研究生秦君超、山东大学齐鲁医院/基础医学院博士后王子翔、山东大学生殖医学研究中心黄涛副研究员为该论文的共同第一作者,基础医学院/高等医学研究院刘招舰教授和山东大学生殖医学研究中心刘洪彬教授为该论文共同通讯作者,山东大学为该论文的第一作者单位和通讯作者单位。


在本研究中,团队通过分析不同发育阶段核心剪接因子的表达,发现剪接因子Bud31在小鼠出生后第3天表达水平显著升高,并与剪接事件数量增加的时间一致;提示Bud31及其调控的选择性剪接参与精子发生的过程。在生殖细胞特异性敲除Bud31导致小鼠精原干细胞自我更新和分化异常、减数分裂不能正常进入、小鼠精子发生受阻,雄性不育。为了深入探究Bud31调控的可变剪接分子网络及靶基因,研究人员利用精原细胞进行SAMRT-Seq和RIP-Seq,生物信息学分析发现Bud31主要影响外显子跳跃和内含子保留两种剪接模式;进一步分析发现,Bud31调控包括Cdk2基因在内众多基因的选择性剪接。利用迷你基因、RNA pull-down等方法,研究团队发现敲除Bud31引起Cdk2基因1号内含子保留的异构体增加,编码蛋白的经典异构体显著减少,并最终导致Cdk2蛋白水平的降低。
论文链接:https://www.nature.com/articles/s41418-022-01057-1
07
新能源材料超快动力学团队在单组分白光LED应用研究方面取得新进展
近日,山东大学前沿交叉科学青岛研究院新能源材料超快动力学研究团队在单组分白光发光二极管(LED)应用研究方面取得重要进展,研发出一种低成本、环境友好的新型暖白光铜基金属卤化物荧光材料,获得国家发明专利授权(专利号202111361100.3)。以该新型材料开展的相关研究成果以“Organic-Inorganic Hybrid Cuprous-Based Metal Halides for Warm White Light-Emitting Diodes”为题发表在国际知名期刊Advanced Science上(影响因子17.521)。

白光LED分为冷白光和暖白光两种类型,其中室内照明多以暖白光为主。然而,目前绝大多数白光LED技术主要依靠多组分荧光叠加的方式产生白光,因此很容易出现显色性差、发光效率低、有害蓝光成分高、白光光谱不连续等问题。开发单组分、高性能荧光材料被认为是解决以上问题的关键。但目前报道的单组分暖白光材料还非常少,国际上相关电致发光器件的研究仍处于空白状态。

针对以上问题,研究团队设计并开发了一种地球资源丰富且不借助任何掺杂即可产生强暖白光的铜基金属卤化物—MA2CuCl3(MA = CH3NH3+)。研究团队制备的MA2CuCl3单晶具有宽频带暖白光发射特性且荧光量子产率高达97%。值得一提的是,该材料常温发光寿命比之前报道的绝大多数非铅钙钛矿还要长。研究发现,MA2CuCl3拥有异常强的激子-声子耦合作用和高度局域化的空穴分布,这为该类材料优异的发光特性奠定了结构基础。进一步地,研究团队通过对合成方法的探索和优化,成功获得厘米级高质量单晶,这使得大面积单晶器件的制备成为可能。

在以上研究的基础上,团队提出了一种新型醇类溶剂制膜策略,接着通过对器件结构的合理设计和薄膜形貌的优化,成功制备了MA2CuCl3暖白光LED,其最大亮度达到54 cd/m2,最大外量子效率为0.04%。研究团队也尝试利用MA2CuCl3粉末制备了荧光粉LED,在5.3 V的驱动电压下,器件的亮度达到5500 cd/m2,最高外量子效率为0.6%。以上研究成果为单组分暖白光LED材料和器件研究拓展了思路,同时该项工作也为其他金属卤化物荧光材料的电致发光应用提供了新的指导和借鉴。
论文链接:http://doi.org/10.1002/advs.202203596
08
前沿交叉科学青岛研究院刘鹏副教授在辐照效应研究中取得进展
近日,前沿交叉科学青岛研究院粒子科学技术研究中心刘鹏副教授在强电子能损诱导单晶辐照损伤研究中取得进展,在学术期刊Nano Today(IF=18.96)上发表了题为“Concentric core-shell tracks and spectroscopic properties of SrTiO3under intense electronic excitation”的研究论文,前沿交叉科学青岛研究院博士研究生韩心晴为论文第一作者,前沿交叉科学青岛研究院刘鹏副教授、橡树岭国家实验室Eva Zarkadoula研究员为论文共同通讯作者,山东大学为第一作者单位。

核与电子能损的基本作用过程及其诱导的辐照效应,是核技术应用等领域的基础科学问题。本研究工作基于非弹性热峰模型、分子动力学模拟与微结构分析,阐述了单晶中无序球形缺陷、以及非晶核—无序外壳等径迹精细结构的形成与演化机制,揭示了电子与晶格系统的能量沉积及温度演变对于这一辐照效应的主导作用,明确了单晶材料晶格无序区以及非晶区形成的临界阈值;这一工作为理解复杂强离子作用下材料微观损伤的形成以及宏观性能的演化提供基础与依据,也为拓展辐照基本作用过程的实际应用提供新颖的研究思路与技术方案。
刘鹏副教授长期致力于复杂辐照环境下核能损与电子能损诱导辐照效应机制这一基础研究,近期系列研究成果发表于Nano Today (2022), Journal of Materials Science & Technology (2021, 2022)(IF=10.32)等学术期刊,相关研究得到国家自然科学基金项目等的资助。
论文链接:
1、Concentric core-shell tracks and spectroscopic properties of SrTiO3 under intense electronic excitation
2、Electronic energy loss and ion velocity correlation effects in track production in swift-ion-irradiated LiNbO3: A quantitative assessment between structural damage morphology and energy deposition
3、Structural damage response of lanthanum and yttrium aluminate crystals to nuclear collisions and electronic excitation: Threshold assessment of irradiation damage
09
经济研究院王凤荣教授研究团队发表最新研究成果
近日,经济研究院王凤荣教授团队在创新管理领域重要期刊Technological Forecasting & Social Change(SSCI,JCR一区,影响因子IF=10.884)在线发表题为“Climbing the quality ladder of green innovation: Does green finance matter?”的研究论文。王凤荣教授为论文通讯作者,经济研究院博士研究生黄宏运为论文第一作者,青年教师Mbanyele William、博士研究生王玉璋为论文主要合作者,山东大学为该研究的第一单位。

本文使用倍差法识别策略和2007-2019年A股中国上市企业的微观样本,研究了绿色金融试点政策对企业绿色创新质量的实际影响。研究结果表明,绿色金融试点政策对企业绿色创新行为具有差异化的激励和约束作用,它会在长期里支持和鼓励企业从事高质量的绿色创新活动。同时,结合试验区的诸多绿色金融举措,本文从理论层面发现了其中的影响机制在于,缓解融资约束,降低交易成本和加强同行的研发竞争。此外,异质性分析表明这种促进效应在高污染行业、非国有企业和中小微企业的子样本中更为明显。进一步的经济后果分析表明,高质量的绿色创新是通过促进绿色生产力增长将绿色金融与区域绿色发展联系起来的潜在渠道。
论文链接:https://doi.org/10.1016/j.techfore.2022.122007
10
黄柏标、程合锋教授团队光催化二氧化碳还原研究取得新进展
近日,山东大学黄柏标教授、程合锋教授团队与中国科学技术大学宋礼教授团队合作,通过一种配体交换的策略将具有低配位结构的金单原子锚定在超薄硫铟锌纳米片表面,成功实现了光催化CO2还原到CH4产物的高活性和高选择性。研究成果以“Low-Coordination Single Au Atoms on Ultrathin ZnIn2S4Nanosheets for Selective Photocatalytic CO2Reduction towards CH4”为题,发表在国际期刊Angewandte Chemie International Edition(IF:16.823)上,并被遴选为“热点文章”(Hot Paper);该工作还被ChemEurope,ChemistryViews等网站以“Fuel from a Greenhouse Gas—Single gold atoms catalyze the selective methanization of carbon dioxide”为题作为新闻报道。该工作在黄柏标教授的指导下完成,晶体材料国家重点实验室2020硕士研究生司圣和是本文的第一作者,程合锋教授和中国科学技术大学宋礼教授为共同通讯作者,山东大学为第一作者和第一通讯单位。
光催化CO2还原合成高附加值的碳氢燃料是缓解温室效应和能源危机,实现碳中和的一种有前景的策略。由于该过程涉及多电子转移过程,光催化CO2还原合成碳氢燃料面临产物活性低和选择性低的双重难题。

该研究团队通过配体交换策略将Au单原子锚定在超薄ZnIn2S4纳米片表面(Au1/ZnIn2S4),球差电镜和同步辐射表征确认了Au单原子的低配位结构(Au1S2)。在可见光照射下,以联吡啶钌作为光敏化剂,所制备的Au1/ZnIn2S4催化剂光催化CO2还原生成CH4的速率可达275 μmol g–1h–1,同时CH4产物的选择性高达77%,性能远高于纯ZnIn2S4和Au纳米颗粒修饰的ZnIn2S4催化剂(AuNPs/ZnIn2S4)。研究发现,Au单原子相较于Au纳米颗粒可以更有效促进光生载流子的分离效率,从而提高光催化CO2反应的活性。随后,原位红外光谱结合理论计算表明,具有低配位结构的Au1/ZnIn2S4催化剂可以有效活化CO2分子,稳定*CO中间体,使其进一步质子化生成CH4。该工作不仅为制备低配位结构的金属单原子催化剂提供了新的思路,也为通过人工光合成得到高活性和高选择性的目标产物开辟了新的途径。
黄柏标、程合锋教授团队近期在光(电)催化二氧化碳还原以及氮气还原合成氨方面取得系列研究进展,研究成果相继发表在Cell Rep. Phys. Sci., Small, Nano Energy, Angew. Chem. Int. Ed.等国际重要期刊上。
论文链接:https://onlinelibrary.wiley.com/doi/10.1002/anie.202209446
新闻链接:
https://www.chemeurope.com/en/news/1177685/fuel-from-a-greenhouse-gas.html
https://www.chemistryviews.org/fuel-from-a-greenhouse-gas/
11
生命科学学院谭保才教授课题组在美国国家科学院院刊发表研究论文
近日,生命科学学院谭保才教授课题组在美国国家科学院院刊(PNAS)发表了题为“GRP23 plays a core role in the E-type editosomes viainteracting with MORFs and atypical PPR-DYWs in Arabidopsis mitochondria”的研究论文。山东大学杨雁卓副研究员和博士研究生刘新园为该论文的第一作者,谭保才教授为该论文的通讯作者。

植物线粒体和叶绿体转录本中普遍存在由胞嘧啶转变成尿嘧啶的RNA编辑过程。该过程通常是由具有脱氨酶结构域的三十五肽重复蛋白(PPR-DYW)完成。但许多PPR-DYW蛋白在进化过程中丢失了DYW脱氨酶结构域,形成PPR-E或PPR-E+蛋白。拟南芥中,PPR-E+蛋白招募特殊PPR-DYW蛋白DYW2作为脱氨酶,PPR蛋白NUWA增强了PPR-E+蛋白和DYW2之间的互作,三者形成了PPR-E+类编辑复合体。然而PPR-E蛋白如何招募脱氨酶并不清楚。本研究发现PPR-E蛋白招募特殊PPR-DYW蛋白MEF8和MEF8S作为脱氨酶,而PPR蛋白GRP23可以稳定PPR-E和MEF8/MEF8S的结合,形成PPR-E类编辑复合体。另一类细胞器编辑因子MORF蛋白可进一步增强PPR-E+和PPR-E类编辑复合体的稳定性。此外,本研究还发现,编辑复合体按照特定的顺序组装,PPR-E蛋白特异性地招募MEF8/MEF8,而PPR-E+蛋白特异性地招募DYW2,然后GRP23、NUWA和MORF蛋白的加入,通过蛋白互作增强复合体的稳定性。该研究揭示了GRP23的新功能,解析了PPR-E蛋白介导细胞器RNA编辑的分子机制。
谭保才教授团队长期致力于植物细胞器RNA编辑机制的研究,相关研究成果相继发表在PNAS、Plant Cell、New Phytologist、Plant Physiology、PlantJournal和PLoS Genetics等主流期刊上。上述研究得到国家自然科学基金重点、重大研究计划和面上等项目以及山东大学的资助。
文章链接:https://www.pnas.org/doi/full/10.1073/pnas.2210978119
12
徐现刚教授团队在8英寸导电型碳化硅衬底制备技术领域取得新突破
近日,学校徐现刚教授团队在8英寸导电型碳化硅(SiC)单晶衬底制备技术领域取得新突破。团队与南砂晶圆半导体公司合作,采用物理气相传输法(PVT)扩径制备了8英寸导电型4H-SiC单晶,并加工成厚度520μm的8英寸4H-SiC衬底,经测试表征,衬底微管密度小于0.3/cm2,4H-SiC晶型比例100%,电阻率平均值22mΩ•cm,不均匀性小于4%,衬底(004)面高分辨XRD 5点摇摆曲线半峰宽平均值32.7弧秒,说明衬底具有良好的结晶质量,边缘扩径区域没有小角度晶界缺陷。该成果表明山东大学在大尺寸碳化硅单晶衬底研发方面实现了重要突破,为提升我国在碳化硅领域国际竞争力奠定良好基础。

团队采用6英寸(0001)表面偏向<11-20>方向4°的4H-SiC晶片作为籽晶,基于物理气相传输法( PVT)进行扩径生长,晶体生长过程中温度控制在2100~2300℃,生长压力小于30 mbar。单晶多次迭代扩大直径,最终到达8英寸。晶体扩径生长时,不进行掺杂,背景氮浓度在1017cm-3量级。籽晶直径到达8英寸之后,通过多次晶体生长和加工逐步优化晶体扩径区域的结晶质量,提升8英寸籽晶的品质,达到满足衬底使用要求。




团队采用全自动显微镜对8英寸导电型4H-SiC衬底进行面扫描,测试微管密度及分布,微管主要分布在6英寸以外的扩径区域,微管密度小于0.3cm-2,达到衬底使用要求。采用非接触式涡流法电阻率测试仪对衬底的电阻率进行面扫描,电阻率平均值为22mΩ·cm,电阻率不均匀性小于4%。利用高分辨X射线衍射仪对衬底的结晶质量进行表征,沿<11-20>直径方向测试5点,衬底(004)衍射面的5点摇摆曲线均为近对称的单峰,无多峰出现,说明衬底中没有小角度晶界缺陷,5点摇摆曲线半峰宽平均值32.7弧秒,表明衬底具有良好的结晶质量。
13
信息学院Arokia Nathan教授当选英国皇家工程院院士
9月20日,英国皇家工程院2022年院士名单公布,山东大学讲席教授Arokia Nathan当选。英国皇家工程院成立于1976年,是英国国家工程院,由工程科技界最优秀专家组成,入选皇家工程院被视作是英国工程科技专家的最高荣誉。
Arokia Nathan教授主要从事纳米光电材料及器件、新型光电显示技术和新型薄膜晶体管的应用基础研究,在低温薄膜晶体管的制备及其与柔性基板的集成、薄膜晶体管在有机薄膜发光显示(OLED)方面的应用、薄膜晶体管在CCD传感器方面的应用等方面取得了重要研究成果。他是IEEE(美国)会士,IEEE/EDS杰出讲师,英国特许工程师,英国工程与技术学会会员。
英国皇家工程院对Arokia Nathan院士的评价是:“Arokia Nathan教授长期从事基础器件科学、工艺研发制造、系统集成电路的基础理论与应用研究,并通过建模和电子设计自动化工具实现大面积柔性电子的广泛应用。”他在国际期刊发表学术论文600余篇,出版专著6部,发表专利150多项,于2020年获得IEEE EDS J.J. Ebers奖。Arokia Nathan教授是IGNIS Innovation的创始人,同时也是Cambridge Touch Technologies等联合创始人。
论文链接:https://raeng.org.uk/about-us/fellowship/new-fellows-2022/professor-arokia-nathan-freng
14
张怀金、于浩海教授团队在激光晶体及激光机理研究方面取得新进展
近日,学校张怀金、于浩海教授团队和*京大南**学陈延峰教授团队合作,提出了一种新型激光产生机制,通过激光谐振腔的模式选择,实现激光晶体中声子对电子跃迁过程的量子裁剪,阐明了该过程的关键功能基元和序构关系,并在Yb:YCa4O(BO3)3(Yb:YCOB)激光晶体中实现了突破荧光范围的激光辐射。相关研究成果以“Multiphonon-assisted lasing beyond the fluorescence spectrum”为题在线发表在国际期刊Nature Physics上。山东大学晶体材料研究院梁飞是本文的第一作者,*京大南**学现代工程与应用科学学院何程是第二作者,山东大学于浩海教授、张怀金教授和*京大南**学陈延峰教授为共同通讯作者,合作者还包括山东大学的路大治、房倩楠和付裕。山东大学为第一作者和第一通讯单位。
同期,意大利比萨大学Alessandra Toncelli教授以“Light in the darkness”为题发表了评论文章。


“赤橙黄绿青蓝紫,谁持彩练当空舞”,光的颜色是光的波长的视觉反应,光子的能量决定了光的应用领域。激光是具有高亮度、高强度、高相干性的人造光,被称为“最快的刀”“最准的尺”“最亮的光”,深刻改变了我们的生产生活方式,为认识自然和改造自然提供了重要工具。激光的物理过程是受激辐射的光放大(图1)。长期以来,荧光光谱范围被认为是评估激光材料的重要参数,决定了可获得的激光波长范围和最终的激光效果。目前,荧光光谱以外的激光波长仅能以非线性频率变换技术来实现,这无疑限制了激光效率和整机简易度。发现新的激光产生机理并发展新波段激光产生技术一直以来是本领域的研究热点和前沿。
该研究充分利用了激光过程中电子—声子—光子间的动态耦合作用,证明了在荧光光谱之外直接获得激光输出是完全可行的。多声子耦合过程,将成为倍频转换、光参量振荡、受激拉曼散射等非线性光学频率变换过程之外一种新的激光波长拓展手段。这种可调谐激光器未来有望在微片激光、多波长激光、集成非线性光学、量子纠缠光源等方面有重要的应用前景。
论文链接:https://doi.org/10.1038/s41567-022-01748-z
评论文章链接:https://doi.org/10.1038/s41567-022-01756-z
15
文化遗产研究院人类演化研究团队报道华南末次间冰期——末次冰期大型哺乳动物群的演替事件
9月23日,文化遗产研究院人类演化研究团队在国际学术期刊Quaternary science reviews在线发表题为“Late Pleistocene large-bodied mammalian fauna from Mocun cave in south China: Palaeontological, chronological and biogeographical implications”的研究论文,报道了华南地区新发现的更新世晚期大型哺乳动物群的综合研究成果。
通过对广西莫村洞穴遗址的精确测年、动物群的准确分类鉴定和沉积物的埋藏学分析,研究团队建立了中国南方晚更新世动物群的精确的时间尺标,首次揭示了距今7万年前后末次间冰期——末次冰期转换期间大型哺乳动物的演替事件,为研究华南与东南亚地区更新世哺乳动物*交群**流和迁徙提供了重要的生物地理学线索,同时为探索东亚及东南亚现代人起源与演化提供了至关重要的生物和环境背景证据。论文第一作者为山东大学文化遗产研究院博士研究生范窅彬,通讯作者为研究院的王伟教授和廖卫副研究员。参与本项研究的单位包括南京师范大学和巴黎西岱大学。

图1 莫村洞地理位置和地层剖面图
研究团队采用多接收电感耦合等离子体质谱(MC-ICP-MS)同位素测试技术测定了沉积物中新生碳酸盐岩和哺乳动物牙齿化石的铀系年代,将莫村动物群的年代准确地限定在距今6.6万-10万年之间,为华南“大熊猫-剑齿象动物群”提供了迄今最为精确的地质年代。此项研究共确认了26种大型哺乳动物化石,包括剑齿象、亚洲象、大熊猫、犀牛、貘、猩猩和猕猴等,反映了处于研究空白区域的桂东南地区的平原丘陵地带有着多样的生境条件,为中国南方和东南亚的一些绝灭物种提供了最后的避难所。

图2 莫村洞动物群的演替事件
Quaternary science reviews为国际第四纪科学研究的顶级专业期刊,主要刊载第四纪研究的创新性成果。该刊2021年影响因子/JCR分区:4.456/Q1。
论文链接:https://doi.org/10.1016/j.quascirev.2022.107741
16
网络空间安全学院研究生在网络和系统安全领域顶级会议CCS上发表论文
近日,山东大学网络空间安全学院郭山清教授团队的两篇学术论文被世界网络和系统安全领域四大顶级学术会议之一ACM CCS 2022录用,山东大学是这两篇论文的第一作者单位和共同通讯作者单位。
论文《SFuzz: Slice-based Fuzzing for Real-Time Operating Systems》是网络空间安全学院郭山清教授团队与来自奇安信技术研究院、上海交通大学、宾夕法尼亚州立大学和清华大学等地的国内外知名学者合作完成的关于RTOS系统漏洞自动化挖掘方法的学术论文。第一作者是2021级博士研究生陈力波。RTOS系统(实时操作系统Real-Time Operating System)广泛应用于工业控制领域的关键部位,涵盖航天航空、电力控制、交通运输等。高效地找出RTOS系统脆弱性,避免安全漏洞遭到攻击者利用,成为了保障基础设施安全的关键所在,研究团队针对性地提出了基于切片的模糊测试方法SFuzz(Slice-based Fuzzing)来针对繁冗的RTOS二进制执行体执行高效的混合模糊测试。值得一提的是,SFuzz是国际上首个实现的针对RTOS系统的全自动化漏洞挖掘方案,通过将其应用到实际的RTOS设备中,研究人员在35个设备固件中找到了77个漏洞,其中67个已经获得了CVE/CNVD的认证。

另一篇论文是《An Extensive Study of Residential Proxies in China》,由郭山清教授团队与中科大糜相行教授团队、纽约州立大学布法罗分校、奇安信技术研究院、清华大学等地的国内外知名学者合作完成,这是首次针对中国境内住宅网络代理进行安全研究的学术论文。共同第一作者是2021级硕士研究生杨明烁。住宅网络代理(RESIP)在近些年兴起并得到广泛使用,其相比传统网络代理,具有规模大、分布广、高匿名性等特点。为了防范和化解住宅网络代理带来的重大安全风险,研究人员创新性地设计了基于自然语言处理的机器学习分类器,以自动化地捕获住宅网络代理服务商,并成功识别了399个RESIP服务商。此外通过基于流量标记的代理节点抓取机制等方法,研究人员抓取到了900多万个RESIP IPs(51.36%位于中国)。在对RESIP及其服务的广泛测量中,研究人员发现了一些潜在的安全隐患。特别的,位于中国的80.05% RESIP IPs在2021年至少产生了一条恶意网络流量,总计5200万条,非法挖矿行为在访问的流量中占比最高。此外,91%的RESIP IPs的使用寿命不到10天,而大多数RESIP服务在生命周期内的日活RESIP IPs呈现出波峰波谷的模式,这种快速变化与迁移的特征,会给传统的安全防护机制带来新的挑战。
17
陶绪堂教授团队成功研制高质量4英寸氧化镓晶体
近日,山东大学陶绪堂教授团队使用导模法(EFG)成功制备了外形完整的4英寸(001)主面氧化镓(β-Ga2O3)单晶,并对其性能进行了分析。劳厄测试衍射斑点清晰、对称,说明晶体具有良好的单晶性,无孪晶;X射线衍射摇摆曲线显示晶体(400)面半峰全宽仅为57.57″,结晶质量较高;湿法化学腐蚀测试结果表明,晶体位错密度为1.06×104cm-2;C-V测试确认β-Ga2O3晶体中载流子浓度为7.77×1016cm-3。测试结果表明,该团队通过导模法获得了高质量的4英寸β-Ga2O3单晶。相关内容以“4英寸氧化镓单晶生长与性能研究”为题已在《人工晶体学报》网络首发(DOI:10.16553/j.cnki.issn1000-985x.20220831.001.)。该成果是继2019年团队获得4英寸(100)主面单晶后的又一新突破。

图1 4英寸β-Ga2O3晶体

图2β-Ga2O3单晶(010)面劳厄衍射图

图3β-Ga2O3单晶摇摆曲线
此外,团队通过优化提拉法晶体生长工艺,在原有1英寸晶体基础上,成功放大到2英寸,晶体外形规整、无裂纹,晶体质量较高。晶体生长尺寸与德国IKZ及美国空军实验室相当,达到国际先进水平。

图4 提拉法生长2英寸氧化镓柱状单晶
山东大学晶体材料国家重点实验室在国内最早开展导模法氧化镓单晶生长,经过长期潜心攻关,从零开始,先后突破了1~4英寸氧化镓单晶生长、缺陷、掺杂、加工等关键核心技术。通过导模法、提拉法等多种晶体生长方法,生长出n型导电及半绝缘氧化镓晶体并开展了系统的晶体加工和缺陷研究。
18
吴昊副教授团队在三维基因组调控元件预测研究方面取得新进展
近日,软件学院吴昊副教授团队在多物种启动子预测研究方面取得新进展,相关成果以“iPro-WAEL: a comprehensive and robust framework for identifying promoters in multiple species”为题发表在国际顶尖学术期刊Nucleic Acids Research(中科院1区,Top期刊,IF = 19.16),吴昊副教授为论文唯一通讯作者,山东大学为第一单位。

由于启动子结构及其结合复杂性在不同物种中有所不同,因此,当前大多数启动子预测方法无法在多个物种上同时保持优秀的性能。本研究通过基于加权平均集成的方法,整合多种传统序列特征和先进的自然语言处理技术,从而提出新的预测模型,在无需重调参数的前提下能够准确预测多个物种的启动子。此外,本研究首次以更严谨的标准提出一种新的数据集生成和处理方法,该方法有望在未来广泛应用于序列数据的生成和处理上。本研究首次从计算角度识别到影响启动子形成的TFBS基序,其中一些基序验证了先前的相关发现,另一些潜在的基序为生物学家研究基因表达以及疾病发生机理和治疗提供新的借鉴和参考。同时,该研究结果为生物学家探索不同生物的基因表达,挖掘基因和疾病间的关系以及促进疾病发生机理研究及疾病诊断和治疗提供新的研究思路。
吴昊副教授团队长期致力于复杂疾病通路、三维基因组结构及相关调控元件预测和单细胞多组学数据集成及下游分析等相关研究,近期系列研究成果发表于Nucleic Acids Research(2022) (中科院1区,Top期刊,IF=19.16),Briefings in Bioinformatics(2022) (中科院1区,Top期刊,IF=13.99),Bioinformatics(2022) (中科院1区,Top期刊,IF=6.93)等学术期刊,相关研究得到国家自然科学基金,国家重点研发计划等项目资助。
论文链接:
https://academic.oup.com/nar/advance-article/doi/10.1093/nar/gkac824/6717829
素材来源 | 山东大学融媒体中心
编辑 | 彭庆海