为什么坐飞机,
女孩子们都爱往上海香港跑
因为那里的免税店可以
买!买!买!

不用跑远,不用代购,
以后在家门口
就能“剁手”啦!
最新好消息!省旅发委日前印发的《河北省国家全域旅游示范省创建规划》提出,在4地设立免税店!

这些地方要设免税店
积极争取“144小时过境免签”政策延伸至我省,争取特定区域退税、免税政策,在石家庄、张家口、秦皇岛、雄安新区等地设立免税店,依托首都新机场、正定国际机场、秦皇岛邮轮港等空港口岸,探索建设国际旅游自由购物区,促进旅游投资、消费和贸易便利化。
以后,免税店就在咱的家门口,
不用跑外面啦。

免税店有哪些好处?
好处一:不用做境外搬运工
从此奶粉包包化妆品就不用去香港搬了,境外旅游回到口岸再买都来得及,价格也是一样的实惠。但进店购物有一定条件——
口岸进境免税店是设立在对外开放的机场、陆路和水运口岸隔离区域,按规定对进境旅客免进口税购物的经营场所,顾客是尚未办理海关进境手续的旅客。

按照规定,在口岸进境免税店购物必须同时符合以下条件:
1、进境旅客持进出境有效证件和搭乘公共运输交通工具的凭证购买;
2、未搭乘公共运输交通工具的,进境旅客持进出境有效证件购买;
3、进出境有效证件指护照、往来港澳通行证或往来台湾通行证;
4、购物应按规定取得购物凭证;
5、进境旅客在口岸进境免税店购物后,由本人随身携带入境。
同时,在同一口岸既有出境免税店又有进境免税店,进境旅客在出境免税店预订寄存后,在进境时付款提取的,视为在口岸进境免税店购物。
好处二:免税购物额度升至8000元
对于进境才能购物的规定许多人表示不解,既然我都到国外了,还需要在你的免税店买东西吗?
原本我国居民旅客有进境物品5000元人民币的免税限额,超过这个额度的商品被海关叔叔看到肯定是要补税的。但如果在口岸的进境免税店购物,可以将免税额度提升至8000元。也就是说,只要境外购物+免税店购物在8000以内就没有问题。

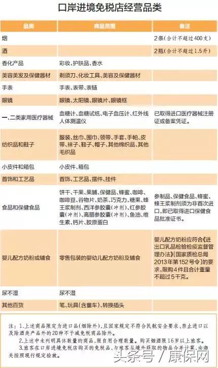
免税商品以便于携带的个人消费品为主,经营品类包括烟酒、化妆品、手表、眼镜、箱包、首饰、婴儿配方奶粉等。免税税种包括关税、进口环节增值税和消费税。

