今日分享2021年云南省初中学业水平考试数学试题卷,本号给出逐题解答,供同学们参考学习。
七彩梦幻云南,旅游观光天堂,民族文化汇集,当然云南省的中考数学试卷也有点与众不同,很有云南特色。
还是对试卷作一下简单分析。选择题共8题,第1题考查数轴的应用,第2题考查平行线同位角,第3题考查多边形内角和,第4题考查勾股定理及三角函数,第5题考查一元二次方程根的判别式附带个小陷阱,第6题考查找规律,第7题考查圆心角与圆周角关系,第8题考查统计图,均是容易题型。
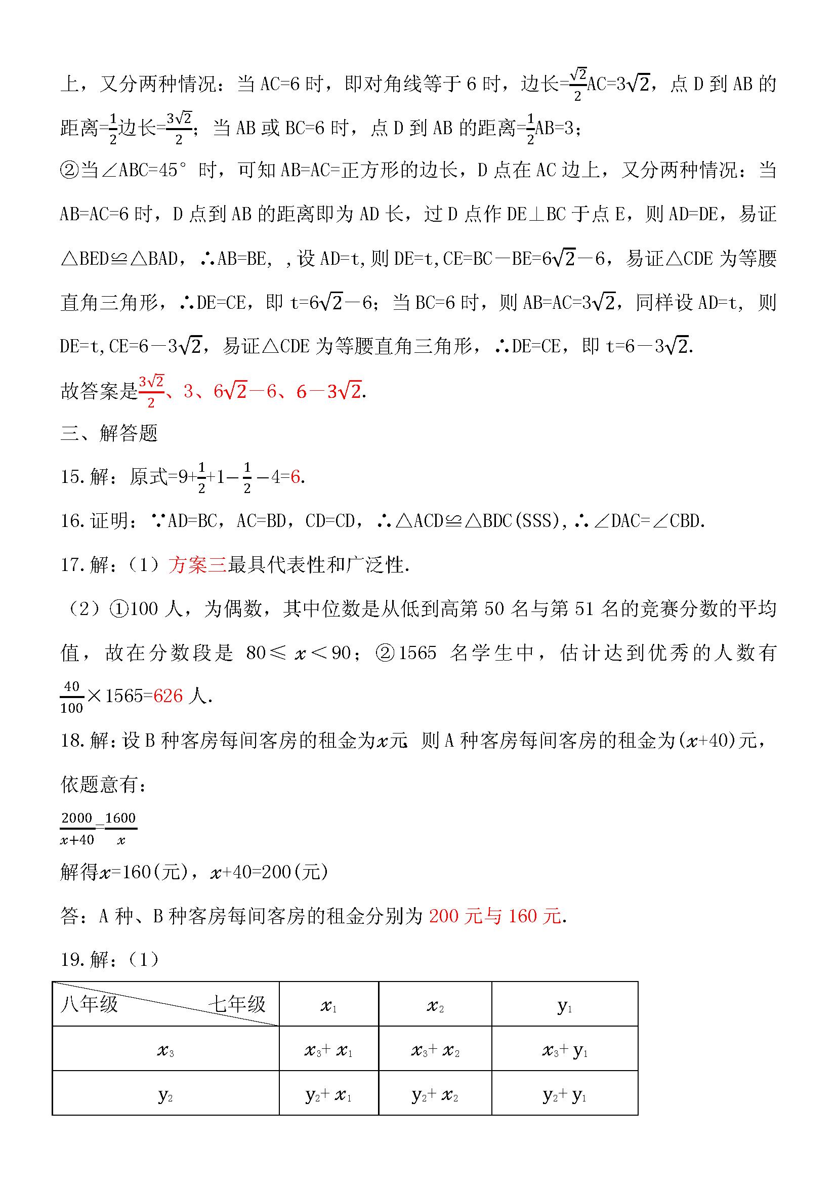
填空题就不用解析了,主要是第14题有个小小的分类讨论。
解答题15题常规计算,16题考查简单的全等三角形判定,17题又是一个统计图表题,18题简单的一元一次方程解应用题,19题考查概率计算,20题终于有个像样的几何体,需要用到勾股定理解直角三角形,21题应用一次函数解决实际问题,22题考查圆的切线证明及相似三角形应用。最后压轴题似乎是个二次函数,仔细一看,考查并不是二次函数,而是计算问题,呵呵,第3问估计有考生不知咋办了,其实分两步,一是用分子减去分母来判断大小,二是需要用到第2问的结论。
有图有真相,有思路有步骤 头条@双色球博士 专助你提高数学考试成绩
欢迎转发分享,欢迎纠错,谢谢点赞!












