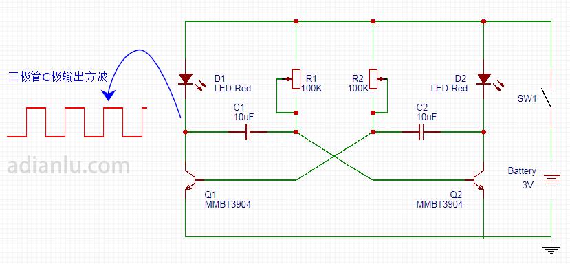
一、电路说明

上图是一种多谐振荡器电路,开关SW1闭合后,电路接通了电压为3V的电源。
之后,三极管Q1和Q2会轮流导通和截止,产生持续震荡,令两个LED灯不断闪烁。
二、原理分析

在电源开关SW1合上前,电容C1、C2两端的电压均为0。
合上电源开关SW1,在接通电源的瞬间,Q2B点、Q1B点的电压在上拉电阻R1、R2的作用下从0开始抬升,理论上将会把三极管Q1和Q2同时导通。但由于三极管的性能参数差异,其中一个三极管会先导通。
假设Q1先导通,Q1的导通引起Q1C点的电压下降,后续顺序如下:

①Q1C点的电压下降 => ②Q2B点的电压下降(导致了Q2的截止) =>③Q2C点的电压上升(导致了LED灯D2的熄灭) =>④Q1B点的电压上升 => ⑤进一步使 Q1C点的电压下降 (导致了LED灯D1的亮起)
Q1C点的电压下降,进一步引起了自身电压的下降。这就是振荡电路中常说的“正反馈”啦。
我们说电容电压不能突变,不是不变。之后电容C1左边(Q1C点)的电压几乎为0,右边(Q2B点)开始通过电阻R1从电源获得电压来充电。充电过程中三极管Q2的B极电压逐渐升高,一直升高到能使Q2导通。
Q2导通后,Q2C点的电压被拉低,LED灯D2被点亮。根据电容两端电压不能突变,这时Q1B点的电压也由原来的高电压被拉低,于是三极管Q1被关闭,LED灯D1熄灭。
再然后电容C2开始充电,充到电容C2的左边(Q1B点)的电压足以把三极管Q1打开。。。
如此循环,LED灯D1、D2交替亮起和熄灭。
交替的周期T直接给公式,大家可以根据公式调整参数,改变闪烁的时间长短:
T = 0.69 * (R1 *C1 + R2 * C2)
按电路图中的参数,R1、R2都取100Kohm的话:
T = 0.69 * (100000 * 0.00001 + 100000 * 0.00001)
最终 T = 1.38秒
三、多说两句
这个电路也叫“多谐振荡器”,为什么呢?
因为电路产生的是矩形波,“多谐”是指矩形波中除了基波成分外,还含有丰富的高次谐波成分。
还有一个叫法,因为电路产生矩形波,于是又叫做“矩形波发生器”。。。

这还没完,它还叫“无稳态电路“。。。
因为电路产生了自激振荡,总没有一个稳定的状态,看两个LED灯闪来闪去就知道,它不会一直熄灭,也不会一直点亮。
该内容是小编转载自网络,仅供学习交流使用,如有侵权,请联系删除。如果你还想了解更多关于电子元器件的相关知识及电子元器件行业实时市场信息,敬请关注微信公众号 【上海衡丽贸易有限公司】