婴儿便血的原因及处理方法 (宝宝便血期间饮食注意什么)

有些家长发现,宝宝的大便里带有血,于是惊慌失措地带来医院,想看看到底是怎么回事。那么,宝宝大便带血,都有哪些原因呢?如果时已经添加辅食的宝宝,别急,先看一下有没有这种食物!

正常的大便带“血”

火龙果等食物

火龙果是一种含花青素极高的一种水果,也是人们非常喜欢的常见水果。它一般有两种,一种是白心的,一种是红心的。

宝宝便血妈妈应该注意什么,宝宝便血的原因及解决方法

红心火龙果,相比白色果肉的多了一种名为“甜菜红素”的成分,一般呈现出漂亮的紫红色,对酸碱都不敏感。

由于 “甜菜红”不能够被人体完全消化和吸收,没有被彻底分解代谢掉,因此,会有部分溶于水引起尿液变色,剩余没有溶于水的色素就会导致大便变色,这并不是血尿或便血。

还有这些食物。。。。

吃了小西红柿之后,小孩子不容易消化完全,纤维素会排出来,大便中有红色的小西红柿残渣,有些家长会误以为是血便

鲜红色“血便”的乌龙,也有与陈旧性出血“导致”的黑便的乌龙,“吃了蓝莓、血豆腐、羊肚等有关!

对策:水果导致的乌龙“疾病”,最重要的特点就是具有“一过性”的特点,也就是“血尿”“血便”一闪而过,不会持续;另一个特点就是追溯进食史,会发现吃了有相关颜色的食物,比如西红柿、蓝莓、红心火龙果等。如果孩子的症状持续两三天,还是要到医院请医生帮忙,也不能让真正的疾病漏网。

宝宝便血妈妈应该注意什么,宝宝便血的原因及解决方法

当大便呈黑色或鲜红色时认属于便血情况应辨别是否属于以下几种原因,属于正常, 不需要过分紧张!

妈妈乳头破溃出血

母乳喂养期间,特别是初期,妈妈的乳头很容易破溃,如果孩子吞咽了妈妈乳头破溃处的血液,大便就会带有少许粉色或红色物质,大便检测查不到红细胞,却能查出潜血。这种情况孩子通常进食正常,生长正常,家长不必紧张。

服用了补贴制剂

口服某些草药及炭剂、铁剂、钮剂时大便呈黑色;口服酚酞制剂大便呈鲜红色;

如果孩子服用了含铁的多种维生素制剂或补铁的药物,其中的铁不可能全部被吸收,会有少量经肠道排出。这时大便中可能含有黑褐色点状物,大便潜血会呈现阳性,这种情况与孩子肠道发育或疾病无关,只要孩子生长正常,就不必担忧。

宝宝便血妈妈应该注意什么,宝宝便血的原因及解决方法

小儿便血的病理性原因

1、肛裂

如果宝宝大便比较费劲,后面排出的大便表面带有鲜红的血,或者便后肛门流血,或拉完大便后宝宝述“屁股疼”,那么很可能是与肛裂有关。

家长不妨再看一看宝宝的肛门,如果肛门内部可见有一个或多个很小的皮肤撕裂口,有时撕裂的局部还可见到微微发红或有新鲜的血迹,那么就可以确认宝宝大便带血是与肛裂有关了。

宝宝便血妈妈应该注意什么,宝宝便血的原因及解决方法

【对策】

当宝宝发生肛裂时,需要在医生的指导下使用一些消炎药。但又因为肛裂的发生与便秘关系密切,所以,也要积极地预防宝宝便秘的发生,在日常生活中注意摄入新鲜的蔬菜水果,多喝水,养成规律排便的习惯,同时注意肛门的清洁卫生。

2、感染性腹泻

如果发现宝宝便便里面不仅有血,而且还带有一些脓,黏液或者是一些还没消化食物的时候,就要及时带着宝宝去医院就诊,因为这很可能是因为病毒或者是细菌感染所引起的,多见于细菌感染!

痢疾:包括细菌性痢疾和阿米巴痢疾。患儿往往有发热、腹痛、大便次数增多,“里急后重”(指每次拉一点点,刚拉完又想拉,有肛门下坠、大便拉不完的感觉)、便中混有新鲜血液及黏液等症状。

宝宝便血妈妈应该注意什么,宝宝便血的原因及解决方法

中毒性菌痢是细菌性痢疾中最凶险的一种,多见于2-7岁的婴儿,好发于夏秋季,这种痢疾在便血开始前,即可出现中毒性休克的表现。

急性坏死性肠炎:又称急性出血性肠炎,有发热、腹痛、腹胀、呕吐、烦躁及感染中毒症状,严重时可发生休克。患儿大便次数增多并带有黏液血便,或像赤豆汤、洗肉水样,腥臭味重。血常规检查白细胞计数明显增加,常采取中西医结合综合治疗。

【对策】

考虑是胃肠道黏膜炎症感染,建议及时通过抗感染,使用影响胃肠道黏膜的止泻药物综合治疗,同时注意饮食和休息。必要的时候,需要去医院化验便常规,注意细菌性痢疾的问题,及时住院治疗,可以考虑暂时禁食对身体恢复有一定的好处。

3、食物蛋白过敏

如果小肠黏膜受到损伤,大便也会带有红色物质,大便检测潜血呈阳性。误服药物或异物会造成肠道黏膜受损,但对于小宝宝来说,这种可能性很小。大多数造成肠道损伤的原因是食物,其中最常见的是牛奶。

宝宝便血妈妈应该注意什么,宝宝便血的原因及解决方法

肠道不能耐受某种食物,使小肠黏膜受到损伤,血液进入肠腔,由于这些血液在肠道存留一段时间才会随大便排出,此间会被肠液破坏,因此大便检测只能查到便潜血,并没有红细胞。

【对策】这种情况经过转换氨基酸和深度水解的特殊配方粉后,强强大便恢复正常,生长也很快恢复正常。

4、儿童型肠息肉

儿童型肠息肉以直肠、乙状结肠多见,发病年龄在1~10岁,其中发病高峰年龄在3~6岁,以男孩多见。临床上多以便血为首发症状,表现为间断性大便带血,多为鲜红色,量少,无疼痛,不与粪便混杂。长蒂或息肉接近肛门的,可有息肉脱出,这个时候造成腹痛的现象比较少见。息肉较大的,有时可引起肠套叠,以致造成肠梗阻而出现腹痛的症状。如果息肉继发感染的话可表现为粘液便或粘液血便。

【对策】由于儿童型息肉临床表现不一定非常典型,而且大多数儿童都不会清楚确切地表述症状,因此仅靠临床症状来诊断还是较为困难的。目前多通过肠镜检查来确诊,如果您的孩子反复出现腹泻、腹痛、便血,经过多次抗炎等治疗后都没有好转,或者好转后又容易复发的话,那么,则应该要警惕儿童型肠息肉的发生,这个时候,建议最好去做个结肠镜检查,以便尽早诊断,一旦确诊,则应尽快治疗,以免错过了治疗的最佳时机。

宝宝便血妈妈应该注意什么,宝宝便血的原因及解决方法

5、急性肠套叠

小儿肠套叠是指肠管的一部分及其相应的肠系膜套入邻近肠管内的一种现象,是2岁内婴幼儿时期的一种常见病,尤其是4~10个月内的小儿多见。血便特点为“果酱样”大便,同时伴有因腹痛所致的阵发性哭闹、呕吐,并可在右上腹或腹部正中触摸到腊肠样的肿块,按压的时候,小儿会哭闹得更加厉害。

【对策】饮食要科学合理,辅食添加不要操之过急,要遵循由少到多、由细到粗的原则,做到合理饮食和科学喂养,同时尽量避免给宝宝吃一些生冷寒凉等的食物,避免饭后做一些剧烈的运动,以避免诱发肠蠕动异常。要根据天气变化适时增减衣物,注意腹部的保暖,预防感冒和病毒性肠炎,这些都有利于降低肠套叠的发生几率。

6、美克尔氏憩室出血

此憩室多位于回肠下端(距回盲部约30 ~60厘米),是一种先天性肠道畸形,多见于2岁以内的小儿。血便特点为大量便血,先黑后红,并伴呕吐及腹痛,若出血量大可引起休克,反复出血可导致贫血。

宝宝便血妈妈应该注意什么,宝宝便血的原因及解决方法

【对策】多采用的辅助检查有腹部超声、CT和核素扫描,一旦确诊,需手术切除。

7、其他

其他疾病,如消化道肿瘤、食道裂孔疝以及血液病、过敏性紫癜等,也都可出现便血症状。

总之,宝宝便血,有可能是内科的疾病,也有可能是外科的疾病,它往往是一种疾病的危险信号,家长需要引起重视,一旦发现宝宝便血,应及时带去医院寻找便血的具体原因,并给予对症处理,以免错过了最佳的治疗时机。

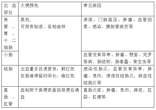
血的颜色也可以帮助辨别疾病部位

血液从肛门排出,粪便颜色呈鲜红、暗红或柏油样(黑便)

引起便血原因多,细菌性痢疾、阿米痢疾、溃疡性结肠炎、肠结核、结直肠息肉或结直肠癌、痔疮、肛门裂等均引起便血;

胃、十二指肠溃疡引起上消化道出血多呈柏油状或黑色;下消化道出血便血呈暗红或鲜红。

宝宝便血妈妈应该注意什么,宝宝便血的原因及解决方法

大便出血按照病变部位可能是以下几种疾病

(1)上消化道出血:常见于胃炎、胃及十二指肠溃疡、肝硬变、食管及胃肿瘤等;

(2)下消化道出血:常见于肛裂、痔疮、肛瘘、慢性结肠炎、细菌性痢疾、阿米巴痢疾、结直肠息肉、结直肠肿瘤等;

(3)全身性疾病:常见于血液病、尿毒症、伤寒、肾综合征出血热、钩端螺旋体病等;

家属看到宝宝大便带血就会比较紧张。其实有些血便我们通过饮食调整可以改善,如肛裂、痔疮等。但有些血便可危及生命如肠套叠、梅克尔憩室等。家属要学会辨别,及时带娃来院诊治,以免错过最佳治疗时间。

宝宝便血妈妈应该注意什么,宝宝便血的原因及解决方法