本文以视频内容精准推荐为例进行分享,作者将自己有关策略产品的学习与理解,为大家做一次输出,希望能够帮助到对策略产品感兴趣的童鞋们。enjoy~

策略产品黄金四步法:
- 「待解决问题」:首选明确要解决的问题,必须要具体,不可笼统,否则策略方向会出现偏差;
- 「输入」:即从【用户-场景-行为】维度出发,不同场景下用户可能的行为,此作为策略的输入;
- 「计算方式」:需用清晰的逻辑关系来表达,可配合流程逻辑关系图,必要时可直接给出计算公式;
- 「输出」:结果输出。
在次笔者将自己有关策略产品的学习与理解,为大家做一次输出,希望能够帮助到对策略产品感兴趣的童鞋们。
下面,笔者以视频内容精准推荐为例进行分享。
背景
在视频结束后,首屏往往会有6个其他视频的推荐。现在,笔者按照策略产品工作方*论法**,分析这一视频推荐策略,来系统介绍策略产品的工作方*论法**:策略产品四步法。
示例场景:下图是某视频网站在某电影结束后,*放播**界面展示的6个推荐视频。用户点击相应位置,即可观看相应视频

1. 待解决问题
注:待解决问题,必须定义出清晰而精准的目标,否则将会导致策略方向出现偏差。原则上,一个策略,只解决一个问题。
此处待解决问题,笔者将其定义为:
视频结束后为用户推荐最贴合其胃口视频,增加观看时长。
2. 输入(哪些因素会影响目标的达成)
注:影响因素,作为输入步骤的关键环节,尽可能发散思维,细致思考。具体思考方式可采取金字塔原理,先思考一级维度,然后二级维度,三级维度……,注意同级维度之间要互斥,不可出现交叉或包含被包含关系,尽量做到穷举。此处分析越细致,对于后续计算和输出关节越有帮助。具体工具可采用脑图或excel等均可。
如下图即为笔者整理的视频放映结束后,影响推荐精准性的相关因素:

(右击,在新标签页中打开即可查看大图)
3. 计算逻辑
计算逻辑指上述所列举的各要素,在一定的场景下,采取什么样的逻辑关系,相互组合,互相作用,它们直接影响最终结果产出的准确度。计算逻辑的表现样式多样,并不局限,可用逻辑表述或逻辑公式,甚至是复杂的多元函数等。如果在逻辑关系中,涉及到相关概念,则需要对概念进行详尽说明,这和PRD一个道理,其实就是PRD的一部分。
在计算逻辑这一环节,需要细致阐述整体逻辑,逻辑关系与逻辑要素细节,要做到提交到相关干系人手中之后,对方能够看得懂、易理解、可执行。如果涉及到比较复杂的计算公式时,比如函数,可以和RD部门合作完成。
3.1 逻辑模型
逻辑模型在实际工作环节中可有可无,它作为整体逻辑,是首要呈现给别人的内容,起到提纲挈领的作用,也就是金字塔原理的顶部内容,让别人清晰的知道,接下来你要表达什么,以及为什么这样表达,它有助于相关同事们从宏观上理解你的思路。
逻辑模型完全由你自己定义,目的是思路阐述,此处避免过于细致,要防止陷入细节。

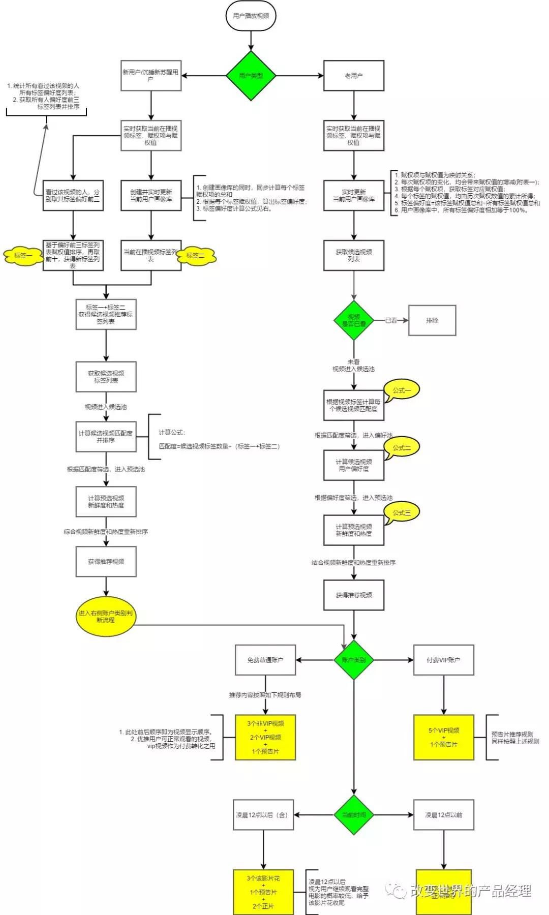
3.2 逻辑执行流程
对于复杂的执行逻辑,推荐用流程图来表述;简单的逻辑,几句话就能表述清楚的,直接文字描述亦可。
下面为笔者所整理的执行逻辑。

(右击,在新标签页中打开即可查看大图)
3.3 赋权项与赋权值(附表)
此处引用赋权项与赋权值的概念。
赋权项:指包含但不限于用户交互动作,所涉及状态等,每一个赋权项均对应一个赋权值。即,当赋权项发生的时候,即可获得或减少相对应的分值。

3.4 计算公式
公式一:匹配度计算
与当前视频匹配度(D)=候选视频标签数 ÷ (该候选视频标签数+在播视频标签数)与历史视频匹配度(L)=候选视频标签数 ÷ (该候选视频标签数+历史画像标签数)整体匹配度(P)=D+L
(注:公式中分母中标签数量为去重处理后数量。)
公式二:偏好度计算
偏好度=(候选视频标签A赋权值+标签B赋权值+标签C赋权值+……+标签N赋权值)÷历史标签总赋权值
注:
- 候选视频标签赋权值调取历史画像中相同标签的赋权值,即候选视频标签A,则A的赋权值等于历史画像中标签A在所有过往操作中所累积的赋权值;
- 历史画像中所有标签数值,均为历次操作所赋权数值的累加总和;
- 标签赋权值参照附表一;
- 若平台无法更新历史赋值规则,则按照平台既定规则赋值。
公式三:新热度计算
新热度计算方式,延续平台既定热度和新鲜度排序规则。
3.5 内容反差界定
内容反差界定,属于整体策略方案的补充说明,可使整体逻辑推导过程和结果更加严密,具体工作中,补充内容视需要而定。
词语释义:内容反差界定,指基于既定规则,系统自动识别不属于当前内容关联推荐范畴的内容。
如何识别反差边界:
(1)基础用户画像:年龄、职业、性别等
示例场景:如当前用户为一名38岁油腻大叔,绝对不可能喜欢动画片。当账户出现大量动画片的时候,则可基于年龄画像,将动画片列为反差内容予以排除(也许是用户的孩子在看动画片)。
(2)内容类别
不同类别内容,不可出现在当前内容关联推荐列表。
示例场景:当前内容分类为电影,则电视剧、娱乐播报、动画片、纪录片、体育视频等不同类别内容,不可出现在关联推荐列队中。
结论:内容推荐,首要原则要基于当前内容所述第一维度来区隔划分,不可出现不同品类维度内容较差关联推荐现象。
4. 输出(结果)
输出部分,作为整体策略工作的最后一个环节,属于结果产出。再具体工作中,策略PM们所做的工作,一般截止到上述三步,第四步结果自然便产生了。
但结果的产出,并非意味着工作的结束,这仅仅只是开头而已。策略,本质上,属于一种探寻性的解决方案,在复杂多变的问题环境面前,解决方案永远无法做到完美,所以,策略产品也永远没有止境。
在解决产出后,策略产品们首先需要做的是,进行效果回归,及时跟踪实际效果,然后开启永无止境的循环迭代。
另外,为了防止问题的发生,可将策略结果的输出,采取A/Btest方式,在策略方案优化迭代的基础上逐步覆盖用户群。
写到最后
策略产品对于互联网产品领域来讲,虽然已经不算一个新的概念了,但它的普及也不过一年左右的时间,也算是一个较新的产品工种。做一名策略产品经理,并不是那么容易的一件事情,它对PM的综合素质要求较高,门槛自然较高。
策略产品经理,不同于功能产品,虽然和数据产品有一定重合,但亦有差别,究竟什么是策略产品经理,以及如何做一名优秀的策略经理,请待笔者后续继续为大家分享。
获取产品经理培训课程,请关注微信公众号:改变世界的产品经理,回复“产品经理”或加微信号:D6923771 备注“产品经理”