
荷叶水中倚,浓夏又悄临。
伴着蛙声蝉鸣,随着轻风阳光,快乐的暑假拉开序幕。
盛夏时光,两个月的时间,总是要找点趣事来做的。可以动动脑,也可以动动手,总之一定要动起来。
闲暇别忘了学习,焦虑时别忘了运动,无聊时别忘了劳作,贪玩时别忘了安全。
给同学们梳理了有关学习、劳动、锻炼、出行、安全等不同维度的指南,选择适合的、你感兴趣的打卡,相信你会度过一个充盈的暑假。
01 学习指南
暑假是长假,意味着在经过一个学期、一个学年的学习过后有一个休整。但是我们都知道,人生是持续的历程,学习更是持久的活动,学期有确定的长度,学习没有止步的边界。
语文
一年级暑假特色作业清单

二年级暑假特色作业清单

三年级暑假特色作业清单

四年级暑假特色作业清单

五年级暑假特色作业清单

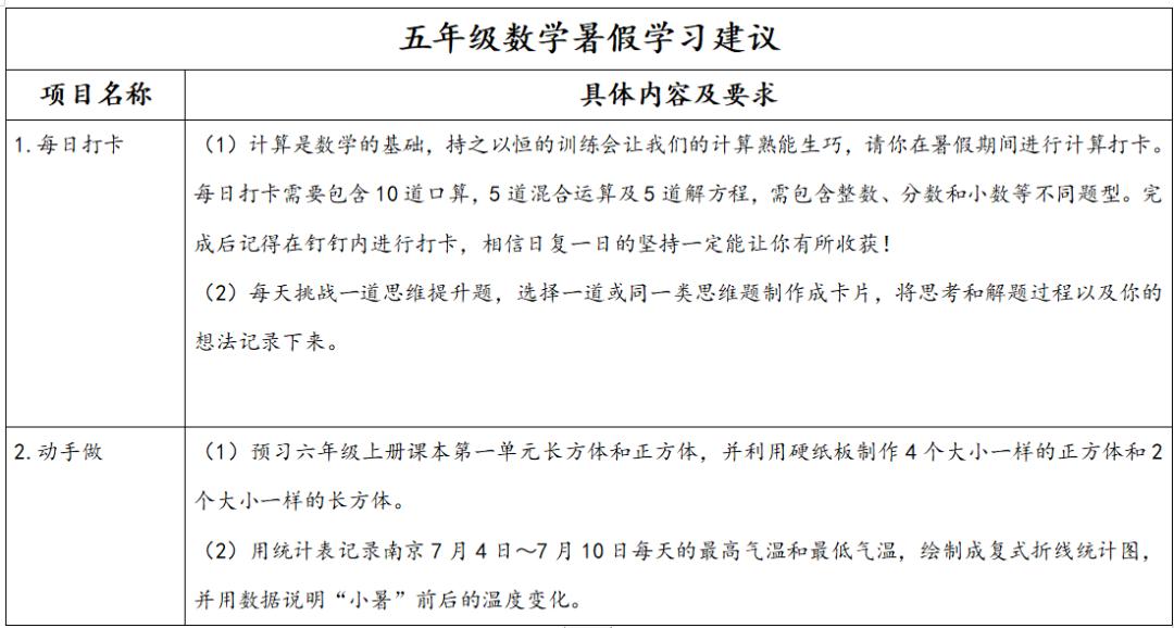
数学





英语
三年级
1.认真完成暑假作业本;
2.每天听读至少十分钟,可以是课文,绘本,歌曲等;
3.每天默写三年级上下册单词10个;
4.学唱三首英文歌;
5.每周阅读一本英文绘本;
6.预习4A。
四年级
1.认真完成暑假作业本;
2.每天在线听读或观看有关四五年级英语的绘本、歌曲、课文音频等,提前熟悉下学期内容;
3.每天默写四年级上下册10个单词打卡;
4.利用暑期时间,学会唱三到五首英文歌或者会说英语小故事;
5.每周阅读一本英语绘本;
6.尝试设计一份summer holiday贺卡。
五年级
1.认真完成暑假作业本;
2.预习六上课文,抄写单词表单词3+1;
3.复习五下,抄写五下单词3+1;
4.每天默写所学单词10个打卡;
5.读课外绘本,做一份手抄报(读书笔记);
6.“我的暑假我来秀”视频比赛。(做一个演讲视频,可以介绍自己的旅游生活、帮助父母做家务、过生日等精彩经历)
科学
夏天,是美丽的季节,小伙伴们可不要一天到晚“宅”在家里哦,让我们一起走出家门,亲近自然,探究夏天的小奥秘吧。
给低年级的建议
1.清晨,到附近的树林里听一听鸟儿的鸣唱;
2.午间,打开窗户听一听蝉儿的鸣叫;
3.下午,到楼下小花园里听一听雨点打在树叶上发出的沙沙声;
4.雨后,到水塘边听一听青蛙的歌声;
5.夜晚,听一听花圃里或田野里虫儿们开的音乐会。
给中年级的建议
1.观察月亮是怎么一天天由月牙变成圆盘,又从圆盘变成月牙的,画出月相的变化图;
2.与爸爸妈妈比比谁的耳朵尖,能听到更远或更细微的声响。如外出旅游,注意听一听小溪哗哗流淌的声音,或瀑布巨大的轰鸣声,或海浪拍打礁石发出的声响,制作一个各种声音的视频,*放播**给同伴听;
3.观察新村或绿地、公园里夏日的植物,如爬山虎、美人蕉、牵牛花、葵花、翠竹等,选几种拍照查资料编一本《我的植物画报》。
给高年级的建议
1.透过窗户观察雷雨的全过程,观察雨后的彩虹。按照前、中、后的顺序写写观察片段;
2.到附近的公园里仔细观赏荷花、荷叶,并结合描写荷花的古诗、优美片段的文字,体会荷花的高洁;
3.观察几种夏日的昆虫,查找相关资料,用照片加文字的方法制成自己的《昆虫记》。

02 劳动指南
在劳动锻炼的过程中,孩子们并不仅仅只是简单地学会洗衣、做饭、打扫卫生,劳动的更大价值还在于让孩子能够在繁杂的生活中轻松地找到头绪,从劳动中感受创造美好生活的能力。
暑假让孩子对照这份劳动清单完成打卡,全方位提升劳动素养吧。
1-2年级
1.创意制作水果茶。
2.整理小书桌。
3.养护一种植物或者饲养一种小动物,并以图画、文字等方式进行记录。
4.和爸爸妈妈一起参加一次社会公益活动。
5.利用身边的废旧矿泉水瓶、报纸等制作一个创意作品。
3-4年级
1.学会煮饭、煮面条、煮水饺等。
2.学会制作凉拌西红柿。
3.整理小房间。
4.养护一种植物或者饲养一种小动物,并以图画、文字等方式进行记录。
5.在爸爸妈妈的指导下,参加1-2次社会公益活动。
6.进行一项科技创新制作。(提示:制作一样小发明来解决生活中的问题,返校后,作品可在班级进行评比)
5-6年级
1.学做几道家常菜。菜单推荐:西红柿炒蛋、玉米排骨汤、煎鸡蛋。(可以自拟菜单)
2.对居家物品进行取舍、优化摆放。
3.学会洗衣机的不同洗涤功能。
4.养护一种植物或者饲养一种小动物,并以图画、文字等方式进行记录。
5.和小伙伴一起,参加1-2次社区公益活动。
6.进行一项科技创新制作。(提示:制作一样小发明来解决生活中的问题,返校后,作品可在班级进行评比。)
7-9年级
1.为家人每周设计并独立制作一次晚餐。菜单推荐:辣椒炒肉、小炒蕹菜、西红柿蛋汤。
2.为自己的家进行适当的整理和美化,开展生活空间优化大师评比活动。
3.学会使用螺丝刀、扳手等对风扇进行简单的拆卸、清理、维修等。
4.体验参与种植、养殖类生产劳动。(例如:收割稻谷、扦插嫁接等农业活动)
5.体验一项传统工艺制作。(例如:陶艺、木刻、刺绣等)
6.和小伙伴一起,参加1-2次社区公益活动。
7.进行一项科技创新制作。(提示:制作一样小发明来解决生活中的问题,返校后,作品可在班级进行评比)
高中阶段
1.内务整理:做到分类摆放物品,床铺干净整齐,书橱摆放有序。
2.收拾书桌:依次收拾各种学习用品,准确放到指定位置,简洁、有序摆放书桌用品,桌面及时清理干净。
3.洗涤缝补:能够按照洗涤标识正确洗涤衣物,掌握几种手缝针法,灵活运用于日常衣物的修补。
4.烹调烹饪:灵活取用食材,独立创作拿手菜品,做到健康科学养生。
5.维修维护:熟悉工具特点,维修家具。了解安全用电、节约用电常识,掌握常用家用电器的使用与保养方法,能分析并协助处理家庭电路常见故障。
6.了解职业劳动:了解职业与人生的关系,能规划适合自己的升学和职业发展的道路。可选择性观看下面相关电影、纪录片、综艺节目,进一步了解各行各业:《行行出状元》《职业人的作风》《了不起的挑战》《小森林》(农作)、《编舟记》(编辑)、《聚焦》(记者)、《我在故宫修*物文**》(*物文**修复师)、《内心引力》(创业纪录片)……

03 锻炼指南
“生命在于运动。”运动不但可以锻炼我们的身体,还能充实我们的生活,愉悦我们的心情。运动时要注意,既要遵循人体生理机能规律,也要根据季节特点因“季”制宜。每天锻炼1小时左右,运动量和运动强度循序渐进。

04 出行指南
见识过世界的美丽,会给孩子的心里种下一个坚定的梦想。在保证安全的前提下,孩子和家长可自主选择行走在中国,行走在老家,抑或是行走在自己生活的城市。
假期在家中或出游时,家长可以引导孩子做好“长期观察”,观察并记录动物、植物、自然现象,写下自己的观察发现。
人生,就是无数体验的叠加。同学们可以参考这份出行指南,开启灿烂的暑假时光。
行走
行走在中国——行走在老家——行走在自己生活的城市。
1.设计“家乡一日游”路线(或一份圈文并茂的导游图册);
2.计算“家庭一日游”开支(可模仿数学实践中的表格);
3.记录“我的一日游”经历(尝试做一个旅游微视频)。
观察 假期在家中或出游、参观的时候,做好“长期观察”
1.观察几种过去不认识的植物,做成《我的植物画报》;
2.观察动物,用图文结合的方式制成《我的动物笔记》;
3.观察爱天里的某种自然现象,写下自己的观察发现。
体验
1.角色体验:和家庭某位成员互换角色过一天,体验做家长的不易;
2.职业体验:体验一次爸爸、妈妈的职业,了解不同职业特点;
3.志愿者体验:做一次志愿者,体验为他人服务的辛劳与快乐。

05 安全指南
任何时候,安全都是第一位的。夏天是如此美好的季节,却也常常是发生危险的时段。
江水苍苍,荷叶田田,风景本是一幅画,但是不论是出行还是赏风景,都一定要时刻把安全记在心上。
要遵守交通规则,不要靠近河流湖泊,要随时关电关煤气等等,生命何其伟大,请对塔充满敬畏。
交通安全
1.遵守交通法规,不闯红灯、不翻越隔离栏。
2.行走时不看手机、不听音乐。
3.不在车辆盲区内玩耍打闹。
4.未满12周岁不骑自行车,不坐副驾驶座。
5.自觉遵守公交车乘车规范。
6.乘坐摩托车、电瓶车佩戴头盔。
防溺水安全
1.不在河边、工地水塘等区域玩耍。
2.不捡拾掉入河道等水域的物品。
3.不在河道边洗东西、摸螺蛳、钓鱼虾等。
4.不在河道、湖泊等无安全设施、无救援人员的场所游泳。
5.不在游泳池里嬉戏打闹。
6.发现同伴溺水,立即寻求成人帮助,不盲目施救。
居家安全
1.不在飘窗或阳台上玩耍。
2.不用湿手或湿布触碰家用电器。
3.不给陌生人开门。
4.不往窗外抛物。
5.规范使用燃气设备并注意开窗通风。
6.发现火情,及时拨打119。
娱乐安全
1.不去网吧、游戏厅等娱乐场所。
2.不沉迷网络和电子游戏。
3.不玩渲染*力暴**等不健康网络游戏。
4.慎交网友,不与陌生网友见面,防范电信、网络诈骗。
5.不在工地、轨道、高压线等危险区域玩耍。
6.远离拥挤场所,避免拥挤踩踏。
饮食安全
1.要注意饮食卫生,多吃新鲜蔬菜、水果;
2.不吃“三无”产品,不吃生冷食品,不喝生水;
3.饮食要有节制,不暴饮暴食,不挑食偏食;
4.尽量减少外出用餐。
心理健康安全
1.多与父母、家人、朋友沟通、交流。
2.多与正直开朗、积极乐观的朋友交往。
3.多宽容他人、多自我激励、多微笑。
4.遇到问题尽力自己解决,同时学会请他人帮助解决。
5.遇到挫折不气馁,相信天生我材必有用。
6.学会感恩,管理情绪,开心过好每一天。
暑假款款而来,不用羞涩,去拥抱它吧。要尽情投入,恣意享玩;也要自律克制,持续充电。希望假期归来,你有了更广的见识、更深的体验以及更宽的胸怀,成为了更好的自己。
此刻,祝你暑假愉快!
— END —
来源 | 综合自无锡市立人小学 、南京市*合六**区蒋湾小学、长沙市一中株洲实验学校、香港中文大学深圳附属道远学校、肥西经济开发区中心学校、重庆市渝中区人民路小学等微信公众号,转自星教育
统筹 | 周彩丽
《教育家》杂志投稿邮箱:gmjyjzz@126.com
新媒体投稿邮箱:jyjzzxmt@126.com