
还记得去年“双11”商务部市场体系建设司副司长孔令羽曾说过,今年将重点开展工作推进农村电子商务发展么?
7月22日,商务部在官网正式公布《农村电子商务服务规范(试行)》(以下简称“规范”)!此次的规范围绕农村电商公共服务中心、农村电商培训体系、农村电商物流体系、农产品电商供应链管理体系、农村电商营销体系和农村电商服务站体系6个方面提出了具体的建议,并对功能、建设和服务等要求进行了系统阐述。
最终的目标是建成综合性的县域农村电子商务公共服务体系。第一物流全媒体·现代物流报(微信:cn156news)小编就给大家分享下其中有关物流、供应链的内容。

1、 县域农村电商公共服务中心:
整个农村电商的核心
①关键点:固定场地考虑物流的预留空间、冷链设施、基础服务免费、整合物流资源。
②服务中心身兼多职:规范并非是强制*服务性**规范,其中六大体系建设均含有物流建议。
在建设县域农村电商公共服务中心的建议中,与物流相关的主要是整合各方资源,包括物流资源、供应链体系。
同时希望服务中心提供公共仓储、代发货等基础服务,并建成农产品供应链上行体系。
在规范内容中,非常明显的可以看到县域农村电商公共服务中心处于一个非常核心的地位。因为这个服务中心肩负着运营管理、数据统计、电商展示、资源统筹、供应链把控等多项综合性职责。
③场地资源整合提效:无论是建设培训体系、物流体系、营销体系,规范都建议建设一个固定的场所,但在建设这个服务中心的建议中却有这样的表述:可以统筹考虑物流、培训、交流等需要,预留空间。
这就意味着管理部门更希望将这么多体系建设的固定场所尽量整合到一处(就是这个公共服务中心),一方面可能考虑到便民利民,另一方面也便于管控并更高效地运营。
2、 农村电商培训体系:
物流人才培养很重要
①关键点:政策和经费上政府给予支持、注重实操培训。
②电商物流人才培养地位显著:人才是一个组织、机构、体系内必不可少的血液,更新换代才能成长。
因此规范把人才培养放在了第二位,要求进行“电商理念培训、技能方法培训和高技能人才培训等不同层次、公益性和市场化相结合的培训”。
电商物流人才毋庸置疑是其中非常关键的。但与传统的货物运输、物流配送相比,电商物流确实存在很多差异,因此,培训体系虽然没有明确说明物流人才的培养,但未来按照规范要求,物流人才培训会成为其中重要的一部分。
3、 三级电商物流体系:
资源整合和统筹
①关键点:“整合当地邮政、各大快递物流公司”、“建设农村物流仓储中心、农村物流信息管理平台及农村物流运输体系”、“结合邮政现有的乡镇物流配送网络,交通运输部门的农村公*班交**线,以及本地货运等各种运输资源”、“农村群众实时查询到包裹在县域内的流转情况”、“农村物流配送要固定时间、固定地点、明确价格”。
②重视物流资源整合:“要想富,先修路。”农村电商物流关系着商品下行跟农产品上行的畅通。
规范要求建设完成农村物流仓储中心、农村物流信息管理平台及农村物流运输体系。
从规范内容看,该体系建设,管理部门非常看重资源统筹和整合。明确要求,在建设物流运输体系时,“避免重复建设和资源浪费”,提出以农村电商服务站为基础,结合邮政现有的乡镇物流配送网络、交通运输部门的农村公*班交**线,以及本地货运等各种运输资源,解决物流服务在农村服务能力较弱问题。
物流信息管理平台建设也是为了配合物流资源整合,用信息化手段统筹物流运输,以此让农民实时跟踪监测到县域到村的物流信息。
③农村物流的公益属性明显:规范中重点提及物流管理制度跟快递收发问题。物流管理上,强调“农村物流配送要固定时间、固定地点、明确价格,每项制度及工作流程都应具有针对性、可操作性,保证后续能落实到位。”并表示即使快递不能直接配送到村的,也要解决农村配送最后一公里问题。
固定时间、固定地点、明确价格,无论快递配不配送到村也要解决最后一公里问题,这意味着考虑到成本现实问题,村民很有可能享受到是村内就近自提的服务。
但因为有固定时间、固定地点跟明确价格的要求,可以想象,未来这种模式带来的必然是最适合农民朋友(农民因为务农关系不一定在家,自提非常合适),最方便又最省钱的模式。
4、 农产品电商供应链体系:
标准化、透明化
①关键点:场地应能停放物流配送车、拥有专业的仓储配送人员、农产品等级划分、包装、物流配送。
②透明和标准塑造物流口碑:城市消费品的下行并不是建设农村电商服务体系的所有目的,更为重要的是帮助原先走不出一亩三分地的农产品通过上行渠道走向更广阔的地域。
这就不仅仅是物流的问题了,而是整个供应链管控的大难题。规范制定了非常严格的内容,要求“拥有专业农产品开发人员、品控人员、仓储配送人员。建立品控、售后、供应商入驻、产品检测、发货流程、仓储6S管理等各岗位的管理制度。”
物流与品控都是农产品上行中最核心的问题,而物流问题中标准化与透明化相对来说至关重要。因此,建设优秀的农产品电商供应链,就必然要求包装、物流配送、物流追踪等有章可循、质量可追溯。
这对未来快递企业适应农产品电商有很大的启示:提供定制化包装、专业化服务、个性化物流或是一大良机。
5、 农产品电商营销体系:
自提柜、自提点的妙用
①关键点:共同设立农产品体验店、自提点和提货柜。
②物流用作农产品宣传广告:规范中关于该体系建立的内容与物流的联系不大。
但小编看到了一个比较特色的内容:“引导农民合作社与城市社区建立直供关系,共同设立农产品体验店、自提点和提货柜。”
原本应该是想尽一切办法、沟通百样渠道进行各种自我推广的体系中,冒出了个违和的自提柜是几个意思?这或许跟目前初兴的快递广告有关,市场上已有不少通过快递包裹进行企业宣传的模式了。
③物流宣传要潜移默化而非简单粗暴:但也可以明晰,规范的意图并没有放在“用快递发小广告”的简单粗暴方式,而是以展示农产品优点的温和式推广。
自提点的人流量就不用说了,利用这个优势进行潜移默化宣传而非强制性灌输对农产品品牌建立好处更多。
6、 跟菜鸟县域物流中心相似度极高
看完整体的规范内容,小编不得不感叹商务部这次真的是用心良苦,规范制定的方向性明确、着陆点很高但又十足接地气,最难能可贵的是措施非常详细。
但小编总觉得貌似在哪见过样板了,不知道有没有了解菜鸟农村物流业务的小伙伴跟小编有同样的看法?
①菜鸟农村业务是规范的1.0样板:根据小编实地调查,菜鸟目前的农村电商物流服务可以称得上是规范终极目标的1.0版本。
菜鸟的县域物流服务中心相当于“县域农村电商公共服务中心”,其中集合了农产品展示、物流资源整合、路径规划和村级配送等多项功能(当然,不是所有菜鸟县域物流服务中心的功能都是这么完备的),各个村都设置有村淘点,相当于规范中说的就近的自提点。
在物流服务上,各快递企业把包裹递送到县后,都汇聚到了菜鸟县域物流服务中心,其再根据村淘点编码分拣包裹,一条线配送。
②规范公益性更明显:之所以说菜鸟目前的模式是1.0版本,主要是规范还涉及农产品上行的内容(菜鸟目前也在试点)、提及的资源整合面更广(除了物流还有农产品整合、人力资源整合、场地整合等),人才培养和便民服务的公益性也更为显著。
不难猜测,菜鸟农村物流业务的未来构想大致蓝图也与规范有一致性:农产品上行、人才培训甚至居民代缴水电费服务。
③未来物流资源整合范围更广:但商务部制定的规范有其公益性、便民性的属性,必然需要接入各个综合性电商平台、垂直类平台甚至微商等内容,或许下一步的农村电商和农村物流会有更广泛的资源整合发生。

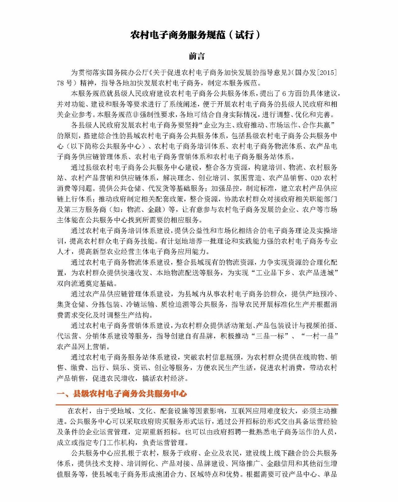
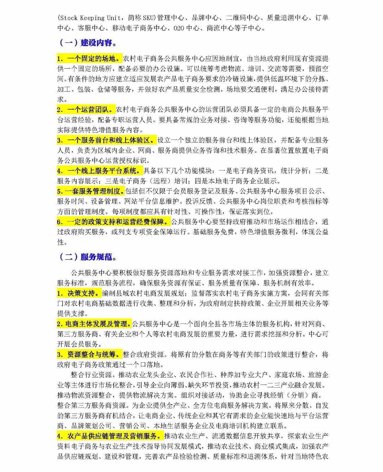
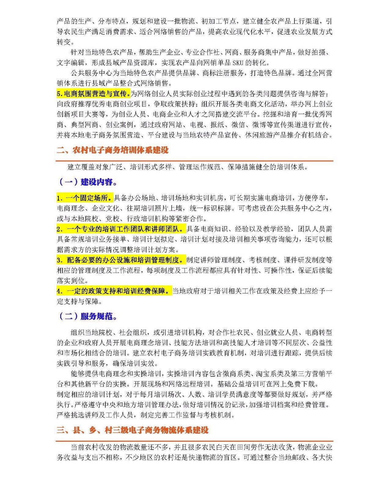
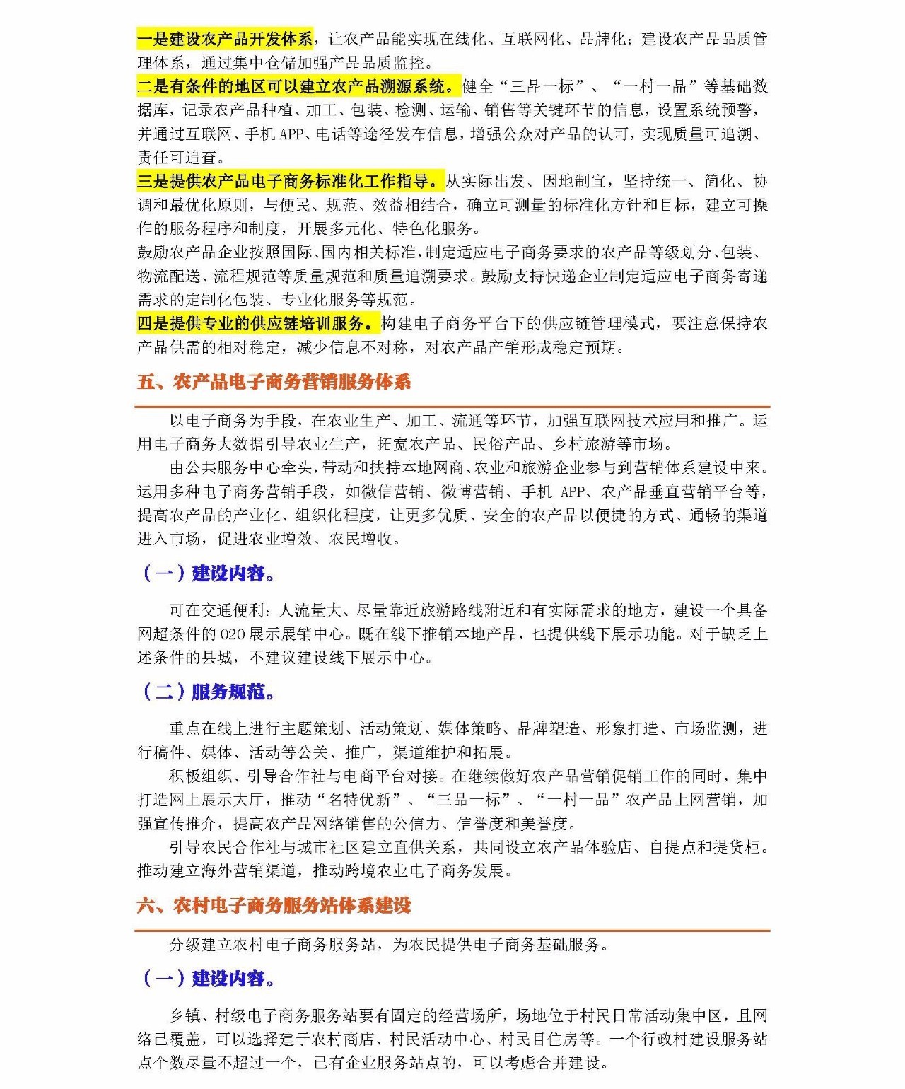
政策全文(点击可放大阅读):







友情提示

