
今天的朋友圈被旷视科技在香港递交上市申请刷屏了,这是人工智能领域的一件大事。
早在去年,旷视科技要再香港上市的传闻就已经甚嚣尘上了,传闻IPO规模在10亿美元上下。
旷视科技将采用同股不同权(W股),这也是继小米集团(01810)及美团(03690)后,可能成为第三家在港上市的W股。
光环笼罩之下
根据旷视科技招股书披露,2017年,《麻省理工科技评论》将旷视科技的人工智能人脸识别技术评为世界十大突破性技术之一,这是中国公司首次获此殊荣。2017年和2019年,旷视科技跻身《麻省理工科技评论》最新发布的两项「50大最聪明公司」榜单中。CB Insights将旷视科技列入2018年及2019年「世界人工智能初创公司100强」。
真是光环缠身啊。还有就是,支付宝的人脸支付,用的就是旷视科技的技术。
中国的企业,只要沾上了BAT的边,就会自带光环,更何况是这样一家掌握核心科技的企业,还是炙手可热的人工智能概念,沾的还是光芒四射的baba(阿里巴巴股票代码是BABA)...so niubility!

旷视科技加持后的的摄影效果
人脸识别领域的大佬
招股书披露,按2018年收入计算,旷视科技是中国最大的云端人脸识别身份验证解决方案供货商,占据逾60%的市场份额;按2018年收入计算,旷视科技是中国最大的聚焦于人工智能的城市物联网解决方案提供商;在2018年中国制造生产的配备身份验证功能的安卓智能手机中,超过70%使用了旷视科技提供的基于人脸识别的设备解锁解决方案;
截至最后可行日期,旷视科技在全球成功注册了约250项人工智能相关的专利,同时正在申请约900项人工智能相关专利。
截至2019年6月30日,旷视科技拥有2349名员工,研发、数据标注、硬件组装厂房、销售及市场营销、一般及行政的人数分别为1432人、405人、22人、235人和255人。
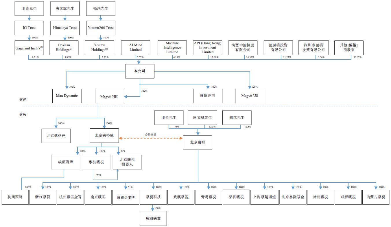
阿里系成最大股东,创始人拥有近67%投票权
既然都给支付宝做技术支持,我们来看看旷视的股东结构,根据招股书披露,阿里系的阿里巴巴、蚂蚁金服分别持有15.08%、14.33%的股份,合计持有29.41%的股份,为第一大股东!baba果然是baba。
三位创始人印奇、唐文斌、杨沐分别持股8.21%、5.90%和2.72%,合计持有16.83%的股份。虽然只有16.83%的股份,但因为采用了不同投票权架构,三位创始人的股票是A类股票,1票顶普通股10票,我们通过计算,可以得出他们实际拥有差不多66.93%的投票权。
还有一个持股比例超过10%的股东是中国国有资本风险投资基金,持有11.33%。
除了上述股东之外,还有大大小小包括中银集团、工银资管、创新工场、联想、启明创投、纪源资本、OPPO、高德地图的老板成从武、韩国的SK集团、富士康、阳光保险、麦格理等等30多名中外股东,阵容豪华!

旷视科技股权结构图
豪华的保荐人中介团队
招股书披露,旷视科技由高盛、摩根大通、花旗联席保荐,全外资大投行,这妥妥的大型IPO阵容,另外由德勤担任申报会计师。
不过有一点觉得奇怪,旷视科技的上市保荐人里一家中资券商都没有,大概后续只有在承销团里面才能看到中资券商的身影吧....
2019上半年亏损52亿
旷视科技收入增长迅猛,2016年到2018年,营业收入分别从0.68亿到3.13亿,再到14.27亿,2019年上半年收入达9.49亿,不过亏损更猛,2016年至2018年相应的净亏损分别为人民币3.43亿、7.58亿、33.55亿,2019年的亏损额达到52.5亿元!
不过这个亏损52.5亿,主要还是因为财务处理的缘故,并不是真的经营上亏损了这么多。主要是由于优先股的公允价值变动及持续的研发投资造成。
研发这一块影响相对而言不是很大,2018年的研发支出达6.13亿,而2019年上半年,仅6个月的的研发支出就达到了4.68亿。
影响最大的就是优先股的公允价值变动。
按公允价值计量且变动计入损益的金融资产的公允价值变动,指按公允价值计量且变动计入损益的投资公允价值变动所产生的收益或亏损,包括:可转换可赎回优先股的公允价值变动;以及衍生金融工具公允价值变动。主要是因为旷视科技之前经历过多轮融资,而随着业务的不断发展,企业估值的提升,其公允价值也随之上升,从而造成了“优先股公允价值变动“巨大。
2016年至2018年三年间,旷视科技按公允价值计量且变动计入损益的金融负债公允价值变动分别为2.392亿元、5.894亿元、30.453亿元,2019年上半年为51.214亿元。
所以经过调整,招股书披露,2019年上半年,旷视科技的经调整净利润为3270万元,实际经营上并不是52.5亿的亏损。

旷视科技损益表
最后
旷视科技IPO传闻落地了,那么依图、云从、商汤他们呢,还有国内众多人工智能企业呢,我想应该快了。
可忙北鼻黑喂狗!