

摘要:近年来,资本招商因其精准高效等特点,成为地方政府开展招商引资、助推产业发展的重要举措。本文从资本招商概念出发,结合实际案例梳理当下资本招商常见的运作模式,总结招商模式的要点,并简要概括资本招商实施运作流程,以供参考。
关键词:资本招商 运作模式

01
资本招商概述
资本招商,是指政府通过预算安排,以单独出资或与社会资本共同出资设立引导基金,采用股权投资等市场化方式,引进和培育产业,从而促进区域经济和产业发展。本质上是用股权投资的思维做产业导入,是对传统招商模式的迭代升级,区别于以土地、政策为主的传统招商模式,资本招商更加强调投资在招商过程中的决定性作用,其核心在于资本。
在实际操作过程中,很多地方政府和园区主要的资本抓手就是政府引导基金。政府引导基金一般是由政府出资,通过发挥财政资金的引导和聚集放大作用,引导社会资本投入,专业投资机构管理,由此成立的具有公益性、市场性、以扶持新兴产业发展为目标的投资基金,属于私募股权投资基金的一种特殊形式。目前,政府引导基金尚无明确统一的官方称谓或定义。常见的名称有规范文件中提出的创业投资引导基金、政府投资基金、政府出资产业投资基金等,其实质都是基于政府引导产业发展的角度定义。
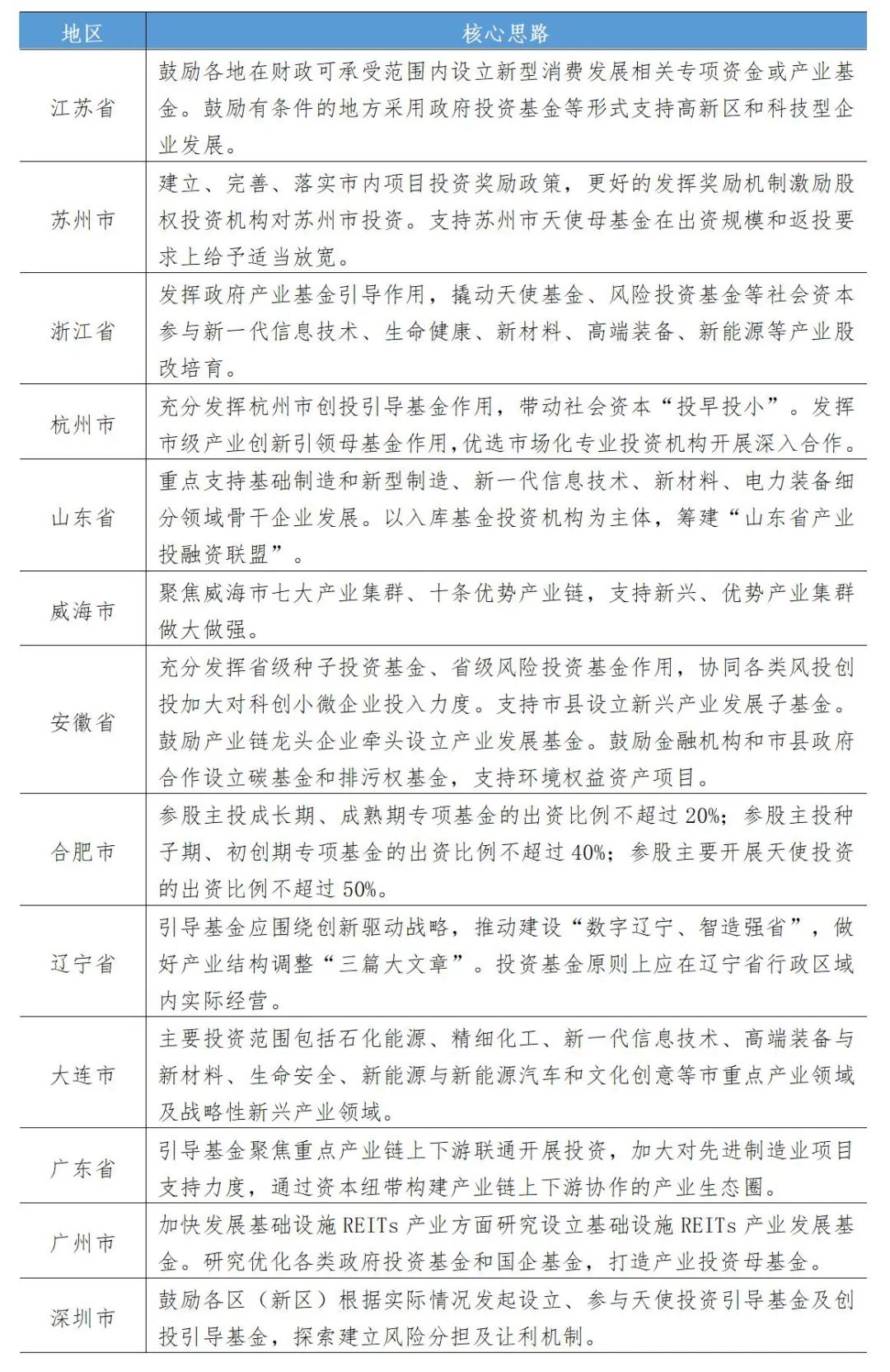
表1-1 各地资本招商核心思路

当下,各级政府和园区通过设立政府引导基金的方式,因地制宜探索资本招商新模式,以期提高招商效率,促进优质企业或项目落地。本文结合实际案例,整理出较为常见的5种资本招商模式,并对每种资本招商模式作出简要解析。
02
资本招商模式及案例
(一)子基金返投模式
子基金返投模式是指政府或国企以母基金(FOFs)形式组建引导基金,与具备丰富管理经验的基金管理人合作设立子基金,并对子基金进行返投约束,约定基金需要投资的金额、产业方向和地域。这里的参股子基金主要以盲池子基金为主,也是引导基金最传统的模式。但在该模式下,地方政府和社会投资人的关注点有所不同。地方政府较为关注招商引资,子基金中社会投资人则更关注基金的回报率,导致子基金管理人无法将更多的精力集中在完成返投上,所以子基金返投完成效果往往不是太好,通过子基金实现招商引资较难。
案例1 南通市引导基金子基金投资华存电子
南通市产业投资母基金成立于2016年,基金规模50亿元,管理人为南通投资管理有限公司,主要围绕“基金+基金、基金+园区、基金+人才、基金+项目”的运作路径,推动产业与资本对接,为南通产业转型升级提供动力引擎。
2017年南通高新区落地了存储芯片的项目——江苏华存电子科技有限公司(以下简称“华存电子”)。公司第一轮融资是由招商局资本进行投资,招商局资本旗下的基金(招商江海产业发展基金)是南通市产业投资基金的子基金。虽然华存电子后续又进行了多轮融资,但目前招商局资本在该公司仍持有较高的股权比例。

图2-1 华存电子股权结构图
借助于南通市和通州区有关部门给予的支持,促使华存电子从初创企业,成长为集存储控制芯片、存储方案及存储成品模块研发与量产为一体的高新技术企业,并通过省级专精特新“小巨人”企业(创新类)认定。2022年4月,公司自主研发出国内首颗PCIe5.0SSD存储控制芯片,并在台积电成功流片。据了解,该产品可满足我国新一代电子信息技术的高速存储需求,解决企业级存储“卡脖子”问题,填补国内高端存储主控技术空白。
(二)专项基金模式
理论上专项基金也是子基金的一种。但通常来说,政府基金参与专项基金,专项基金的标的在当地落地的确定性程度较高。与盲池子基金合作不同,投资参与专项基金需要政府基金对项目有比较强的判断能力。
表2-1 专项基金与盲池基金对比

案例2 平湖数字经济定向基金专项支持北京国科
2021年4月,由嘉兴浙华嘉融与曹桥街道联合发起组建,成立的平湖首个数字经济定向基金——平湖嘉翼创业投资合伙企业(有限合伙)。定向基金规模1亿元,用于专项支持北京国科欣翼科技有限公司B轮融资。北京国科欣翼科技有限公司是国内唯一拥有激光导引头整体自主设计与生产能力的民营高新技术企业,公司计划将上市主体迁入曹桥,并于2023年启动科创板上市工作。

图2-2 北京国科股权结构图
通过设立专项基金的方式,不仅带动相关产业链的发展,加快平湖传统制造业转型升级步伐,实现电子信息产业的新突破。同时也加快了项目的推进与落地,加速项目科技成果的转化,使更多更好项目落户平湖。
(三)直投招商模式
政府直投招商是指招商基金由地方政府投融资平台出资并参股项目,对产业落地方进行投资。通常,地方政府参与直投招商的主要动力是基于以下两点考虑:一是能够直接对接项目投资,便于管理;二是对于优质项目,直投方式可以提升政府出资部分的收益。但在该模式下地方政府会承担较大风险,比较考验地方政府的风控能力。同时,这种模式对基金管理人的能力要求也较高。一般要求基金管理人既具备直投能力、也要具备招引项目的能力,并且能够把握市场化与政策需求二者之间的平衡性。
案例3 合肥市投资蔚来汽车
2020年初,蔚来汽车与合肥市政府签订“70亿战略投资协议”,蔚来汽车和合肥市政府合资成立蔚来控股有限公司(以下简称“蔚来中国”)。由合肥市(合肥建投、国投招商、安徽高新)向蔚来中国投资70亿元,蔚来汽车向蔚来中国投资42.6亿元人民币。交易完成后,蔚来汽车持有蔚来中国75.9%的控股股份,战略投资者合计持有24.1%的股份。

图2-3 蔚来中国股权结构图
2021年4月,合肥市联合蔚来汽车建设了合肥新桥电动汽车产业园。园区规划占地总面积16950亩,定位世界级智能电动汽车产业集群,包括智能制造区、研发生活社区及生态文化区三个区域。园区初期投入500亿元,预计建成后年产值超5千亿元,整车产能达100万辆/年,电池产能达100GWh/年,并汇聚全球5万以上优秀人才,打造成为世界范围内智能电动汽车产业链高地。
(四)定增招商模式
定增招商是指政府通过参与定增,将资金投向上市公司以获得股票,从而带动募投项目落地,引导市场资源向地方支持的产业方向倾斜,促进地方产业升级,间接达到招商引资的效果。产业基金定增一方面可以获得更为优质的项目资源,有效提升产业基金落地效率。另一方面也可降低资金风险,通过改变财政资金使用方式撬动社会资本,促进招商引资和产业结构的调整升级,使之在当地围绕上市公司涉及产业更快地建立起产业链上下游,形成产业集群。
案例4 小米长江产业基金定增精测电子
2015年11月,湖北省人民政府设立长江产业引导基金,主要承担湖北省级战略性重大产业项目招引和龙头企业发展壮大任务。2017年长江产业引导基金携手小米设立小米长江产业基金,募集规模120亿,该基金旨在引导小米产业链在湖北布局和落地,投资范围定位于半导体产业、新材料产业链等战略新兴行业。2020年,长江产业引导基金积极推动旗下长江产业基金参与武汉精测电子集团股份有限公司(300567.SZ,以下简称“精测电子”)定增。精测电子经营范围主要包括显示、半导体、新能源检测系统的研发、生产与销售。2020年10月,公司披露定增议案,以每股47.51元的价格募集资金14.94亿元,认购方参与认购的股份锁定期为6个月。根据定增结果显示,小米长江产业基金获配股数4209640股,获配金额约2亿元。

图2-4 精测电子定增结构图
该笔投资是长江产业引导基金引导旗下母基金支持省内优质企业的重要举措。此次投资使小米供应链实力得到极大提升,对于精密电子来说,在完成此次定增后,也大大提速了公司在半导体产业检测设备领域的计划进度。不仅为未来几年如中芯国际、长江存储、合肥长鑫订单落地和执行提供了充足的资金保障,而且也为后续成为LCD面板检测、半导体晶圆前道和后道检测,以及锂电池电化学检测(化成分容)领域的“良率管理专家”,迈出了更加坚实的步伐。
(五)并购招商模式
并购招商是指立足于地方原有企业和资源,通过资本、市场等新的要素资源带动招商引资。实际操作过程中,一般是出于地方政府扶植、鼓励企业或者企业扩大自身经营规模的需要,通过并购重组的方式来吸引外来投资者的关注,进而达到招商引资的目的。通过将地方政府招商引资与企业并购相结合不仅可以为地方经济发展带来资金,并购后的企业还可以通过纳税提高地方政府税收收入。但这种“以资引资”的招商模式往往对产业配套、政府管理能力有着很高要求。
案例5 亚威股份收购韩国激光设备厂商,合资企业落地苏州工业园区
2019年江苏亚威机床股份有限公司(002559.SZ,以下简称“亚威股份”)出资人民币3.85亿元,成为了韩国精密激光加工设备制造商LIS的第一大股东(持股21.96%)。未来双方将全面展开精密激光领域战略合作,并拟在中国共同投资设立中方控股的合资企业——江苏亚威艾欧斯激光科技有限公司(以下简称“亚威艾欧斯”),以开展多领域激光精密加工设备的研发、生产和销售业务。
为完成这笔收购并促成合资企业设立,江苏亚威精密激光科技有限公司必须增资4.5亿元,将注册资本由原有的5000万元增加到5亿元。苏州工业园区对该笔交易给予了必要的资金支持:苏州工业园区产业基金增资了1亿元,并通过1亿元撬动了3.5亿元的投资,最终促成企业落地,于2020年正式投产。

图2-5 亚威艾欧斯股权结构图
该项目是苏州工业园区-长三角境外投资促进中心(以下简称“中心”)成立后第一个全程参与服务并推动的项目。中心协助企业设立了合资公司,同时积极参与园区产业基金的对接与洽谈。未来,亚威艾欧斯将依托海外公司现有客户资源、业务订单、核心技术专利以及合资双方的技术、管理团队等,迅速实现显示面板产业中的核心制程设备“OLED激光加工设备”的国产化。同时,将进一步提升园区的高端装备制造产业及电子信息产业发展水平,为园区带来可观的税收贡献。
综上,不同的资本招商模式,在项目落地的确定性、资金需求、团队要求等方面都有所差异,上述五种模式的对比如表所示:
表2-2 不同招商模式对比分析

(注:该表整理自《资本招商模式与案例》)
03
基金招商运作流程
通过借助基金为代表金融资本的力量,可以有效赋能地方招商引资。作为资本招商的主要部分,只有明确政府引导基金运作流程,才能充分发挥政府引导基金推动产业升级和地区经济发展的效能。一般来说,基金招商运作流程包括“募投管退”四个步骤,具体内容如表3-1所示。
表3-1 基金运作流程

(一)募集阶段
基金募集阶段需要确定基金的出资人、出资比例、组织形式等。就政府引导基金来讲,政府是其主要的出资人。但在出资比例上,政府通常的出资比例为20-30%,各地政府虽然也会进行针对性的调整和突破,但并不能成为第一大出资人。剩余份额由基金管理人进行募集,以此撬动社会资本共同投资到符合政策导向的产业中,实现对产业发展的直接支持。
表3-2 基金募集阶段部分地区出资比例要求

在组织形式上,根据《政府投资基金暂行管理办法》(财预〔2015〕210号)的规定,设立政府投资基金,可采用公司制、有限合作制和契约制等不同组织形式,目前我国政府引导基金主要以有限合作制为主。
表3-3 基金不同组织形式比较

(二)投资阶段
政府引导基金通常需要发挥“引导效应”和“市场效应”。参照《政府投资基金暂行管理办法》(财预〔2015〕210号)设定的投资范围,一般来说,政府引导基金主要聚焦于早期创新创业企业、中小微企业、产业转型升级以及基础设施和公共服务等领域。
表3-4 政府引导基金主要投资方向

(三)管理阶段
投后管理最根本意义在于,尽可能减少被投资企业所面临的各种风险,帮助企业尽快发展,从而确保投资价值实现。从政府引导基金的角度看,投后管理直接关系到产业投资或导入后的企业发展问题。因此,在管理阶段,一般是基于“增值服务和风险防控”两条线同步进行。
在增值服务方面,政府引导基金往往会通过自己的资源链接能力,在业务拓展、人才推荐、营商环境、政策支持等方面利用其特有的政府背景来帮助企业。在风险防控方面,基于目前已经设立的政府引导基金看,大多数政府引导基金的资金来源于财政出资,属于国有资产范畴。因此会按照国资监管的标准,建立全面的风险防控机制,对企业发展过程中重大动态进行跟踪,争取国有资产的保值和增值。
(四)退出阶段
通常来说,在投资模式上,政府产业引导基金一般会采用母基金直接项目跟投或母子基金的模式。与此相对应,其退出路径可分为项目退出和子基金退出两种。进一步具体到退出方式,一般类似于私募股权投资基金,主要有IPO、并购、股权回购、清算退出、S基金退出5种方式。
表3-5 基金不同退出方式比较

