2018年7月6日,西安地铁正式发布公告,宣布经过专家论证,并报请市政府2018年6月20日审定,同意对四号线李家村站、鲁家村站、雁南四路站共3个车站进行更名。

“李家村”站更名为“建筑科技大学•李家村”站,英文站名为“JIANZHUKEJIDAXUE•LIJIACUN”

“鲁家村”站更名为“西安科技大学”站,英文站名为“XI’ANKEJIDAXUE”

“雁南四路”站更名为“曲江池西”站,英文站名为“QUJIANGCHIXI”
IXIAN
公告一经刊出,便引起无数好评。
西安是全国高等院校和科研院所较为集中的城市之一,通过地铁站点命名的方式提升西安高校知名度,充分体现了西安政府、西安人尊重高校、善待人才的意愿。

同时,这次改名亦是广大西安人长久以来的一个心愿,希望通过西安如今最重要、最受欢迎的公共交通工具站点命名,向外界展示大西安的文化自信。
此次改名并不是昙花一现,根据西安地铁官网于2019年4月9日的公告显示:
西安地铁五号线一期、六号线、九号线已全面开工建设,站位基本稳定,现将车站和车辆基地初步命名方案公告如下,并欢迎社会公众提出建议与意见。

本次命名原则及依据,主要坚持 “突出指位性,好找易记,方便群众”和“相对稳定性”、“一般应与当地地名统一”的原则,兼顾体现西安国际化大都市的历史文化特色和国家重要科研、教育和工业基地的特色。
初步命名方案
五号线是西安市轨道交通线网中第二条东西向的骨干线。一期工程西起和平村站,终点纺织城火车站,长约25.4km,共设站21座,车辆段、停车场各一处。
五号线一期

起止丨和平村-纺织城火车站
开工丨2015年11月
通车丨2020年
长度丨25.4km
设站丨21座
车型丨B型车6节编组

其中南稍门站为5号线与2号线换乘车站,已在2号线正式命名;
建筑科技大学·李家村为5号线与4号线换乘车站,已在4号线正式命名;
青龙寺为5号线与3号线换乘车站,已在3号线正式命名。
IXIAN
六号线为西安市轨道交通线网中的骨干线,整体呈西南~东北走向。
六号线工程起于高新区南端规划国铁南客站,终点为一号线纺织城站,长约39.6km,共设站32座,车辆段和停车场各一处
六号线

起止丨一期:南客站-劳动南路,二期:劳动南路-纺织城
开工丨2016年3月(一期),2016年底(二期)
通车丨2020年(一期)
长度丨39.9km
设站丨32座
车型丨B型车6节编组



六号线一期线路起点南客站,终点站为劳动南路站;六号线二期工程起于劳动南路站(不含),终点纺织城站。
其中科技路站为6号线与3号线换乘车站,已在3号线正式命名;
钟楼为6号线与2号线换乘车站,已在2号线正式命名;
大差市为6号线与4号线换乘车站,已在4号线正式命名;
咸宁路为6号线与3号线换乘车站,已在3号线正式命名;
纺织城为1号线与6号线、9号线换乘车站,已在1号线正式命名。
IXIAN
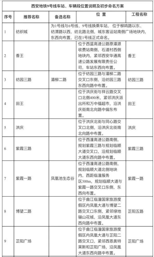
九号线(临潼线)起点地铁一、六号线纺织城站,终点为临潼区内的秦汉大道。长约25.3km,共设站15座,车辆段一处。
九号线(临潼线)

起止丨纺织城-秦汉大道
开工丨2016年11月主线开工
通车丨2020年
长度丨25.1km
设站丨15座(均为地下站)
车型丨B型车6节编组


其中纺织城已在1号线正式命名。
进步与桎梏
相较于西安地铁1、2、3号线各站点的命名,本次公布的三条线路、69座车站的站点命名方式在很多地方明显吸纳了群众呼声,及地铁四号线的优点。
同样,很多站点的命名方式也依旧饱受诟病。
1、继续使用高校站名。西安交大·兴庆公园、西工大·大唐西市、西电科大南校区等站名,延续了地铁四号线的优点,在地铁线路经过大学的前提下,没有故作矫情,果断使用各知名大学的名称用作站名。

2、双站名的使用。如“建筑科技大学•李家村”站一样,在5、6号两条线路的站点命名上,西安地铁在3个站点上均使用了双站名。
过于繁琐的站名设置,显得有些左右逢源,既想尊重高校,又不愿违反“一般应与当地地名统一”的原则。
其实,在这一点上,西安地铁不妨拿出自信,依据实际情况单独命名即可,如西安交通大学或兴庆宫。

3、文化自信。中国浩浩荡荡的历史长河中,西安,是一座时间也无法遗忘的十三朝古都。
当报站员念出2号线的“永宁门”、“南稍门”,4号线的“大明宫”“含元殿”等站名时,仿佛带着乘客们穿越时光,一同回到那灿烂如花的朝代。
这就是西安的文化自信。
5号线的“金光门”、6号线的“安定门”、“长乐门”依旧延续了使用西安历代城门做站名的优良传统。但同时,部分同样在历史留名的站点,却改成现代地名,如乐游原上的5号线“雁翔路北口”站。

4、村村通、数字路。改革开放以后,西安版图不断外扩,将一座座村落纳入怀中。在口耳相传中,这些地图已经不复存在的村落,依然用曾经的村名称呼着。
同时,富源二路、锦业二路、丈八六路、丈八四路等数字路,明显存在指代不明的情况。
本次三条线路的命名中,我们依然可以看见多个村庄和数字路的存在,建议在尊重历史的前提下,能否根据实际情况和未来规划,重新命名。

▲黄雁村十字
站名修改建议
总体而言,西安地铁本次站点命名的确存在进步和桎梏,此次西安地铁向社会大众征集站点命名方式,更是体制上的巨大跨越。
因此,荣耀西安网也综合网站内(www.ixian.cn)众多网友的建议,以及社会大众的看法,进行集中展示,供大家参考、讨论。
五号线一期
和平村:原5号线工程站名“阿房宫”已被改成富源二路,阿房宫站名暂时空缺。和平村站北邻阿房宫遗址前殿(800米以内),“阿房宫”凸显西安国际化大都市的历史文化底蕴,警示后人牢记历史不忘初心。
建议更名“阿房宫”站,在已有阿房宫高铁站的前提下,或使用“阿房宫南”站。
黄雁村·省人民医院:省人民医院不同于高校,搬迁可能性极大,同时该地已经城市化,不适宜继续使用村名。
该站点距离小雁塔、西安博物馆一公里距离,如今小雁塔*迁拆**改造工程正在进行,为宣传这一历史古迹,建议更名“小雁塔”站或“西安博物馆”站。
西工大·大唐西市:考虑“大学之城”,即更名“西北工业大学”站,考虑旅游文化资源,即更名“大唐西市”站。
边家村:左靠西北工业大学,右临西北大学,如前一站确认更名“大唐西市”站,建议本站更名“西北工业大学”站,或“西北大学”站。
雁翔路北口:唐代诗人一首《乐游原 / 登乐游原》将此地在历史留名,“夕阳无限好,只是近黄昏”更是千古传唱,建议更名“乐游原”站。
黄渠头:古黄渠是曲江的进水渠,历史色彩浓厚。如今该地区作为曲江二期雁翔路沿线的发展核心,雁翔文化产业创意谷聚集区就在此地,建议更名“创意谷”站。

六号线
西安交大·兴庆公园:建议更名“西安交通大学”站、“交通大学”站、“兴庆宫”站。
木塔寺公园:过于繁琐,建议更名“木塔寺”站。
桥梓口:因明清陕西贡院而得名的贡院门,历史比拼上并不弱于桥梓口,同时更具有文化色彩。建议依循工程站名更名“贡院门”站。
韦斗路:目前韦斗路尚未市政化,可能随时根据规划重新命名,依据地理因素,建议更名“郭杜西”站。
丈八一路:毗邻高新区管委会所在地都市之门,该名称大气美观,建议更名“都市之门”站,或“锦业路CBD”站。
半引路:路名指代不清,建议简化备用站名,更名“穆将王”站。

九号线
秦俑西:不必过分强调朝代感,知名度上兵马俑三字即可,建议更名“兵马俑”站。
纺园三路:临潼网友建议更名“灞柳二路”站更确切。
博望二路:临潼网友建议更名“斜口南”站更确切。

IXIAN
上千年历史底蕴,赋予这座城市傲视群雄的文化自信。
如今这座城市正在我们的目光注视中,一步一个脚印的不断变化,面对关乎你我的西安地铁,请与荣耀西安网共同参与到城市发展之中。
生活、居住、发展在西安的你,对于69座车站的命名有什么意见,可以在本文留言,亦可通过官方渠道提交建议。
意见征集时间:2019年4月9日-2019年4月23日
邮寄地址:西安市经济技术开发区凤城八路126号1008室,邮编:710018。
电子邮件请发送至2947132429@qq.com