2022/ 深圳部分初中学校中考成绩汇总
百外
1班 570+有28-29人
2班 570+有25人以上
3班 570+有29人(580+有9人)
4班 570+有24人
5班、7班 570+有15人左右
8班 570+有16人
9班 570+有14人
10班 570+有10+人
12班 570+有16人
高级北校区
8个班,590以上4人,580以上40人,570以上100人,560以上200+。
新华中学
2022年深圳中考,我校初三学生再接再厉,再创佳绩,具体成绩如下:
最高分591分(全区最高),580分以上6人,570分以上58人,560分以上134人,550分以上231人;
全区前10名4人,前50名16人,前100名30人;高分段人数与比率与同类学校相比,遥遥领先!
各学科A+、A 率均名列全区前列,各项指标远超全区平均水平,教育教学质量稳步攀升。
桂园中学
580分以上5人,570分以上26人,560分以上74人,预计名校上线人数大增。
翠园文锦中学
一、荣登榜首
初三13班曹同学并列罗湖中考状元。
二、高分厚实
580分以上3人(13班曹同学587,5班陈同学581,6班欧阳同学580);
570分以上8人;
560分以上27人;
550分以上44人;
540分以上82人。
三、全面突破 语文A+32人
数学A+17人,英语A+17人,物化A+37人,历道A+29人。
深大附中福田创新学校(原北环中学)
最高分586分,2人;
580分,8人;
570-579,25人;
560-569,51人;
550-559,62人;
540-549,52人;
530-539,47人;
520-529,42人;
510-519,33人;
500-509,27人;
500分以上共347人。
深大坂田学校
一、本次总分最高分598分
创学校历史性记录。
二、总分均分473分
较往年对比,增长將近30分学校初中教学质量大幅提升,创学校历史记录。
三、各学科A+和A率均超过市平均水平
其中体育满分率87.2%,历史道法A+和A率31.6%,数学A+和A率27.6%。
四、单科学生单科成绩表现优异
语文最高分116分;
数学最高分99分(2人);
英语最高分98分;
理化最高分满分120分;
历史道法最高分117分(2人);
深高东校区

红岭实验学校

北大附南山分校

东湖中学

松泉中学

新安中学集团第一实验学校

龙岭学校

智民学校

光明实验学校

宝安区中澳实验学校


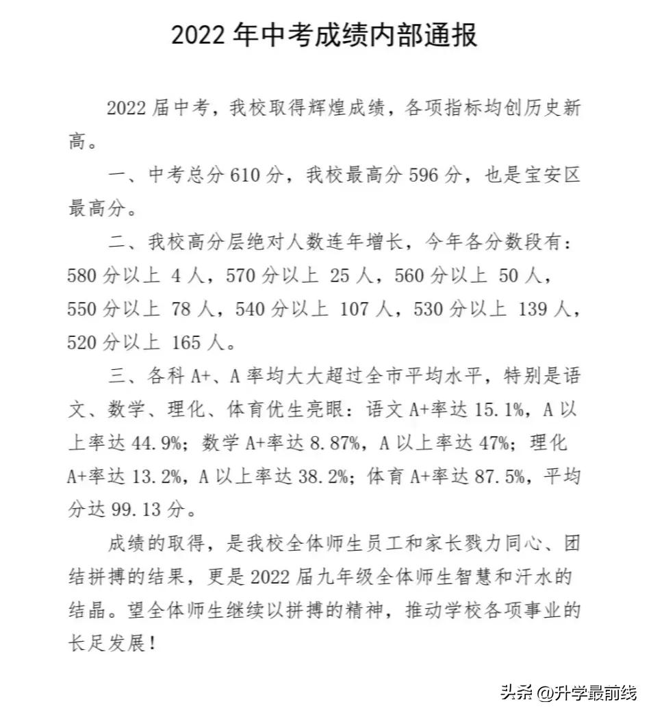
新安中学

宝一外

亚迪学校
亚迪570+超过50人。其中一个班31人,3人未落实成绩,16人570+分。
宝安区高分学生汇总
文汇587分,宝安实验591分,宝中595分,新中实验596分。
新中实验的某同学原始总分596分,语文113分A+,数学100分A+,英语97分A+,物化119分A+,历道117分A+,体育100分A+。