
来源/新财富(ID:newfortune)
作者/程华秋子
封面/图虫创意
中国不仅缺口罩,还缺品牌。3M、霍尼韦尔仍是口罩届中更被信任的品牌,而它们,都是美国制造。国内口罩销量前十品牌中,国外品牌占据了六成,国内仅有绿盾、稳健医疗、阳普、朝美上榜。
不同于国内口罩品牌多出自专业医疗集团,3M和霍尼韦尔则是百年基业、市值超过千亿美元的工业巨头。每天,世界上有50%的人直接或间接地接触到3M的产品,3M口罩在中国大红大火,但其销售额恐怕还占不到3M全球总营收的2%,口罩所在的消费业务更是3M五大板块业务中收入占比、利润率中最低的。
小小“口罩”背后的3M和霍尼韦尔都是美国工业巨头,两家公司都将多元化做到了极致。
眼下,想复工的企业老板们,最发愁的,就是上哪儿去整一箱口罩,以满足审批条件。
作为全球知名的制造大国,为什么在紧要关头,中国却一“罩”难求?又为什么是3M(MMM.NYSE)、霍尼韦尔(HON.NYSE)等国外厂商的口罩,在这次疫情中再次占据主导,成为人们心目中最靠谱的防护品?
目前,在3M天猫旗舰店中,不仅是KN95和KN90口罩都已经售罄,所有和口罩相关的品类(sku),包括防雾霾、防工业粉尘甚至儿童口罩都已经下架;且每个品类销量基本都已经过万。以3M的KN95口罩为例,15只/盒卖168元,累计销量达到59000+。
同3M一样,霍尼韦尔在天猫上的口罩也全部下架,其防霾、防尘的H950V口罩,价格要比3M更低,25个/盒的价格才99元,累计销量达到7000+。
而国产品牌口罩似乎不如前者受欢迎。生产普通医用外科口罩的稳健医疗,因为产品售罄,在淘宝中搜“口罩”直接“查无此品牌”了。而朝美口罩凭借50只/盒才26元的实惠价格,在销量上超过霍尼韦尔;但其命运同其他品牌一样,显示缺货(表1)。
在“一罩难求”的大环境下,淘宝上瑞典品牌防雾霾口罩AIRINUM(非一次性)已经涨到了488/只,月销量仍然超过6000+。

国产口罩存在感的缺失,映射了中国高端制造业的不足,以及品牌在营销、渠道上的弱势。
毕竟,3M赖以发家的胶带能用来贴到美国二战时的飞机坦克上;霍尼韦尔主业是航空航天仪器设备,一直为美国陆军、海军、宇航及民用工业等提供自动化与控制系统及服务。对这两家有着扎实工业技术基础的公司而言,生产口罩是“牛刀小试”。
如今的霍尼韦尔和3M都是市值千亿美元的巨头,2018年霍尼韦尔的营收达到418.02亿美元,净利润达到67.65亿美元;体量稍大于3M公司,但是盈利能力上,霍尼韦尔和3M的表现相当,2018年两者的净利润率都在16%左右(表2)。

3M和霍尼韦尔本身的业务侧重并不相同,但同时,这两家百年长青的公司都将多元化做到了极致,这才在中国的口罩市场中产生了交集。
这两家综合发展的工业巨头,在主业取得成功的同时,何以又能把口罩这样的小业务做得有声有色,原因值得探究。
1/ 为什么3M口罩能独霸中国市场?
从2003年的SARS,到2013年的雾霾,再到2020年初的新型冠状病毒,3M口罩在每次风口都引领群雄,17年过去了,国内至今仍无口罩超越其的“首选”地位。
早在1990年,3M就已进入中国市场,销售工业用安全防护口罩,彼时它的客户全是矿产、钢铁、造船厂等重工业企业。最常见的3M口罩,通常是白色或是灰色的无纺布制成;口罩上最显著的位置都留给了大字体的警示语,较少考虑用户体验,而这种粗犷风格延续至今。
其进入消费者视野,则是2003年SARS时,电视中医护人员穿戴的都是3M的N95防护口罩和防护服。
10年后,2013年中国多地PM2.5严重超标,凭借过硬的质量和SARS期间“医护人员专用”的无形推广,3M的口罩又一次借助“防霾”热了。据报道,2013年3M中国通过各种渠道销售的口罩价值超过1亿美元,而当年整个3M中国的销售额约30亿美元,口罩逐渐成为3M中国的最重要业务之一。
为应对供应不足、假货横行的问题,2014年,3M决定由消费品事业部承担零售包装口罩的销售工作,而此前该业务归属于安全与标识事业部。至此,3M口罩从工业用品变成了快速消费品,和3M在超市里贩卖的百洁布、报事贴、无痕挂钩、痘痘贴等摆放在了一起。
本次新冠肺炎的爆发,让3M口罩再次站上风口。专业口罩在材料贴合性、过滤效率、阻抗性,以及模具精密性上都有很高的要求。相比传统的过滤材料,3M的高效静电滤棉技术可以提高过滤颗粒物的效率。在N95口罩的官方测评里,3M的产品质量名列前茅。
依托品牌和销量,2019年中国口罩十大品牌中,3M居于榜首(表3)。

从工用到民用,为什么3M口罩能一直独霸中国市场?首先,3M作为工业防护领域的龙头,一直处于较少竞争的非民用领域,使其本身市场存量就非常大,而且拥有较强的品牌效应,多年以来的口碑积累,当中国特殊时期的口罩民用刚需出现时,3M再一次成为消费者的不二选择。
其次,是合格合规的国产口罩的缺位。国内的口罩除了缺少品牌积累外,在技术、营销、渠道上也与3M存在不小差距。此外,长期以来,由于民用防护口罩国家标准的缺失(2016年国内才推出首个民用《PM2.5防护口罩》团体标准),消费者对口罩类产品的认知较为模糊,大部分民众可能是在这十天才关注什么是N95,什么是KN95。这些导致口罩的质量参差不齐,假贴牌,山寨的乱象频出。当消费者心中没有明确标准时,价格成为选择的决定性因素,这也是制约口罩行业发展,国内市场不得不让利国外品牌的原因。
但是,即使3M的口罩在中国赚得钵满盆满,其实际增益对3M也只是九牛一毛。
2/ 从卖胶带到什么都卖:3M,不可思议的美国制造业巨头
普通人中,对3M最熟悉的可能是工科男。
除了口罩,3M其实垄断了普通人家中许多日常生活用品:汽车隔热膜、建筑玻璃隔热膜、护眼台灯、反光背心、反光贴、口罩、医用皮肤胶布、防毒面具、隔音耳塞、物理隔音耳罩、乳胶手套、海绵擦、洗碗百洁布、钢丝球,卫生间厨房各种托盘、洗澡泡棉、水龙头单手按压过滤器、作业隐形胶带、旋风拖把、挤水拖把、黄色布条拖把,扫把、玻璃窗长杆擦、家里所有门窗密封条双面胶、双面泡棉胶、双面汽车胶、汽车燃油添加剂、汽车香水、双保险安全带、安全带缓冲延长绳、护目镜、普通绝缘电工胶带、高级电工胶带、各种防水砂布……
不要惊讶3M有如此丰富的产品线,因为深入基础材料和工业底层的它,是美国名副其实的制造业巨头。
一、口罩只是3M工业产品“周边”
3M公司全称为 Minnesota Mining and Manufacturing(明尼苏达矿务及制造业公司),凭借胶带发家的3M,实际业务非常广泛,是个典型的多元化公司,产品几乎涵盖了各个层面,口罩顶多算是其工业产品的配套小“周边”而已。
1902年,五名实业家在明尼苏达州的双港市创立了一家采矿公司,初期仅开采矿砂,不久改变模式制造砂纸。这就是3M的开始。1910年,3M公司总部迁至明尼苏达州圣保罗市,随后开启了波澜壮阔的工业创新历程。
1914年,3M敏锐地抓住了第一次世界大战大量生产军事用车的需求,其生产的独家产品Three-M-ite的合成磨料,因为切割金属的性能优越被*队军**大量采购。1921年,世界上首张防水研磨砂纸Wetordry在3M诞生,通过用水湿润切割物体避免了含铅粉尘扩散,完美解决了油漆的生产安全问题。这个创新产品——防水砂纸也让3M顺势扩张。
1922-1945年,3M彻底依靠胶带技术在二战中发家。其里程碑产品Scotch胶带生产的工艺复杂,形成了技术壁垒。经济大萧条时,不仅是美国人民想尽办法用Scotch胶带来修补家里的东西,3M的胶带甚至被用在飞机、船只、坦克等*器武**上。二战时期,Scotch胶带贡献了3M约50%的收入,3M不仅没有像其他公司一样裁员,反而将规模扩大3倍。
一个世纪以来,3M致力拓展科技极限,战后通过上市向多元化转型。3M目前在近200个国家销售约55000 种产品,涉及的领域包括材料、电器、建筑、能源、医疗和个人消费等。
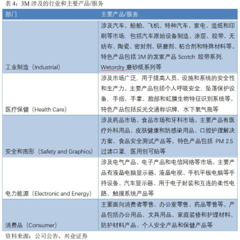
作为一家基础制造业公司,3M的产品和技术深深地融入了人们的生活,世界上有50%的人每天直接或间接地接触到3M的产品,包括其最著名的口罩、便利贴、防水砂纸、遮蔽胶带等(表4)。

而这次冠状病毒疫情中热卖的3M口罩和防护眼罩,本身属于工业制造的“周边”产品,只是近几年才开始划入消费品。
二、3M中国的口罩业务营收占比贡献不到2%
中国口罩贡献的销售额,在3M丰富的产品组合中所占的比例实在有限,毕竟作为千亿美元市值的制造业巨头,3M每年会推出500多种新产品,向公众提供6万多种产品。
经历过一个世纪的“成长-多元化转型”,3M体量已经十分庞大,营收和净利润都处于缓慢小幅增长的状态(表5)。Wind显示,3M 过去4年的营收都在300亿美元之上,但2019年的营收增速已经从3.5%下降到了-1.92%。其整体盈利能力也十分强大,2019年净利润仍然达到了45.7亿美元,虽然已经同比下降了14.56%。

3M整体的盈利能力,仍然强于国内民企里的工业/制造业巨头。重工业中的三一重工(600031)和沙钢股份(002075)2018年的净利润率分别为11.29%、15.42%;但这两家企业的盈利能力并不稳定,波动较大。而中国最大的棉纺织生产商——魏桥纺织(02698.HK)的盈利能力稍逊一筹,净利润率从2017年的11%降到了2018年的3.9%(表6)。

3M的业务主要分为5个板块,各业务条线相对均衡,工业制造业在主营中占比最高,为35%;口罩所在的消费品部门的营收占比虽然最小,但也达到了14%(图1)。

图1:2018年3M主营构成
数据来源:Wind、公司年报
工业是3M 起家的产品线。2018年,工业依旧在其总净利润占比中最大,达 29.15%。电子及能源的利润占比仅次于工业,达到21.89%。安全和图形及医疗保健相关业务的利润分别占据18.32%和19.16%。消费品部门贡献的利润最少,不到11%(图2)。

图2:2018年3M公司各业务板块利润占比对比
数据来源:公司年报、新财富整理
从利润率来看,电子及能源和保健相关表现出色。2018年年报显示,3M公司平均营业利润率为27.28%。电子及能源板块达到了37.6%,而保健相关板块的营业利润率达到29.9%,且对公司总利润的贡献仅次于最庞大的工业产品线(图3)。

图3:2018年3M公司各业务板块利润率对比
数据来源:公司年报、新财富整理
3M目前增长最快的业务属于安全和图形,2018年其营收同比增长9.5%。而口罩所在的消费品业务,2018年的营收同比增长仅为1.4%。不仅不是增长最快的,消费品部门还是3M业务条线中最不赚钱的,电子及能源的利润率接近其1.7倍。
不妨做个极端的假设。即使3M的口罩目前在中国实现了垄断,打败所有竞争对手,彻底打击盗版假货,并且扩张生产力,来满足中国14亿人口的N95口罩市场,那么这会为3M公司带来多少收益呢?
3M的2018年年报显示,口罩所在的消费品部门贡献的收入只有14%,也是就是不到1/5;而消费品的整体收入又是由美国、亚太、EMEA和拉美/加拿大4个大区组成,中国所在的亚太地区仅占30%(表7)。所以,假设中国占亚太的1/3,粗略估算3M中国的消费品收入占不到3M整体收入的2%(30.9%*1/3*14%=1.4%)。

3/ 霍尼韦尔不涨价、严惩经销商,底气何在?
在本次疫情中的中国口罩市场,同样表现出色亮眼的还有美国另一工业巨头霍尼韦尔。如果说3M在2013年的中国雾霾战中“一战成名”,在中国群众心中种下了“买口罩认准3M”的锚,那这次肺炎疫情中同样大放光彩的霍尼韦尔或表示不服。
霍尼韦尔先是和3M同时表示春节不停产,并且扩大产能来供应口罩;近日又发出了供货声明,称其在新冠病毒流行期间供应的KN95口罩绝不涨价,同时坚决杜绝经销商私自涨价的行为,一经发现,立刻严惩。此外,霍尼韦尔还宣布捐赠100万美元物资驰援武汉,并将库存中仅剩的50万个KN95口罩全部运往武汉。这样一波操作后,霍尼韦尔的品牌国民好感度已经完全不输给3M,不少网友在评论中大呼“良心企业”。
霍尼韦尔有底气不涨价,还敢跟下游经销商撕破脸,是因为它和3M一样,是同样有着百年历史的千亿巨头,它的成长和发家也颇具传奇色彩。
霍尼韦尔的历史可以追溯到1885年。一个名为艾伯特布兹(Albert Butz) 的发明家获得了熔炉调节器和报警器的专利,并在美国明尼阿波利斯成立了布兹电子温度调节器公司。之后,他成功研制出一种“风门挡板”的精巧装置,可以帮助室内温度自动调节。
1893年,布兹的专利和企业被联合温度控制公司 (Consolidated Temperature Controlling Co. Incorporated)收购,后者也更名为电子热控制公司(Electric Heat Regulator Co ,简称“EHR”)。
1906年,年轻的工程师马克 霍尼韦尔创立了霍尼韦尔特种加热器公司(Honeywell Heating Specialty Co, incorporated),专营热水器。
到1912年,EHR扩大了产品生产线,并更名为明尼阿波利斯热调节器公司(Minneapolis Heat Regulator Company ,MHR)。1927年,MHR公司和霍尼韦尔热技术公司合并,形成了Minneapolis-霍尼韦尔控制公司,成为最大的高质量原子钟制造商,随后实现了控制器领域中的几项收购,其中值得一提的是工业控制器和指示器领域的全球领导者布朗仪器公司(Brown Instrument Co.) ,它是高温计的发明者。
1963年公司正式更名为霍尼韦尔国际公司,6年后,美国宇航员尼尔·阿姆斯特朗(Neil Armstrong)和巴兹·奥尔德林(Buzz Aldrin)登上月球,所使用的就是霍尼韦尔的仪器仪表。至此,才是如今霍尼韦尔的前身。
值得一提的是,自1986年收购了Sperry航空航天公司,霍尼韦尔在航空航天工业的地位显著地提高,迅速成为了世界最具影响力的航空电子设备综合制造商,为美国陆军、海军、宇航及民用工业等提供自动化与控制系统及服务。
成功的工业巨头连瓶颈都是相似的。如今的霍尼韦尔市值已达1256亿美元,年营收体量超400亿美元,在多元化格局逐渐稳定的情况下,整体很难有大的波动。2015-2018年,霍尼韦尔营收从385亿美元增至418.02亿美元,4年间涨幅仅为8.34%,净利润则从47.68亿美元增至67.65亿美元,涨幅达到了41.88%(表8)。

如今,霍尼韦尔一边剥离低利润的非主营业务,另一边与时俱进地继续通过并购来扩展优化业务。比如,随着涡轮增压市场日渐饱和,进入价格战阶段,2018年6月,霍尼韦尔宣布剥离旗下的非核心业务——涡轮增压系统,正式退出低利润附加值的汽车零部件行业。而同年10月,霍尼韦尔以4.25亿欧元并购领先的仓储自动化解决方案提供商Transnorm,以迎合电子商务发展的趋势。
可以发现,小小“口罩”背后的3M和霍尼韦尔都是美国工业巨头,业务的侧重也不同,而促使它们在中国口罩市场中产生交集的一大原因就是,两家公司都将多元化做到了极致(图4)。

图4:2018年霍尼韦尔主营构成
数据来源:Wind
同3M相似,霍尼韦尔4大业务板块的营收占比非常均衡。第一大主营业务航空航天占比最多,但也只有37%左右;安全和生产解决方案的营收占比最少,但仍然达到15%;家庭和建筑技术、性能材料技术的占比分别为22%和26%。
4/ 3M&霍尼韦尔:多元而极致的秘密
显然,做做防雾霾口罩和医用N95口罩,不论从技术还是渠道上,对3M和霍尼韦尔而言都是“牛刀小试”。那么,何以这两家工业巨头能把多元化业务做得如此成功?
一、没有边界的创新:每年拿30%的净利润来做研发
研发能力强,或者说强悍的创新能力,其实是3M和霍尼韦尔最重要的增长因子。
以3M为例。3M以胶带技术在二战中发家,而二战刺激了其粘合剂技术的进一步创新。美国政府为了战争需求而切断了天然橡胶的商业供给,迫使3M大力开发人工橡胶粘合剂,加快技术迭代。二战期间3M共研发了多达100多种的粘合剂产品,为之后的产品创新奠定了技术基础。
3M公司有一个著名的“15%规则”, 公司规定研发人员每个星期可以拿出15%的工作时间,用来研究自己感兴趣的东西,这在那个“人人都在工业流水线上拧螺丝钉”的时代简直难以置信;“不务正业”和“鼓励犯错”成了3M的文化标志。这种在管理上的创新,为后来的很多互联网公司直接效仿。比如谷歌,就把15%规则做了升级,允许工程师把20%的工作时间用来做自己的项目。
对创新不设边界的,同样还有霍尼韦尔,它对研发和创新的重视同样到了惊人的地步。在霍尼韦尔,办公区域可以轻松地进行分割或整合,跨团队、跨工种的研发和设计人员保持协作,开放地探讨问题,进行创新研究。虽然霍尼韦尔下属的航空航天、自动化控制系统、交通系统和特殊材料四大业务集团看似差异很大,但是各个研发团队并不直接向研发方向所对应的业务集团汇报,而是直接汇报给科技事业部的领导。
早在2005年,3M花在研发上的费用就高达12.4亿美元,这些研究费用大部分用在基础研究或者非直接实用性研究上。此外,3M对创新的奖励也非常给力,每年都会选出年度最佳创意,给出的奖金最高达10万美元。而10年前,2009年霍尼韦尔全球的2万多名研发工程师和科学家创造的专利数量已经排名全美第八、全球第二十。如今,两家公司在研发上的投入每年高达18亿美元左右,研发费用率(研发费用/营收)接近5%左右;18亿美元,意味着每年它们要拿出超过三成的净利润来做研发,这个投入是非常惊人的(表9)。

二、并购驱动:业务重组+横向并购,优化产品组合
3M和霍尼韦尔在实现高端化转型和多元化的过程中,并购这一动能功不可没。它们通过业务重组,再加上横向并购,来优化产品组合,提高营业利润率。
2001-2017年,3M累计收购了74家公司,来获取更多的核心技术,增强自己的产品线,追求更高利润的产品组合。除了巩固传统的工业产品,3M进行了15项收购来丰富产品支线,增加不同产品线间的关联,主要集中在高利润的医疗保健和安全图形部门。截至2018年,医疗保健以及安全和图形相关产品营业利润率分别达到30%和25%,成为仅次于工业的收入贡献部门。
此外,2005-2015年,3M收购了6个技术平台,以整合原有技术,开发新的高科技产品。例如3M在2015年以10亿美元收购了Membrana,一家生命科学、工业过滤微孔膜的领先供应商,这既可以帮助3M医疗保健部门加强在药物缓释、血液过滤、肾透析等方面的产品;还可以提升其他部门的产品,用于住宅用水过滤、商业食品服务、工业过滤等(表10)。


表10:2003年至今3M战略性收购的公司
资料来源:兴业证券
在并购的另一个方向上,同霍尼韦尔一样,3M通过精简业务,向高端化进阶。针对已有业务,3M曾裁员了1500名美国中层经理(占总雇员的1.7%),关闭了经营状况不佳的销售点。此外,3M还在全球范围内对车牌转换、打印机墨盒、包装泡沫等收入不佳的业务进行了剥离。
霍尼韦尔的成长史就是一系列的并购、整合史。进入新世纪以来,霍尼韦尔也基于物联网技术投资5年计划,展开一系列的并购:从最开始收购移动条码扫描的核心技术和产品、手持终端业务,到后来收购了两家较大的打印机公司,再然后又收购了Vocollect。针对于仓储物流方向,霍尼韦尔不仅仅收购了一家软件公司Movilizer(这家公司曾将SAP的企业管理系统变成移动化部署,并发展到云端),还宣布收购仓库处理执行系统公司Intelligrated 公司。这一系列的收购体现了霍尼韦尔进军“提高生产力”与“发展仓储物流”两大方向的决心。
值得一提的是,2016年2月,霍尼韦尔公司曾以溢价22%——高达900亿美元的价格,向美国联合技术公司发起了收购。一旦合并,两家公司的总市值将达到1600亿美元,成为覆盖航空电子系统、动力、材料、零部件等领域的巨无霸。但霍尼韦尔的美梦没有成真,由于联合技术公司以反垄断监管为由拒绝进行谈判,使得它不得不放弃收购。
三、顺应时代的多元化策略
顺应时代,让3M和霍尼韦尔不可避免地多元化,而多元化又带领它们走过美国战后经济转型的年代,在各种动荡的经济周期中得以平滑风险。
随着美国经济结构的改变,3M逐步摆脱了对工业产品的重度依赖,转而抓住了上升的消费行业、医疗行业,开发了便利贴、防护口罩等重要产品,顺利转型。反观3M曾经的竞争对手Northon,一家同样靠粘合剂与砂纸起家的公司,上世纪40年代,它与3M与几乎同等规模,而到了70年代,已经只有3M 的1/6。到上世纪90年代中期,业务萎缩的Northo最终被法国一家公司收购。与不断顺应时代推陈出新的3M相比,Northon的问题是僵化在粘合剂业务,无法适应美国新的产业结构。
霍尼韦尔的成功,同样是“顺势”这一能力的佐证。
霍尼韦尔以家用温度调节器起家,研制自动化仪表,但并不局限于此;从民用介入军工生产,使公司得到国家支撑,在技术上出现一大飞跃。第二次世界大战爆发后,霍尼韦尔公司以其精密仪器生产能力承担了大量国防军工订单。自1940年起,它们陆续生产过坦克潜望镜和大炮瞄准镜等,最突出的成就就是1941年10月为航空侦察和远程轰炸机研制出电子式自动导航仪,从而奠定了霍尼韦尔公司专门成立宇航空间及国防军工部门的基础。可以看出,无论美国经济处于*退倒**还是发展期,霍尼韦尔公司都充分发挥技术特长,由扎实的基础技术做后盾,并通过不断地研发创新、和精准的横向并购来推动业务向各个领域延伸,因此,其业务一直得到发展。
3M和霍尼韦尔百年长青的经验表明,在集团层面,需要与时俱进,通过并购、出售等方式革新产品线,保持业务组合顺应时代需求,同时,在业务层面,则需要通过研发,牢牢抓住核心科技,形成源源不断的创新动力。
5/ 为什么中国口罩商不能比肩3M和霍尼韦尔?
为什么中国目前还没有出现类似3M和霍尼韦尔的口罩品牌?
口罩本身属于“非刚需”的细分市场,而且整体利润不高,所以少有企业专门做口罩。2013年雾霾危机以后,国内的口罩需求走强,口罩类企业才逐渐多起来。2013年前,已注册的各类口罩企业仅有500多家,两年后,这个数字翻了一番,而今天已经有了4000多家。但它们大多从医药行业、日用品行业甚至是服饰行业跨界而来,并不专业。
此外,为了快速占领市场,国内厂商多以低价取胜,鱼目混珠的环境中,大量不合格的口罩流向市场。这次新型冠状病毒爆发,人们对N95口罩的需求激增,就有不少线上商家纷纷修改上架商品说明。贴牌造假、急功近利、不重创新,这些特性严重拉低了人们对国内品牌的信任度。
此外,中国品牌在营销和渠道建设上也较为落后。很多企业还停留在模仿大品牌产品、替别人加工赚取加工费、培育自有品牌的阶段。这种环境下,国内口罩市场叫得出名的仍是国外品牌。
此外,国内传统的劳保、防护产品的销售渠道很特殊,此前基本上都是走劳保商店的小批发、小代理渠道。而在口罩短缺前,较为昂贵的防霾口罩、N95口罩基本上在药店、超市都可以买到,外资品牌已经非常牢固地掌握了这些线下渠道,并且每年都会有很大的品牌推广力度。国内中小品牌的分销体系很难与3M等匹敌。
国内的企业是做不好一只口罩吗?显然不是。中国没有3M和霍尼韦尔这种口罩品牌,本质上是中国高端制造业的不足。其指向的是目前高端制造业仍然是美国、德国、日本天下的现实。深入基础材料和工业底层,和3M、霍尼韦尔一样,巴斯夫、陶氏、拜耳、杜邦、博世这样的企业构成了西方工业体系的核心竞争力。
它们的成功有着特定的环境和基因,首先,它们的创业者都是发明家,公司天生自带“创新”基因。这对创业者的素质要求很高。其次,它们起家于特定的历史环境——无论美国的开放吸引了欧洲人才与资金流入,促进新大陆的技术开发与市场竞争,还是二战引发的大量军工业需求,都是特定时代下的产业红利。
如今,中国也已进入从制造大国到制造强国的*途征**中,消费升级正带来新的需求,而随着技术创富时代的到来,自带创新基因的企业家越来越多,可以预期,假以时日,我们也会有类似3M和霍尼韦尔这样的制造业巨头出现。
。END 。
版权声明:制造界除发布原创文章外,亦致力于优秀文章的交流分享。转载须注明文章来源和作者;申请转载授权请在文末或后台留言。版权所有,违者必究。