前言
我设计了一款离线语音蓝牙音箱,它有以下 5大功能 :

①连接蓝牙*放播**音乐:可以对音量进行调节控制。
②离线语音识别:可以通过串口与蓝牙芯片通信,将语音指令发送给蓝牙芯片。
③PD20V诱骗。
④内存卡输入*放播**。
⑤音乐灯效。
全文导航(5部分)
DIY成本说明、 电路原理讲解 、电路设计赏析、 软件烧录 、开源协议说明。
DIY成本
蓝牙音箱 总成本:300多元 ;项目奖金:3000元。
参加赛事: 立创开源硬件平台_星火计划·外包赛道。

消费的大头是 低音喇叭 ,要180元。
如果你对喇叭要求不高,选个30左右的,那 总成本180左右 就能搞定(包含3D打印外壳)。
电路原理讲解
那么问题就来了:上述的5种功能,是如何通过电路设计实现的呢?
这里我将蓝牙音箱的电路设计拆分为 5个板块 进行讲解~
1.连接蓝牙*放播**音乐
蓝牙部分使用了中科蓝汛的AB5301A蓝牙SOC进行控制。
这是整个系统的主控。
除了具备蓝牙音乐*放播**功能外,还可以通过USB_A接口*放播**U盘里的音乐。

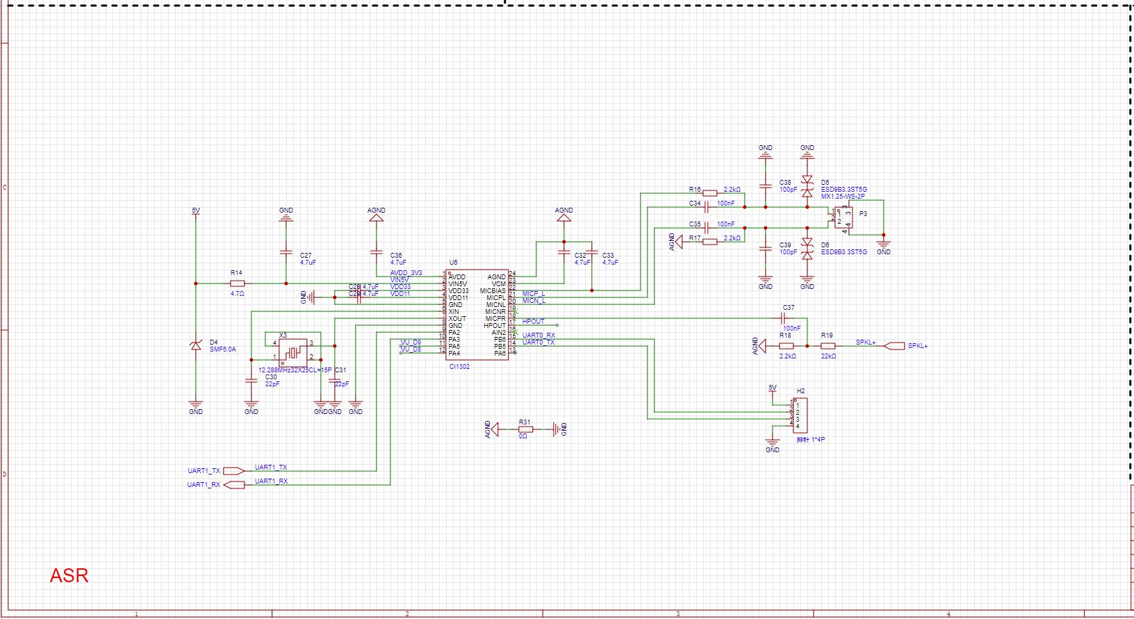
2.离线语音识别控制
离线语音识别使用启英泰伦的CI1302实现,硬件结构采用了 单麦+AEC 的设计。
注意!在*放播**音乐的时候进行语音识别,音箱本身的音量不宜过大,要不然识别率会很低。

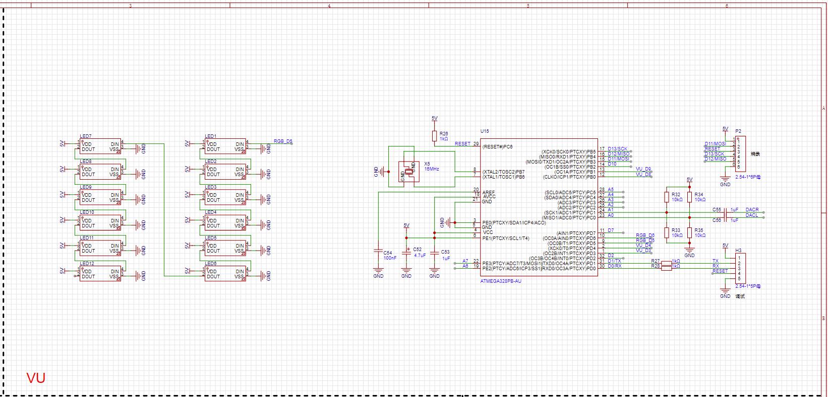
3.音乐灯效显示
音乐灯效使用12颗WS2812B全彩灯组成一个圆环进行显示。

灯效控制部分用ATMEGA328P单片机,组成了一个最小的arudino系统进行控制,这里的软件部分直接 引用了arduino的灯效库 。

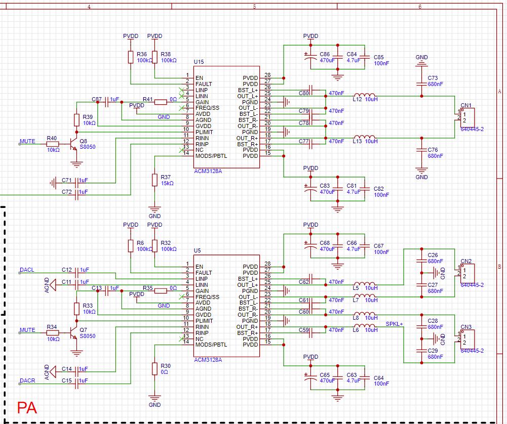
4.功放
功放芯片使用两颗至盛半导体的ACM3128A,它能进行音频放大。PS:其中一颗作为低音信号的功率放大。
低通滤波器采用了JRC4558D 过滤掉中高音信号 。
为了方便制作,电路部分没有采用双电源的方式给运放供电。


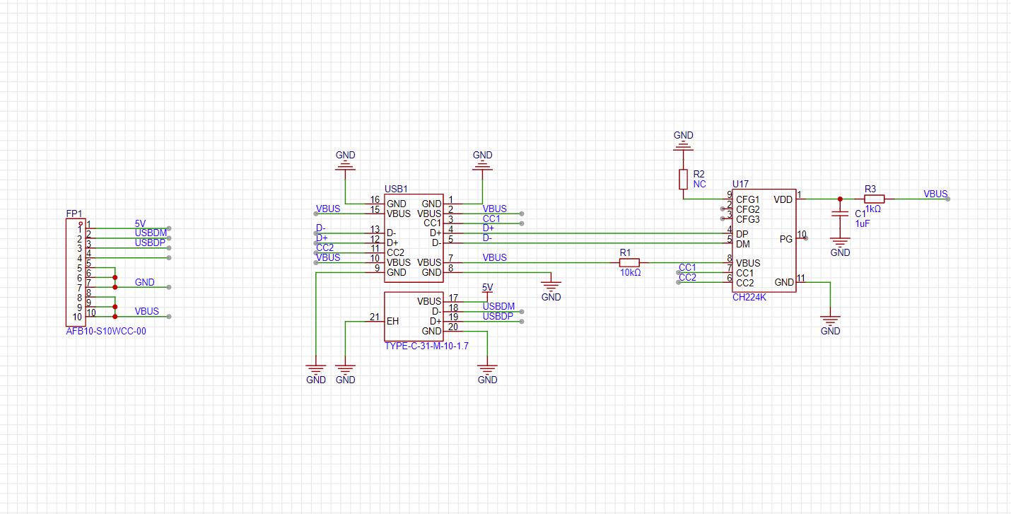
5.PD供电
市面上大部分的蓝牙音箱(非电池供电)都是采用的电源适配器进行供电。
一来增加成本,二来通用性不强。
加上当前手机快充的普及,综合考虑,我采用 PD充电器 进行供电。
这部分硬件我采用了南京沁恒的受电芯片CH224K,从而诱骗快充头 输出20V电压 对整个系统进行供电。

电路设计中使用的元器件和封装型号,请以原理图为准,需要电路源文件可自取:「链接」

电路设计赏析(6张)






软件烧录
软件由这3部分组成:蓝牙、音乐灯效、离线语音识别。
整个项目需要烧录3个程序,分别讲解一下:
1.蓝牙芯片程序
需要使用XLink*载下**线连接音响的USB-A接口。


2.灯效控制芯片程序
用串口线和arduino IDE直接烧录即可。

3.语音识别芯片程序

里面有烧录步骤可以参考:

如果你需要上述的【固件烧录文件和 软件代码 】用于DIY学习,可以自行*载下**开源资料:离线语音蓝牙音箱 - 嘉立创EDA开源硬件平台

第一步:戳文字链*载下**资料

第二步:解压即可获取软件代码资料
开源协议说明
CC-BY-NC-SA 3.0

首次公开;原创项目。
如果你认为我做的项目还不错,欢迎 点赞、关注、转发、收藏~
我会持续更新优质项目!