很多同学刚开始找工作时,投出去很多简历,但是都石沉大海了,没有下文。
要知道,很多大公司HR经常一天要看几百份,甚至上千份简历,基本都是10秒内看一份简历,就是这 关键的10秒,HR就决定了是进入面试还是PASS。因此,掌握好写简历的技巧非常重要!
接下来聊一下怎么写好简历。
分成以下几个方面:
- 简历模板
- 基本信息
- 教育经历
- 专业技能
- 项目经历(实习经历、工作经历)
- 奖项荣誉
这些都是一个简历必要的信息。
简历模板
像我们搞技术的,选个简约的模板就可以了,不要太多花哨的东西,简历太过花里胡哨,往往会引起HR和面试官反感,很有可能就失去了这次面试机会。
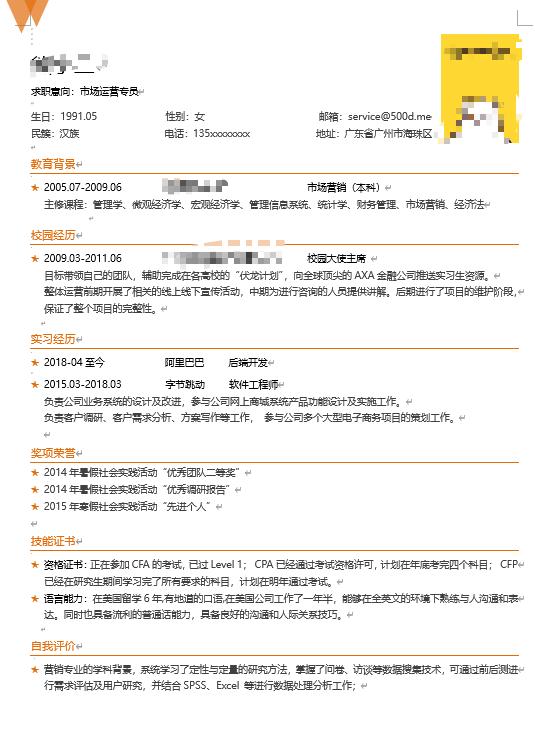
像下面这份简历就是反例,不够简洁,不仅不能吸引到面试官,反而更容易被面试官PASS掉。

而下面这份简历,相比之下就整洁很多,看起来清爽很多,也是我自己个人在用的简历模板。

要注意,简历上不要出现错别字,如果简历上出现错别字,会给HR或者技术面试官留下很不好的印象。 所以写完简历以后一定要仔细检查,可以让朋友帮忙检查一下。
还有比较重要的一点是,简历的格式保存为 PDF之后,再往招聘网站或者邮箱投递,不要使用word格式的,因为word很多版本,容易出现版本不兼容的情况,导致排版混乱,影响你的面试。
基本信息
个人信息主要有:
姓名:这个不用说了,总不该写错吧。
电话:记住填写自己常用的手机号码,有些同学有多个号码的,更要注意!还有就是,千万别写错号码,写错了用人方想电话联系就联系不上了,很可能就错过了这次机会。
电子邮箱:这个跟电话一样,也是很重要的联系方式。很多笔试面试邀请都是通过邮箱发出,offer发放也是直接发到邮箱,不可以出错。至于用什么邮箱,随个人喜好,保证能正常收到邮件就行。
求职意向:写明岗位,后端、前端、测试、运维等等。建议每投一个简历,把应聘岗位这一栏修改为对应要投的岗位名称,显得更有诚意,不要一份简历投遍所有公司。
工作年限:应届生,实习生等不需要写,工作的小伙伴就写上对应的年限。很重要的一点就是,不要造假,实事求是!
博客/开源项目:没有的话,可不写。如果你有好的开源项目或者博客,面试会很加分。但是要有一定的含金量,不是烂大街的项目或者博客。
教育经历
教育经历的时间一般都是 从后往前的,最高学历放在首位,记得千万不要学历造假!
成绩排名这块,有个 小技巧。如果你专业排名前5 ,那么可以直接写年级排名/总人数,比如 5/100 。如果你专业排名不高,那么建议换成Top 20%这样的描述,比 起20/100,看起来印象会更好。
专业技能
见过很多同学简历上出现精通两个字,精通Java、精通MySQL、精通Redis等等,切记不要用这个词,面试官自己可能都不敢说自己精通。一般写熟悉或者熟练掌握等,当然如果你真的牛,能够扛得住面试官的灵魂拷问,那写上精通也没问题。
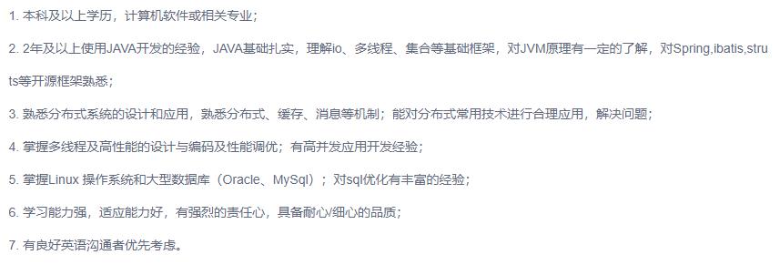
可以到招聘网站上看看应聘岗位的岗位要求,下面是阿里巴巴国际事业部Java开发岗位的要求:

基本就是Java基础、并发、数据库、中间件、框架等,可以参考以下优秀模板:

要注意的地方:
- 专业名词要写对,区分好大小写,比如Java不要写成java或者JAVA、MySQL不要写成mysql等,注重细节,力争做好每一步。
- 不要写一些跟技术无关的东西,比如"PS/PR"、"驾照"、"会用OFFICE"、""会重装系统"等等...
- 最好不要写一些使用 xx 的经验,比如接入微信 /支付宝支付、接入友盟分享SDK等等,这种基本对着文档撸就好了,没必要写上去。除非特别有技术含量的。
项目经历
项目经历(实习经历、工作经历)非常重要,建议按照以下格式来写。
对于校招来说,实习是很大的加分项!小伙伴们有机会能去实习的,一定要去实习!
项目名称:主要负责的项目。
项目介绍:简要描述项目背景、项目内容。
技术栈:列举项目中的技术栈,如果是当下比较流行的技术,那面试的时候会比较加分。不是比较大众的技术也没关系,只要对所用的技术有深入的了解,面试的时候也能打动面试官。
项目职责:写清楚你在项目中的角色,以及个人职责,具体负责哪一块业务等等。可以重点突出攻克的技术问题,或者参与过的性能优化(最好有数据支撑,比如SQL执行时间从10秒到50毫秒、xx优化给公司节省了100w的服务器成本等),这些在面试中很加分,比较能体现个人的实战能力。
下面是一份写的还不错的简历(来源:牛客网),截取了项目经历部分,写的还不错,大家可以参考下。

注意:
1、 写到简历上的项目,一定是自己比较熟悉的,面试官可能会深挖里面的一些细节,为什么这么设计,有没有其他替代方案等等,只有自己亲手做过的项目,才能应对面试官的逼问,不然很容易就gg了。
2、 项目数量不建议太多,一般2-3个就可以了,把最有亮点的放在第一个。
3、 简历上的项目要贴合岗位要求,比如你投的岗位是Java后端开发工程师,那么不建议在简历上写嵌入式、算法等不相关的项目。很多转行的同学可能就有这个问题。
4、 项目经历可以适当包装,不要太离谱,能够自圆其说就可以。
5、 避免流水账式的介绍,有部分同学会把项目经历写成日记一样,比如"从 xx 年开始做,先经历了 xx,然后发生了 xx"等等,洋洋洒洒几百字,非常不建议这么写。
6、 技术无关、很空泛的东西少写,比如负责项目应用软件开发编码工作、编写相关的技术文档、提供技术支持等等,写了等于没写,没有提供有效的信息。
关于项目经历这块,面试常见的问题:
- 负责项目的哪块内容?
- 选用这些技术的原因?
- xx功能怎么设计?
- 项目中遇到过什么疑难Bug?
- 使用一些开源框架的时候有没有遇到什么问题,怎么解决的?
- ...
奖项荣誉
校招的话,如果拿到奖学金、ACM比赛拿过奖,可以写上去,会很加分。有些公司还很看重四六级证书,如果四六级比较高分,也可以放上去。
社招的话,一般比较看重项目经验,这一块可以弱化。

以上就是一份简历必要的基本信息了,希望对你有帮助!