人在职场,部门之间的沟通难以避免,因此就需要经常编辑各类的企业公文,尤其是对于HR来说,像公司新闻、规章制度、礼仪方面的公文,可谓是家常便饭。

那么对于HR小白来说,不可能一下子就掌握好各类公文的写作要求,因此就急需要一套系统性的公文写作模板,来为自己缓冲下~
今天堂哥就给大家整理了一套: 2022企业公文写作指南 的最新资料分享给小伙伴们,其中就包含了新闻、礼仪、法律、行政文书等,一起来看下~
资料领取
活动仅限2天,1月17日结束。
查阅文末资料领取方式,轻松get方法。
因资料领取人数较多,后台相关问题24小时之内均会人工回复,请勿一再催促。
资料展示

1、常用办公文档

办公文档目录


2、法律文书

合伙协议公证书

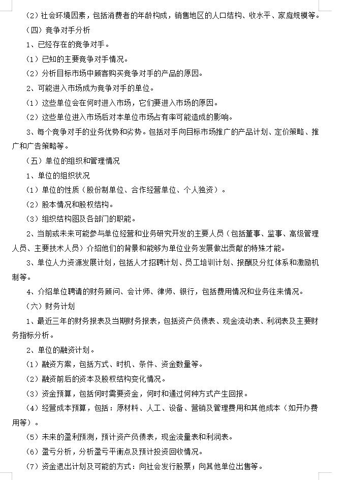
3、经济文书

商业计划书


4、礼仪文书

欢迎词

5、企业管理制度

人事管理规章


6、人事行政红头文件模板

红头文件离职证明word模板

红头文件收入证明word模板

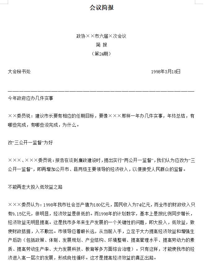
7、新闻信息

工作简报

会议简报

8、行政文书

综合性会议纪要

会议记录

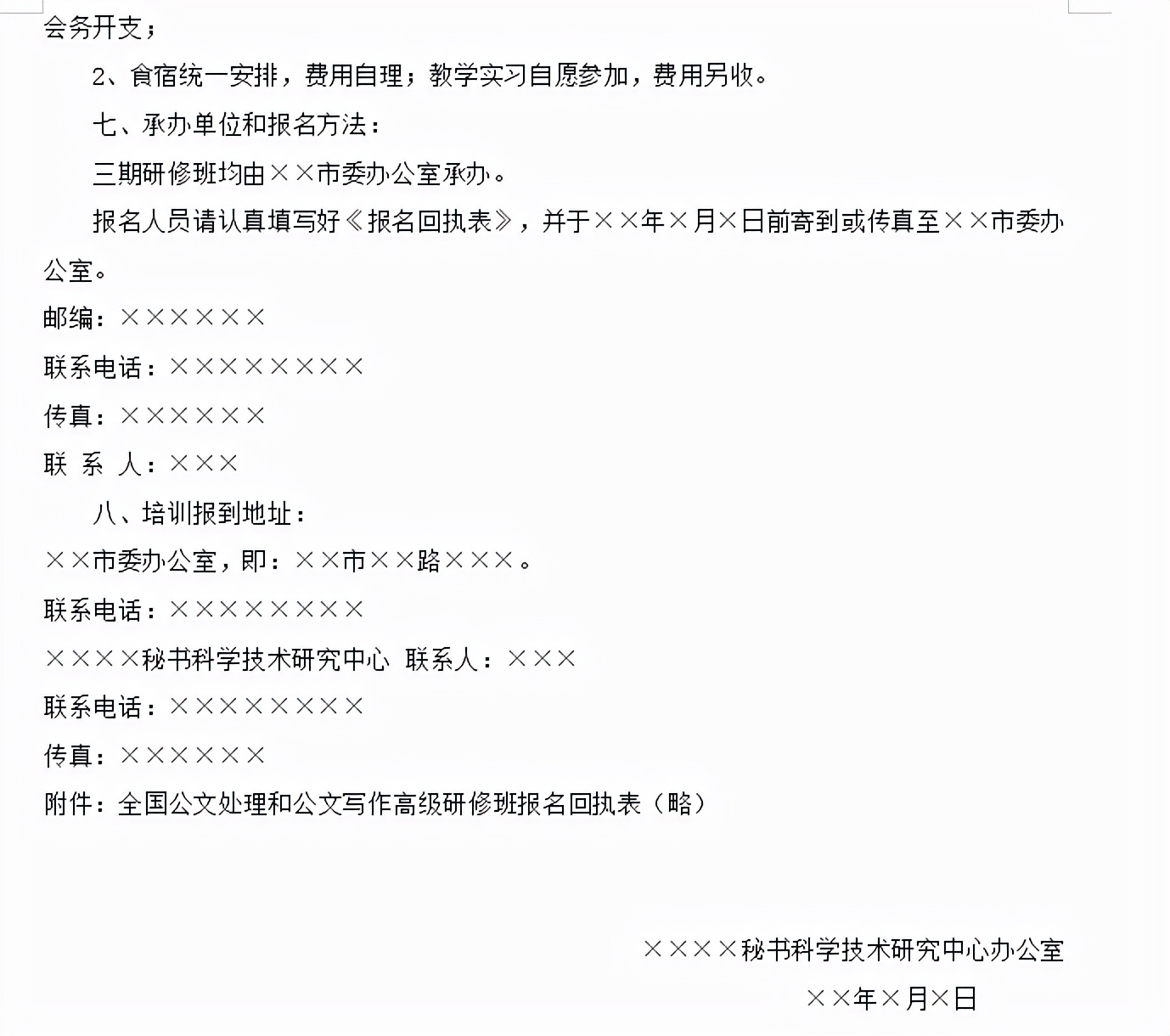
培训班、研修班通知


领取方式
私信回复关键字 「1.15-企业公文写作指南」, get全套资料领取方式!