显卡的元件
以RX570的图纸为例,讲述常见元件。
一、电阻
1、限流

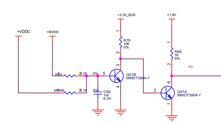
限流电阻应用
电阻R66、R79、R89的作用都是限流。R79、R89的限流是为了保护Q31A、Q31B在工作以免造成电流过大烧毁。而R66是为了控制小电流往C69充电的时间,让C69的电压缓慢上升到三级管的工作门槛电平,让Q31工作。是整个电路有延时的工作的作用。
2、上下拉

上下拉电阻
以JTAG调试接口为例,上下拉为了加快上升沿、下降沿的形成时间,减少死区时间,增强稳定性。图中R4001、R4003为上拉,R4000、R4002为下拉。在显卡电路中,除了极个别出现BIOS通信电路中OC,没见过是外围需求大电流来正常工作要加上拉电阻。主要是抵御电路寄生电感、电容带来的影响,但是为了增强冗余,避免电脑主板平台或者显示器不兼容问题,上下拉电阻一般分布在接口电路旁边。
3、阻抗匹配

阻抗匹配电阻
图中3个电阻都是阻抗匹配电阻作用是防止信号畸变、反射和增加传输效率。显卡上的典型值是22到51欧,工作条件也是小电流、小电压不容易损坏,损坏时更换请按原值更换。
4、分压

分压应用1

如上图所示R2709、R2710分出电压1.05v左右给显存作为基准电压对比电压高低来判断地址总线与时钟的触发电平如下图所示。以后显存章节不再复述。

分压应用2
用在电源电路中R302、R30分压作为电压反馈来确定电源的输出电压,计算公式如下图。

输出电压与两个电阻的运算关系
显卡中,所有的分压电阻必须按照原值进行代换,特别在电源反馈中,换错输出电压过高,造成故障的扩大化。
5、保险

2.2欧保险

0欧保险
保险电阻的本质也是限流电阻,0欧的电阻是超过设计电流短时间内熔断,2.2欧的电阻经过长时间过电流冲击发热才熔断。
6、充放电与其它元件组成振荡电路

芯片的工作频率设定
IR3567b的频率RC设定。
7、调试保留或者根据产品档次留有备用电路

接口之间电平转换电路
如采用1部分圈内mos管去掉2部分方框的电阻,可以兼容更高的电平输入,保留2部分去掉一部分的话,只允许输入不超过3.3v的电压,太高会烧坏8.24端的芯片。厂家根据产品的档次来选用其中的一部分电路。

电压逻辑时序判定电路
同理,椭圆形2内的电路也可以取代,方框内的1电路,节约了成本,但是缺少了两路电压检测功能,会造成显卡的工作不稳定,或者损坏显卡。
总结:在显卡上,除了保险电阻外,其他电阻在工作都工作在电流小,也没有承受高电压(最高电压才12V)。所以几乎不会坏,除非有水汽造成的氧化腐蚀使引脚上银和电阻主体键合剥离失效。所以到手一张成色好,没有物理碰撞的显卡,基本不用考虑除保险外其他电阻外损坏的发生