照明控制电路是常见的一种电路情况,通过依靠开关、继电器等控制部件来控制照明灯具,进而完成对照明灯具进行启停控制。

照明的控制主要是灯具的通断,如果只是通断控制,一般用继电器来实现。如果是针对灯具的调光,对可调光的灯具,像白炽灯,日光灯,卤素灯,LED灯,不同的灯具,调光的手段是不同的,白炽灯一般用开关管(PWM脉宽调制),日光灯用镇流器。今天小编就给大家分享一些关于照明控制电路的原理图,希望对大家有用。

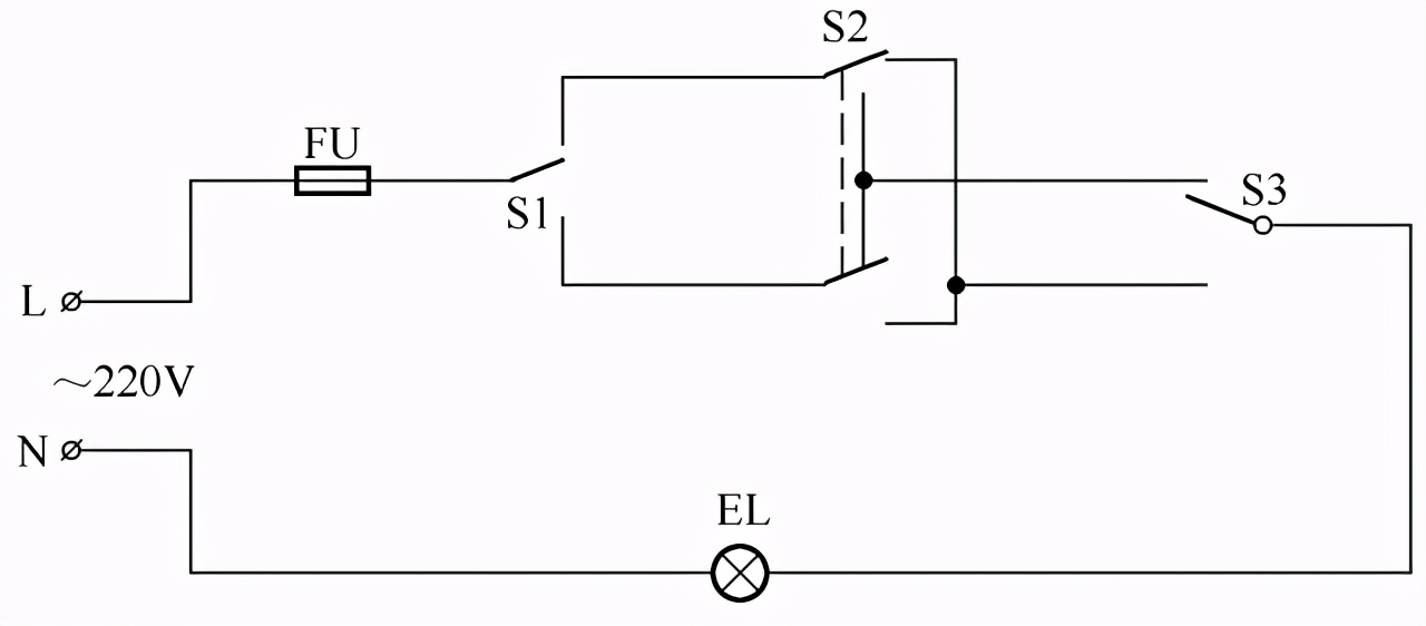
用三个开关控制一盏灯电路

将两个功率相同的110V白炽灯接在220V电源上使用的电路

低压小灯泡在220V电源上使用的电路

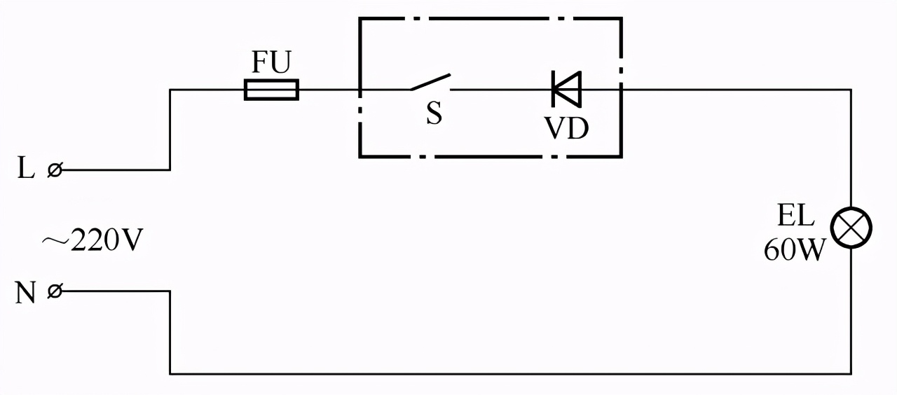
用二极管延长白炽灯寿命的电路

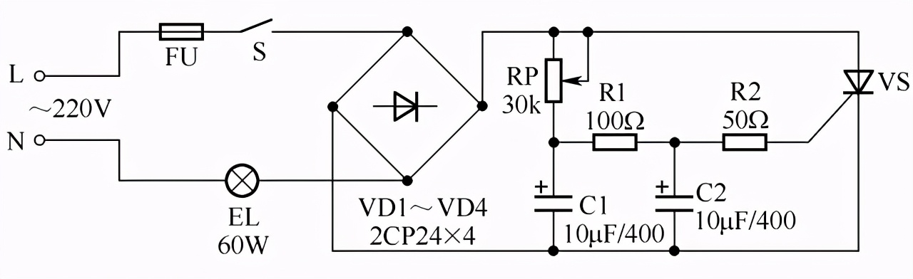
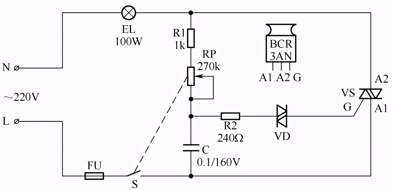
简单的晶闸管调光灯电路

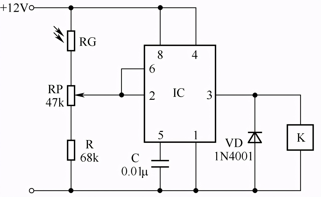
用555集成电路组成的光控等电路

无极调光台灯电路

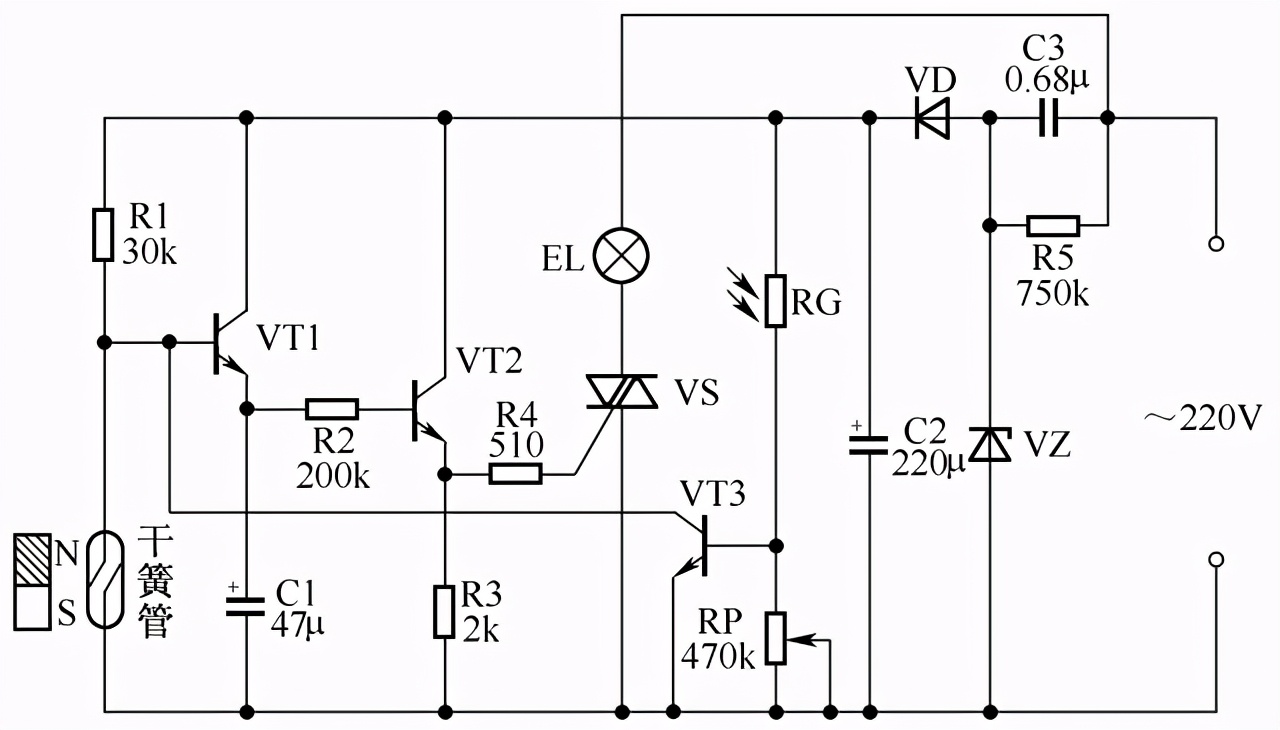
路灯光电控制电路

照明灯自动延时关灯电路

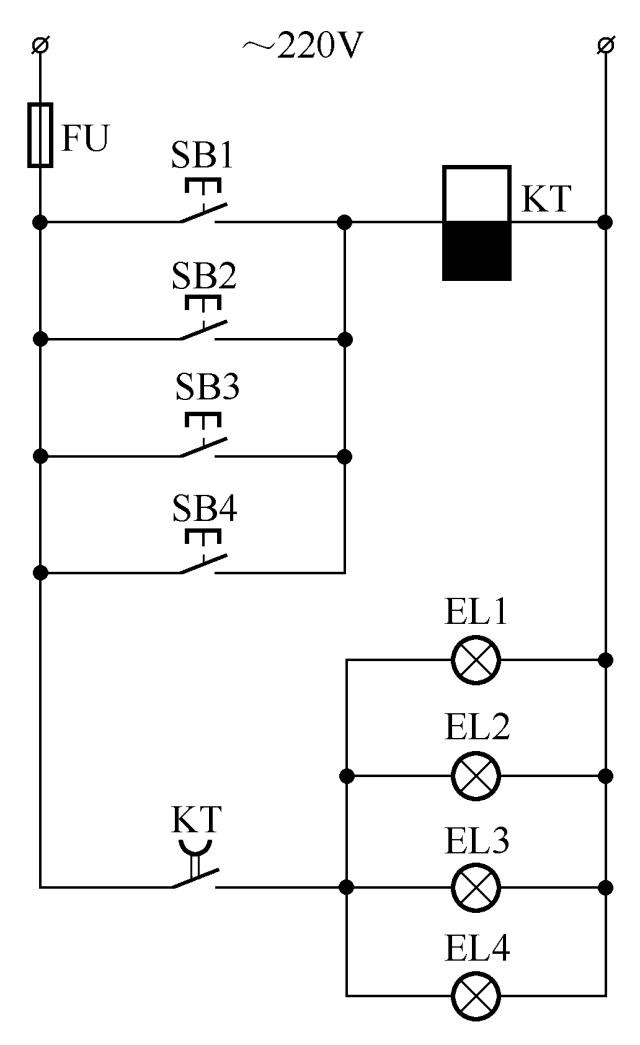
楼房走廊照明灯自动延时关灯电路

人体感应延时灯光控制电路

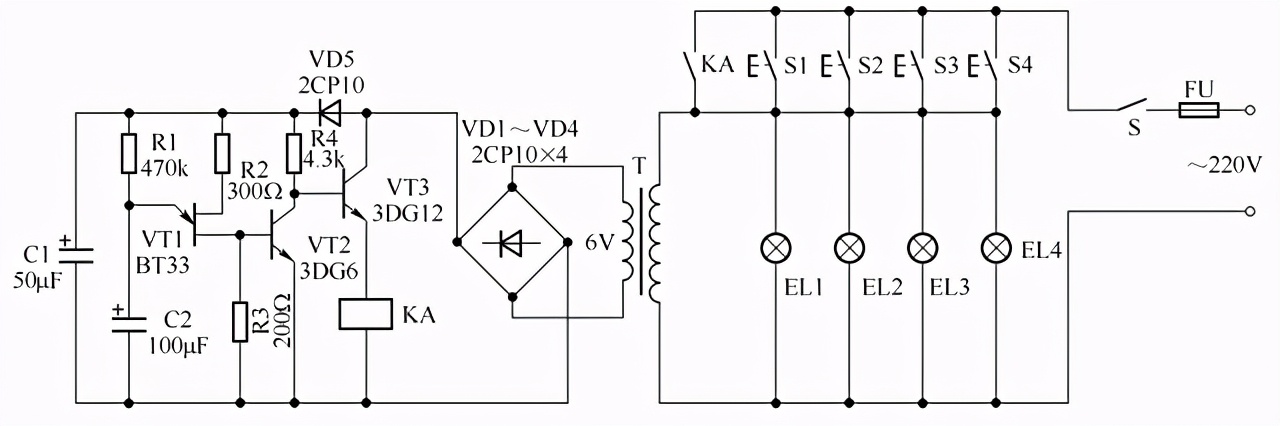
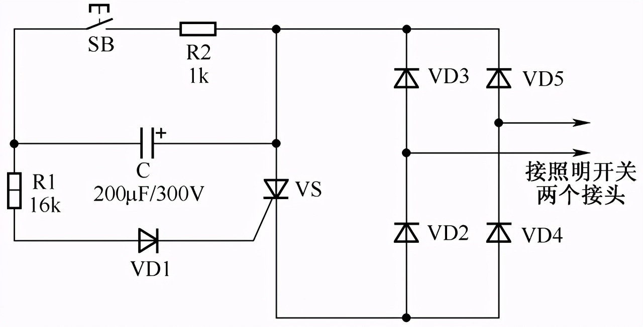
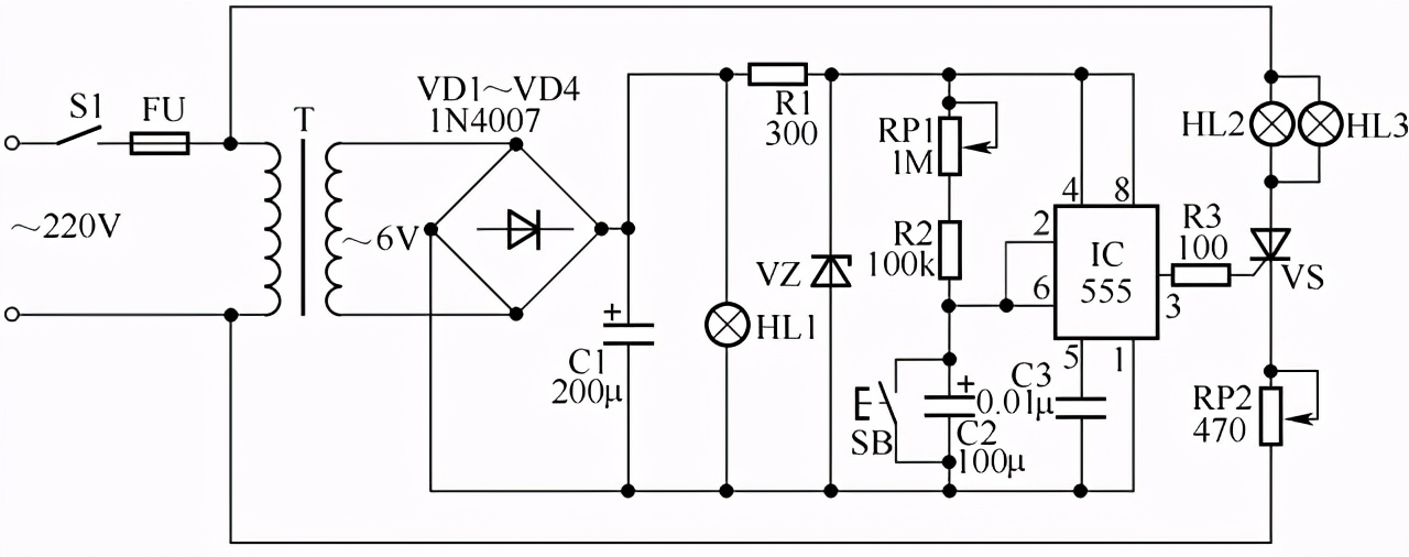
晶闸管自动延时照明开关电路

门控自动灯电路

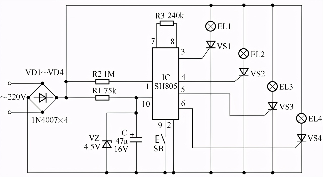
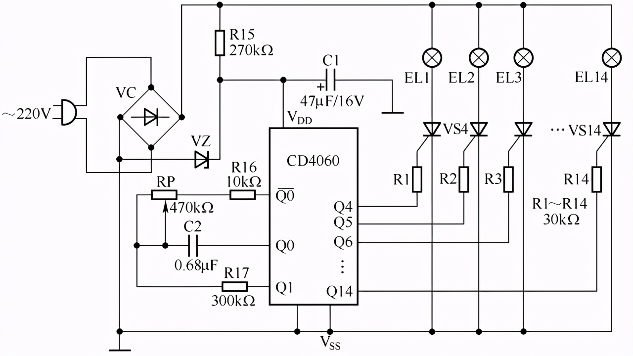
广告创意16功能彩灯控制电路

简易光控路障灯电路

自动调光灯电路

节日彩灯——满天星霓虹灯电路

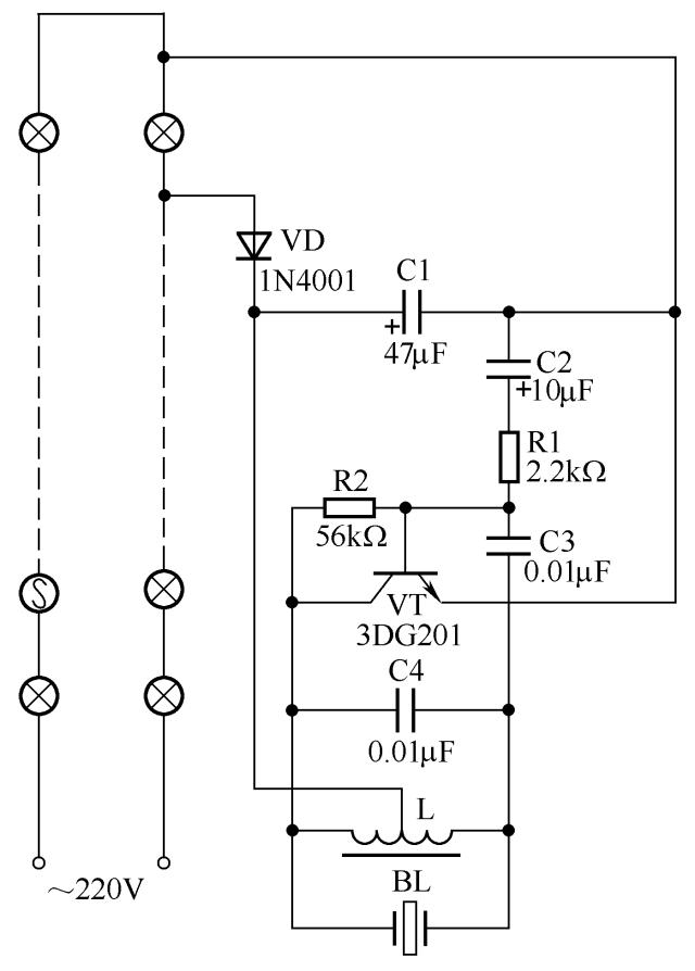
鸟鸣彩灯串电路

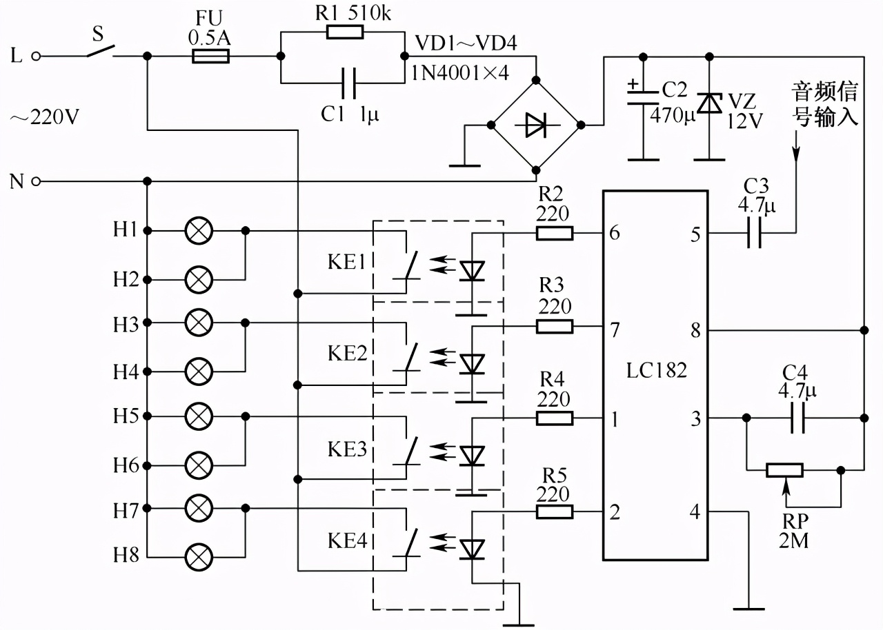
声控音乐彩灯电路

简易流动闪光灯电路

声控音乐彩灯电路

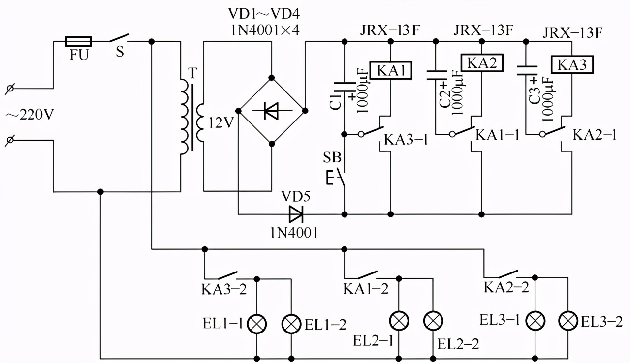
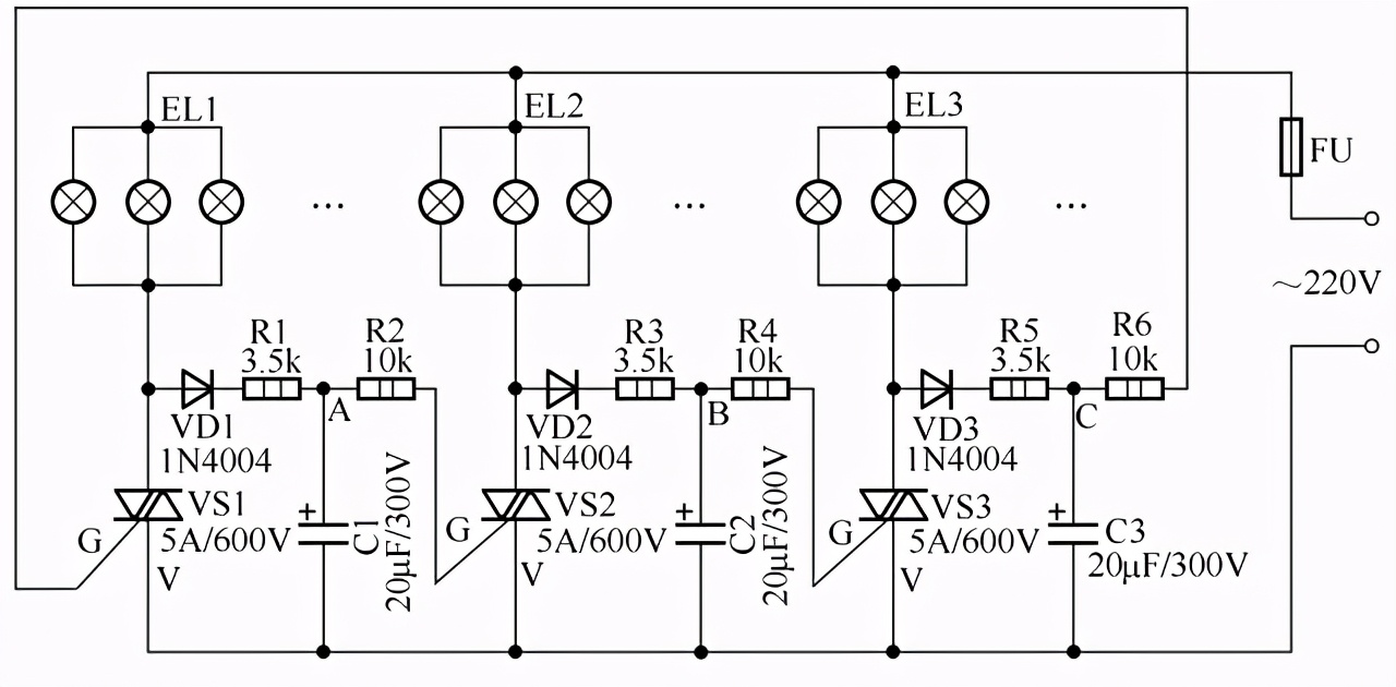
大功率“流水式”广告彩灯控制电路

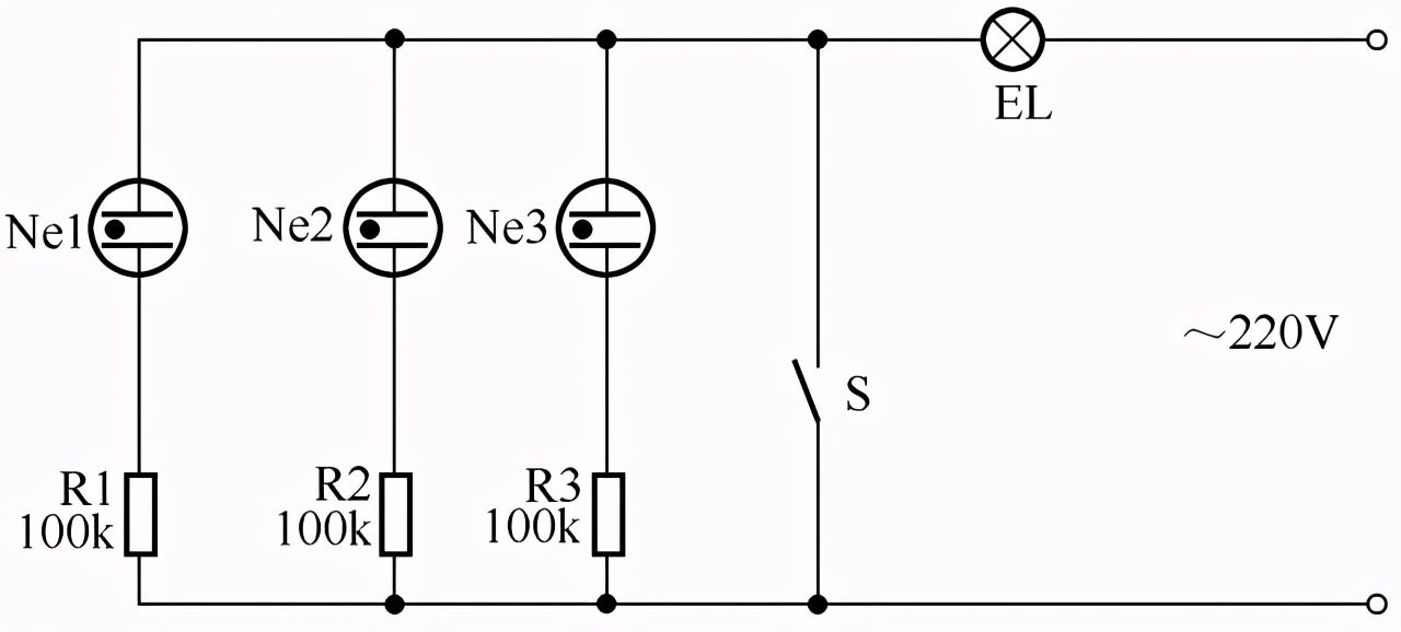
氖泡微光灯电路

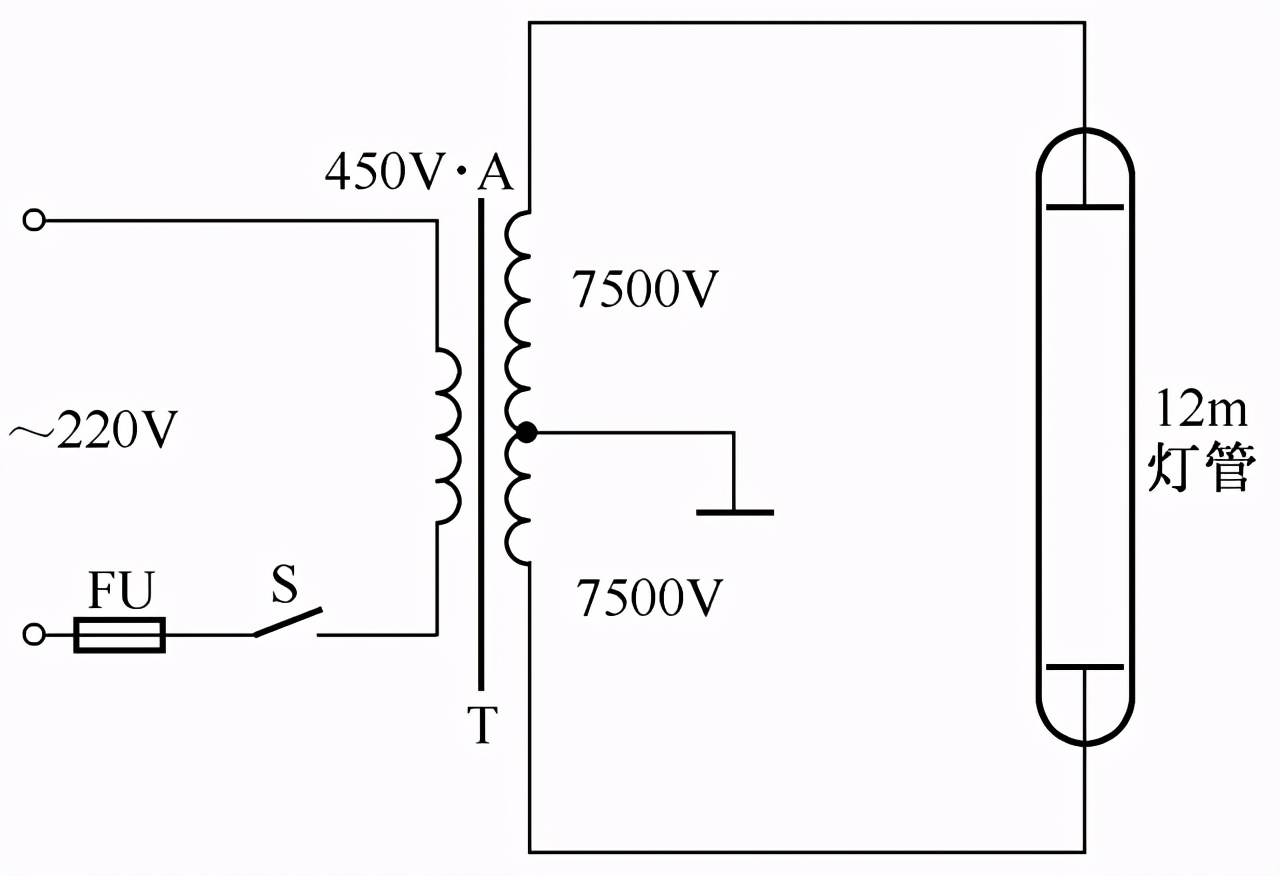
霓虹灯供电电路

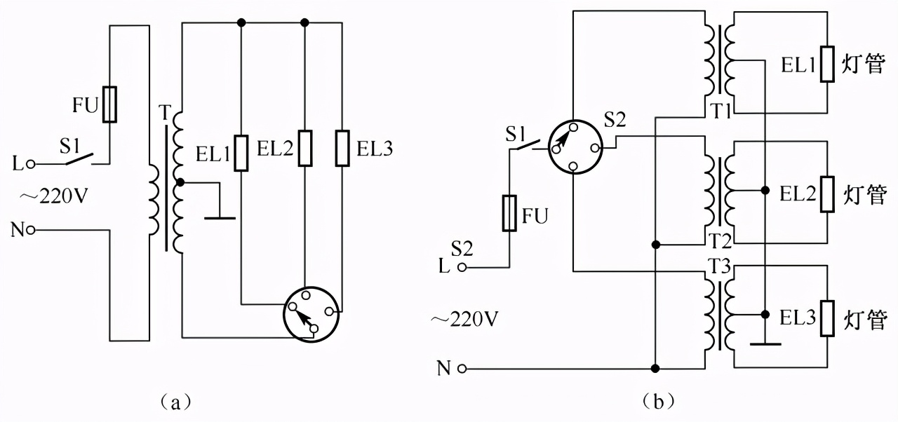
霓虹灯闪光电路

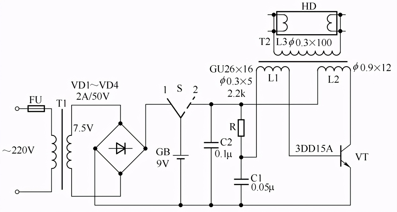
应急照明灯电路

微光调光定时有线遥控器电路

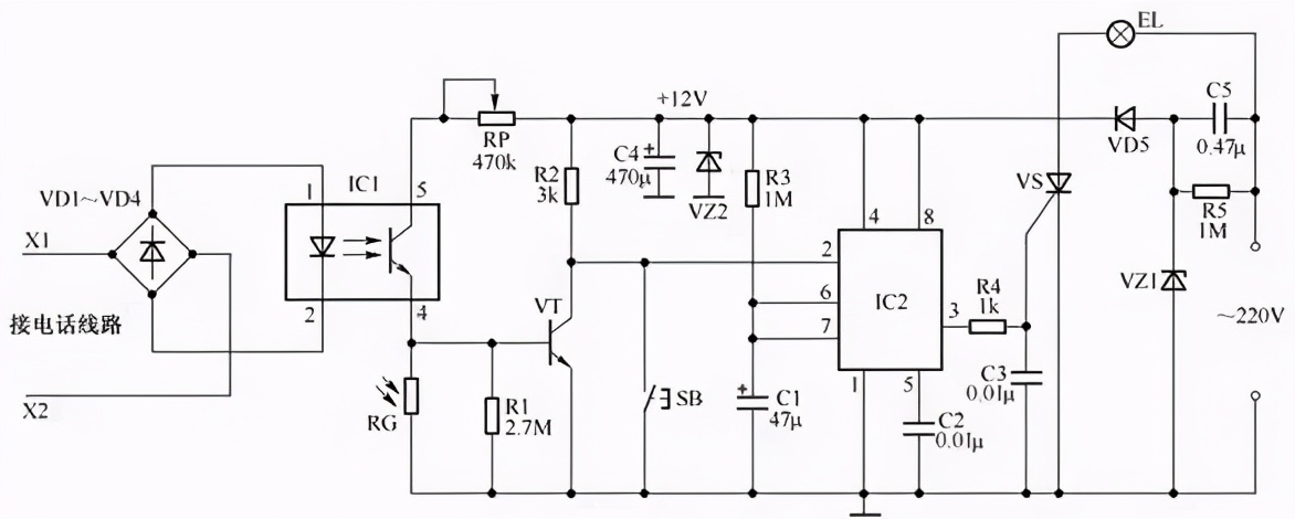
电话自控照明灯电路

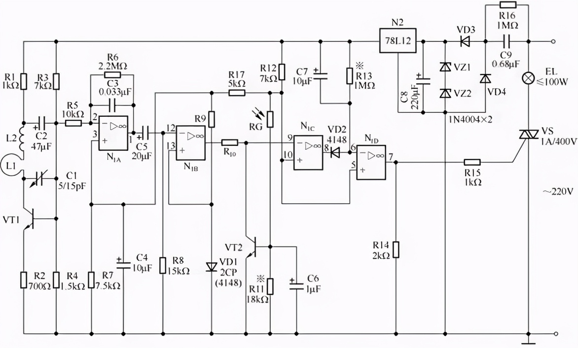
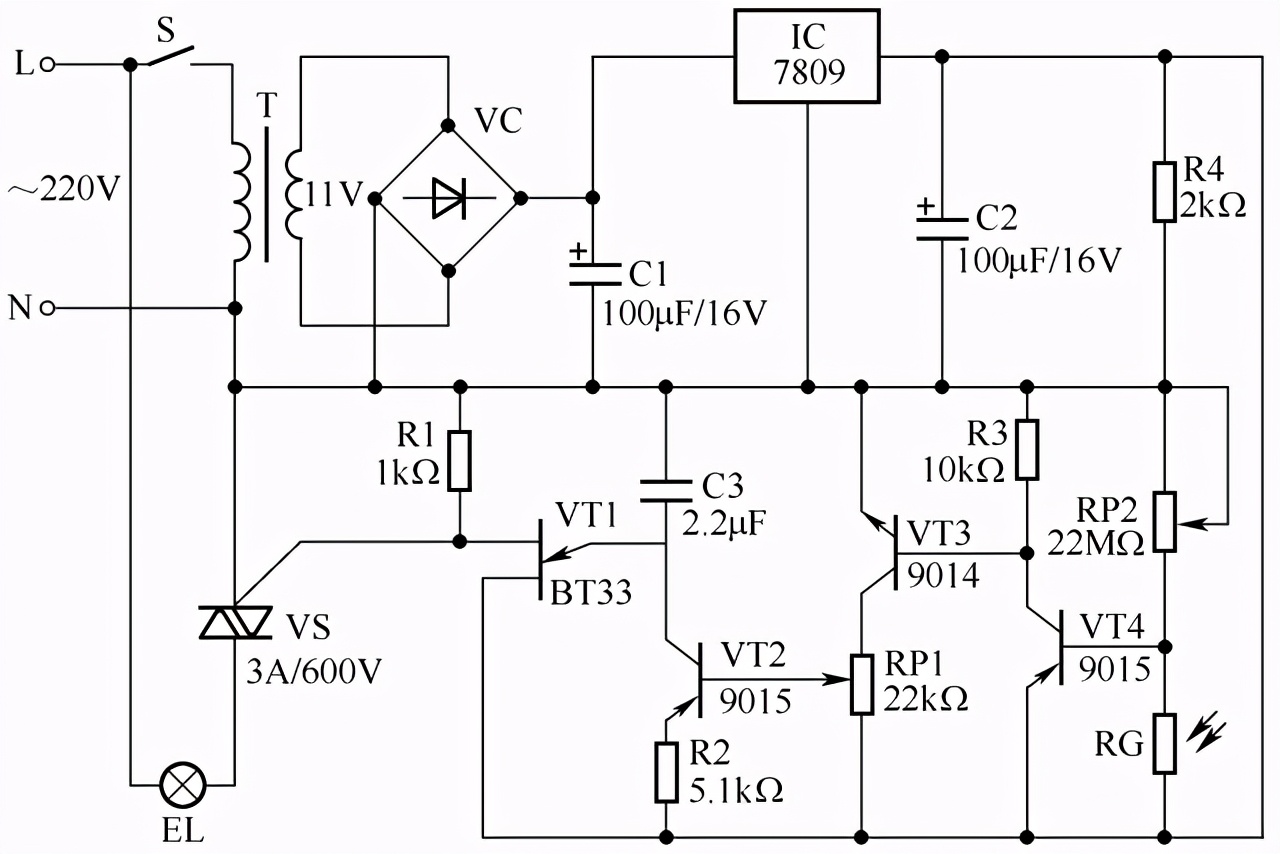
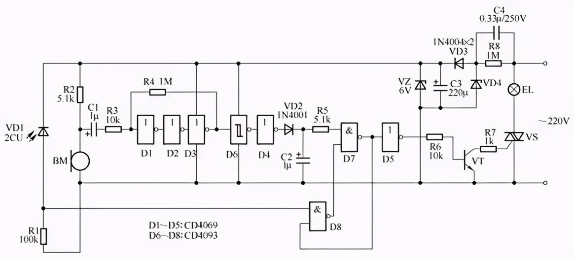
声光控自动照明灯电路