年前年后,跟朋友聊天,说到认识的人骑电动车把人撞了,光赔别人就赔了8万(好像是这个数,没记太清,但数额不算小,记错了别打我)。然后转头问我,“有没有给电动车上的保险啊?类似汽车的第三方责任险?”
想了想,好像有,又好像没有,哈哈哈!那就说说这个话题吧!
电动车确实是很多人日常出行的交通工具,但因为现在道路上各种车辆以及行人的增多,不管是啥交通工具,都有发生意外事故的风险。
对于汽车而言,都知道有交强险,而且里面是包含第三方责任的,这样在发生意外交通事故时,对他人造成伤亡,也可以由保险公司承担责任。但对于电动车,好像听说过的很少,那到底有、还是没有呢?
首先,我们看对电动车的定义。
目前我国对电动车大概分为电动自行车和电动摩托车两类。 电动自行车比较小,带有踏板,不能载人;电动摩托车就是俗称的“大电瓶车”,长得像女士摩托车,座椅较宽,能载人。
电动车新国标 对电动自行车的认定比较严格,以下条件必须全部满足:
1.时速小于等于25km/h;
2.整车质量小于等于55kg;
3.有脚踏骑行功能;
4.有电驱动和电助动的功能;
5. 蓄电池电压不超过48V;
6.电机功率不超过400W。
而超出上述规定的电动车,就会被认定为 电动摩托车 ,属于机动车的范畴,需要有机动摩托车的牌照和证件,保险公司才能赔。而电动自行车现在也需要挂牌。
所以,在看有没有相关保险前,需要先弄清楚自家的“坐骑”属于哪一种,确定后,再看看我们相关的证件、牌照是否齐全,然后再找相应的保险产品。不然即便有相应的保险,无牌上路,也会被拒赔。 我们今天主要说的是电动自行车类 。
其次,我们再看有没有针对电动自行车的保险。
说实话,针对电动自行车的保险确实不多,虽然有,但保障责任也很弱。我搜罗了几款,咱们可以来一起看看:
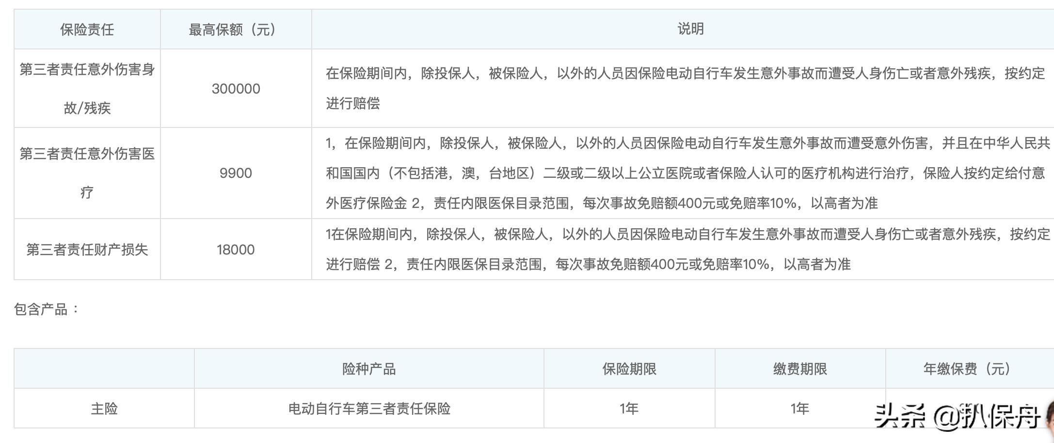
1.人民财险电动自行车责任保险

2.大地财险电动车意外险
一年期短险,保费50元,包含第三方意外身故保障2万元、第三方意外医疗5000元,和被保险电车座位险,身故5000元、医疗费2000元/人。
3.支付宝和平安保险联合推出的名为电瓶车畅行宝意外险
一年期短险,保费23.9元起,包含2000元的意外医疗费用和3万元的身故伤残,以及3万元个人第三者责任和2000元的个人第三者意外医疗。
4.中意财险二轮电动自行车第三者责任保险

除了上述几款,中国人寿也有一款,如果还有其他,也欢迎大家留言补充,方便给大家更多选择权。
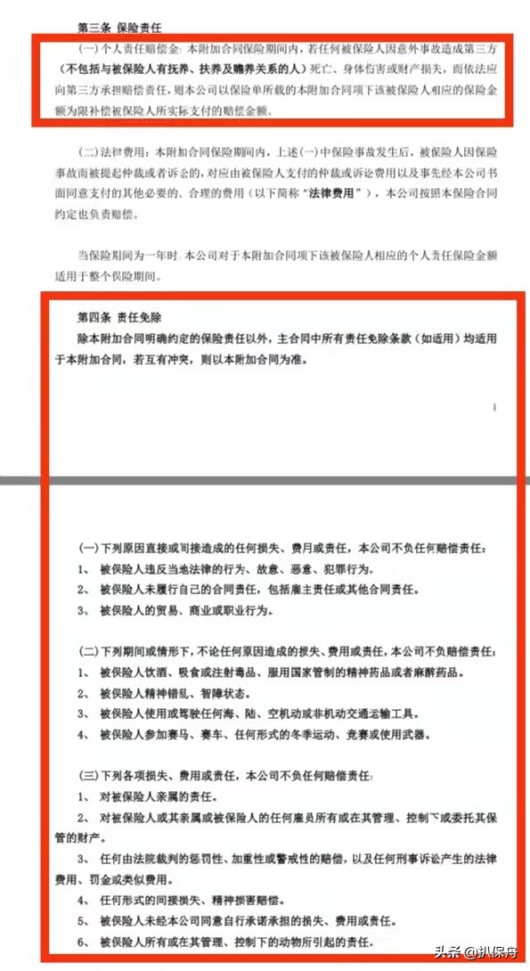
还有,附带有个人责任的个人意外险也是个很好的选择。
有些优秀的个人意外险产品,除了考虑到被保险人自身的保障外,也考虑到了对第三者造成的损伤责任,所以就会设置一项 个人责任 。这里的个人责任,就是指被保险人因意外事故造成第三方死亡、身体伤害或财产损失,依法应向第三方承担赔偿的责任。

这类产品也是一年期短险,分套餐一至套餐五,价格150元起,相对前面几种,价格相对偏高,但保障责任更完善,如果开头那位朋友认识的人预先买了这款产品的套餐五,应该感觉会好很多......
选择哪种,完全看自身的需求和偏好。 如果我们自己还没有意外险的情况下,我建议选最后这类产品。
有了保险产品,也不是所有情况都可以理赔的。
任何合同都有免责条款,针对电动自行车,自然也不例外。对于不符合法律规定的(比如被保险人违反交规、参加危险赛事、使用违禁药品等等)也是不会赔付的。
不同的产品,对于合同约定的某些细节可能会有所不同,但大致情况不会差太多,大家在实际选择产品时,也可以多关注下区别,看某些方面是否是自己在意的,以免选择的不符合自己的需求。

最后呢
从前面几款产品看,无论哪一款,和汽车的第三责相比,都属于低配版,如果真出了人命,肯定是不够的,但应付小伤还是可以的。
另外,要保证保险公司理赔,我们首先要确保自己的驾驶行为是规范的,尽量做到有证有照。如果确实是担心这方面的风险,选择这类的保险作补充也很好,尤其是外卖小哥和上班族。
最后要提醒大家:一定要注意安全,遵守交通规则,适当放慢速度。