点击“关注”,获取每日精彩内容,感谢朋友们的支持!

文|墨子翟
编辑|墨子翟
乙炔纯化过程在确保安全高效地生产乙炔气体方面起着至关重要的作用,乙炔气体是一种用于各种行业的多功能化合物,次氯酸钠溶液,通常称为漂白剂, 是该纯化过程中使用的关键试剂。
了解乙炔纯化
乙炔气体是由碳化钙和水在受控环境中的反应产生的,然而,产生的气体含有硫化氢、磷化氢和氨等杂质,这些杂质很危险,会影响乙炔的稳定性和纯度,为确保气体符合行业标准和安全法规,高效的净化过程必不可少。

次氯酸钠溶液由于具有强氧化性,能与各种杂质发生反应,被广泛用于乙炔提纯工艺中, 能有效去除硫化合物、磷化氢和氨,是保持乙炔气质量和纯度的必备试剂。
次氯酸钠溶液通常由氯气和氢氧化钠反应制得,该反应的平衡方程式如下:Cl2 + 2NaOH → NaCl + NaOCl + H2O,该反应产生氯化钠 (NaCl) 和次氯酸钠 (NaOCl) 以及水 (H2O),产生的次氯酸钠是乙炔提纯过程中使用的关键成分。
工业规模制备
在工业规模上,次氯酸钠溶液的制备涉及专用设备和对反应条件的精确控制,该过程通常遵循以下步骤:
氯气生成:氯气是通过隔膜或隔膜电池中的盐水电解产生的, 这个过程确保了氯气的持续供应,这对于工业规模生产次氯酸钠溶液。
氯气处理:仔细监测和控制产生的氯气以确保安全,专门的系统,例如气体洗涤器和通风系统,用于防止氯气释放到环境中。

反应容器:氢氧化钠溶液单独制备并储存在适当的容器中,在反应容器中,在保持精确温度和压力条件的同时引入氯气,氯气与氢氧化钠发生反应,生成次氯酸钠溶液。
质量控制:定期对次氯酸钠溶液进行取样和测试, 以确保其浓度和纯度符合规定的规格,各种分析技术,如滴定法和光谱法,被用于精确分析。
储存和分配:一旦次氯酸钠溶液通过质量控制,它就会被转移到储罐中进行适当的标记和安全储存,然后将溶液分配到乙炔生产设施,用于纯化过程。
乙炔提纯工艺
既然我们已经探索了次氯酸钠溶液的制备,那么让我们深入研究它在乙炔提纯过程中的作用。
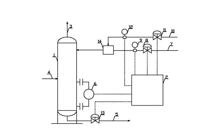
洗涤:在乙炔提纯的第一阶段,粗乙炔气体通过洗涤塔,在这里,气体与氢氧化钠溶液接触,这有助于去除硫化氢、磷化氢和氨等杂质,该步骤旨在在进一步纯化之前消除大部分杂质。

次氯酸钠处理:洗涤阶段后,乙炔气体经过次氯酸钠处理,将次氯酸钠溶液引入气流中,与任何残留的杂质发生反应,次氯酸钠氧化含硫化合物,将其转化为可溶性硫酸盐,然后通过后续洗涤去除。
水洗:在次氯酸钠处理之后,乙炔气体经过水洗以去除任何痕量的次氯酸钠和其他杂质,此步骤有助于确保气体满足严格的纯度要求。
干燥:纯化过程的最后一步是干燥乙炔气体以去除任何残留水分, 为此通常使用干燥剂,例如氯化钙或分子筛。
次氯酸钠溶液的制备是乙炔纯化过程的一个重要方面,其强大的氧化性和与杂质的反应性使其成为保证乙炔气质量和安全不可缺少的试剂,无论是在实验室还是工业规模进行,仔细处理和控制次氯酸钠溶液对于防止任何安全隐患和保持纯化过程的效率至关重要。
通过有效去除硫化合物、磷化氢和氨,次氯酸钠有助于生产高纯度乙炔气体,乙炔气体可用于焊接、化学合成和照明等多个行业, 值得注意的是,在乙炔纯化过程中使用次氯酸钠溶液需要遵守严格的安全规程。

次氯酸钠是一种强氧化剂,如果处理不当或储存不当可能会造成危险,穿戴适当的防护设备、在通风良好的区域工作以及遵循正确的存储和标签程序等安全措施至关重要。
此外,应仔细控制乙炔纯化过程中使用的次氯酸钠溶液的浓度,溶液的浓度可根据粗乙炔气体中存在的特定杂质和所需的纯化水平而变化,可能需要稀释或调整次氯酸钠浓度以获得最佳结果。
值得一提的是,乙炔提纯过程是一个连续操作,次氯酸钠溶液是连续监测并按需补充的,对次氯酸钠溶液进行定期分析和测试,以确保其功效并保持所需的净化标准。
总之,次氯酸钠溶液在乙炔气的净化中起着至关重要的作用,其强氧化性可有效去除杂质,确保生产优质安全的乙炔气,无论是在实验室还是在工业规模上,次氯酸钠溶液的制备和处理都需要严格遵守安全规程,通过在乙炔纯化过程中使用次氯酸钠,工业界可以保持乙炔的完整性和纯度,满足各种应用的严格要求,同时将安全和质量放在首位。
因素和挑战
此外,重要的是要强调与在乙炔纯化过程中使用次氯酸钠溶液相关的一些考虑因素和挑战。

一项重大挑战是在次氯酸钠与杂质之间的反应过程中可能会形成不需要的副产物,例如,与硫化合物的反应会导致氯化有机化合物的形成,由于其潜在的环境和健康影响,这可能是不受欢迎的,因此, 必须仔细监测和控制反应条件,以尽量减少此类副产物的形成。
另一个考虑因素是次氯酸钠溶液随时间的稳定性,它很容易分解,特别是在高温、光照或长时间存放的情况下,次氯酸钠的分解会导致其作为氧化剂的有效性降低,因此,适当的储存条件,例如在阴凉和黑暗环境中储存在不透明容器中,对于保持溶液的稳定性和效力至关重要。
此外,次氯酸钠溶液的运输和处理应格外小心,次氯酸钠是一种危险物质,应采取适当的预防措施以防止溢出、泄漏或暴露,遵守运输法规和指南以确保将次氯酸钠安全可靠地运送到乙炔生产设施至关重要。
此外,还应考虑环境因素,次氯酸钠溶液是一种氯基化学品,工业过程中氯的使用与环境问题有关,应努力最大程度地减少氯气排放,并妥善处理和处置乙炔提纯过程中产生的任何废物。
持续的研发工作专注于寻找更环保和可持续的替代纯化方法和试剂,这些替代品旨在减少对次氯酸钠等氯基化学品的依赖,同时保持相同水平的净化效率。

综上所述,次氯酸钠溶液是乙炔提纯过程中的关键组成部分,对去除杂质、保证生产高质量乙炔气起着至关重要的作用,虽然它的使用伴随着挑战和考虑,但适当的处理、储存和监测可以缓解这些问题并确保纯化过程的安全性和效率, 正在不断努力探索更环保的替代纯化方法,强调可持续发展在化学工业中的重要性。
随着行业的不断发展和寻求更可持续的实践,探索可以减少或消除在乙炔纯化过程中使用次氯酸钠溶液的替代纯化方法至关重要,其中一些替代方案包括:
催化净化:催化法使用特定的催化剂促进乙炔气体中的杂质转化为无害物质,这种方法消除了对强氧化剂如次氯酸钠的需要,催化剂可以针对特定杂质进行定制, 提供更具选择性的纯化过程。
吸附技术:基于吸附的纯化技术涉及使用吸附剂材料,选择性地从乙炔气流中去除杂质,这些材料可以包括活性炭、沸石或分子筛,吸附技术提供了一种高效且环保的方法,因为它避免使用化学品并产生最少的废物。

膜分离:膜分离技术依靠专门的膜选择性地渗透某些分子,同时阻挡其他分子, 该方法可用于分离乙炔气体中的杂质而不需要化学试剂,膜分离具有能源效率高和操作简单的优点。
生物处理:生物处理方法利用微生物或酶来降解或转化乙炔气体中的杂质,这种方法利用生物过程的力量来分解污染物,并且可以成为基于化学的纯化方法的可持续且环保的替代方法。
这些替代纯化方法仍在为工业规模应用开发和优化,虽然它们显示出前景,但仍需要进一步的研究和开发以确保其有效性、成本效益和可扩展性。
总之,虽然次氯酸钠溶液目前在乙炔纯化过程中起着至关重要的作用,但仍在寻找替代方法,该行业对可持续性和环境管理的关注推动了对可最大限度减少或消除次氯酸钠使用的新技术的探索, 通过采用创新的净化技术,工业可以实现生产高质量乙炔气体和减少净化过程对环境影响的双重目标。
注意事项
在追求可持续且环保的乙炔提纯工艺时,不仅要考虑次氯酸钠溶液的替代品,还要考虑整个工艺的其他方面,以下是进一步提高乙炔纯化过程的效率和可持续性的一些额外注意事项:

工艺优化:纯化工艺的持续改进和优化可以提高效率并减少废物产生,这可以通过仔细监测反应条件(例如温度、压力和流速)来实现, 以确保最佳性能并最大限度地减少能耗。
回收和再利用:探索回收和再利用纯化试剂和副产品的机会可以帮助减少浪费并最大程度地减少对环境的整体影响,例如,用过的次氯酸钠溶液可以经过处理和再生过程以恢复其有效性,从而减少对新鲜生产的需求。
能源效率:实施节能实践,例如利用热交换器、优化过程控制系统和整合可再生能源,可以显着减少乙炔提纯过程的碳足迹。
废物管理:对纯化过程中产生的废物进行适当管理至关重要, 这包括对用过的试剂和副产品实施适当的处理方法,以及遵守安全处置或回收废料的规定。
生命周期评估:对乙炔提纯过程进行全面的生命周期评估 (LCA),可以对从原材料提取到报废处置的每个阶段的环境影响提供有价值的见解,该评估有助于确定需要改进的领域,并指导决策朝着更可持续的做法发展。

绿色化学原则:坚持绿色化学原则,例如尽量减少浪费、使用可再生原料以及设计更安全的化学品和工艺,可以指导可持续乙炔提纯方法的开发和实施。
协作和知识共享:鼓励行业利益相关者、研究人员和监管机构之间的协作可以促进知识、最佳实践和创新解决方案的交流,通过共同努力, 该行业可以共同应对与乙炔纯化相关的挑战,并推动可持续实践的发展。
总之,虽然探索次氯酸钠溶液的替代品对于可持续的乙炔纯化至关重要,但同样重要的是要考虑一种包含流程优化、废物管理、能源效率和协作的整体方法,通过将这些考虑因素整合到乙炔纯化过程中,各行业可以努力采用更可持续和更环保的方法,减少对危险试剂的依赖,并最大限度地减少对环境的整体影响。