上班族的共同难题:下班太累,没心思做饭。
虽然网上超市能 1-2 小时送菜到家,但让人不想做饭的,不是买菜难,而是备菜累,切肉、洗菜、腌制……等材料备完,血槽都耗光了。
如果你也有这种痛苦,那不妨试试“meal prep(备餐法)”——周末抽出一天,把上班 5 天的食材全备好,下班 10 分钟简单地炒熟、加热就能开吃。

何谓 meal prep?做法安全吗?
Meal prep 备餐法最早源自健身界:计划好未来几天的餐单,提前做好每天的分量冷藏;菜单以鸡肉、沙拉、粗粮等低卡食品为主。
但这种食谱和做法都不太适合上班族,所以今天说是改良版的备餐法——只把食材半加工,当天再做熟/加热,每天不同食材混搭,也确保新鲜。

❶ 你可能担心的问题
-
隔夜菜的亚硝酸盐过多?
关于隔夜菜“亚硝酸盐超标致癌”的说法在网上流传甚久。事实上,直接测定了隔夜熟食的亚硝酸盐含量后,发现在 4°C 冷藏 6 到 24 个小时内,无论肉类还是蔬菜,都远远未达到国家限定的最高含量(3-4mg/kg)[1]。
所以熟食只要冷藏保存,当天吃完,无需担心亚硝酸盐超量。而且这次介绍的备餐方法中,蔬菜/肉类大多是吃的当天再煮熟,所以更安全。
-
“ 备餐法”一定要冰箱吗?冰箱太小怎么办?
冰箱是备餐法的必需品。如果冰箱空间太小,方法一是缩短备餐天数,例如只备 3 天,吃完再买。方法二是精选食材,蔬菜买些常温能存放、并且切洗快捷的(如番茄这种),冰箱空间留给肉类保鲜。
-
切开的蔬菜放冰箱,会变质吗?
蔬菜洗好再切开,要想延长保鲜期,必须甩干水分且尽快冷藏。在冷藏室 2-3 天保存的蔬菜,亲测没变质。所以在保鲜期内吃完,便捷性和营养是能平衡的(食材具体能保鲜多久会在接下来食材部分细说)。

食材准备:买什么、怎么存储?
备餐第一步,就是食材。
具体买什么?以一人食的分量,每周 5 个工作日=10 顿正餐为目标,每顿饭菜由 3 大类构成:碳水化合物(面包/饭等主食)+ 蛋白质(肉蛋)+ 维生素(蔬菜/水果)。
下面是我总结了几年的一人食经验,3 个食物种类分别推荐了好处理、容易买的“常备清单”,供大家参考。
❶ 蔬菜类
因为一人食,所以买的分量很少(一根萝卜、一个洋葱这种),装盒后也不占空间。下面是容易买、好处理的常备蔬菜推荐。

注①: 表中天数,是结合百度百科、自己实际经验总结的最佳口感的存储时间。
注②:将番茄蒂朝下摆放,能防止水分从蒂的疤痕处散发掉。
储存 Tips1:蔬菜甩干水分才不容易腐烂。甩干水分是种力气活,推荐用这种沥水神器,在网上或宜家都能买到:
-
购买请戳:
-
淘宝
它不仅能甩干水分,还能用来洗像杨梅、葡萄这类水果,我都是冲洗了表面污垢后扔进去,加盐泡几分钟,再转几圈清洗几次,最后脱水。
当吃到干净+外表干爽的水果,处女座很满足。这款两侧有扣子锁定的,甩动也不怕盖子飞起来,比宜家同款的设计更全面。

储存 Tips 2:蔬菜切开脱水后,容易变干/串味,建议用保鲜盒存储,比塑料袋更密封,也能减少挤压。推荐工具:
-
购买请戳:
-
淘宝
作为强迫症,这是我目前最满意的保鲜盒了。尺寸非常多,匹配饭菜的不同分量,很节约空间。
叠起来后,互相会牢牢卡住,还配一个大的收纳盒,放进冰箱非常整齐。材质不是玻璃,但耐热通透,也能放进微波炉、洗碗机。

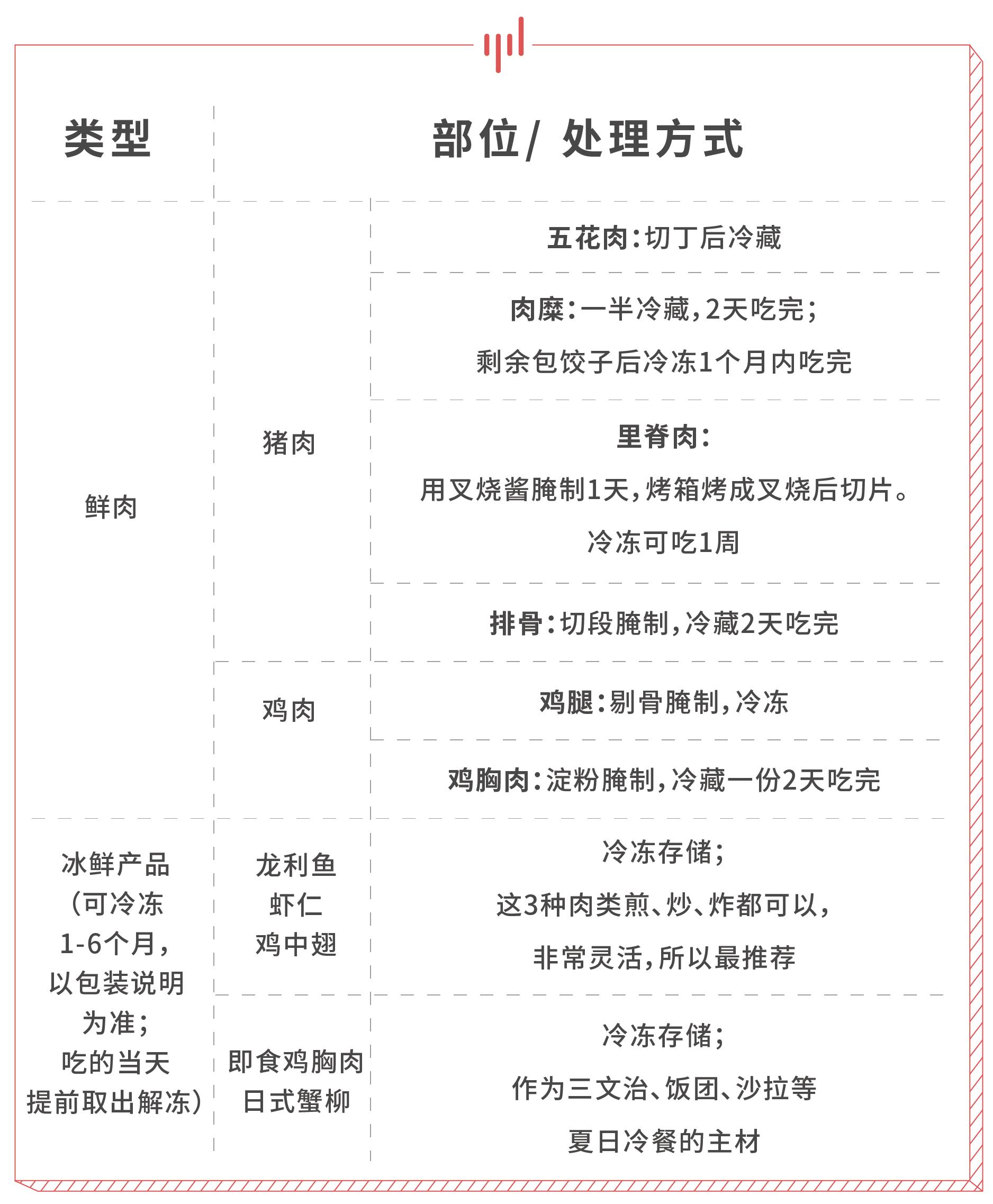
❷ 肉类
肉类比蔬菜更耐放:冷藏 2 天,而冷冻可长达 2-6 个月。不过依然建议每周按需采购,肉质更新鲜。
下图是我习惯购买的品类以及处理方式,供大家参考。

购买 Tips:
-
冰鲜产品,在天猫、京东生鲜都能买到,一二线城市一般当天送达;
-
在市场买肉,可以要求店家帮忙切段或绞碎,回家就不用自己处理了。
❸ 水果、罐头类
挑选水果,我会优先考虑能常温放置、既能生吃又能入菜的。
例如:香蕉、牛油果、苹果、雪梨、圣女果——因为吃的时候很方便;也能做成苹果雪梨汤、烤牛油果等菜式,香蕉和圣女果还能用在三文治、沙拉里。

罐头是不错的应急食品,每当出差回来,来不及准备食材,用它们随意组合,就能做出一顿好菜来(菜单在下面会举例)。毕竟不是主力食材,偶尔应急吃一下,不影响健康。

菜单设计:10顿饭的搭配推荐
食材买好了,最关键的就是怎么计划菜单。我的思路是这样的:
-
白饭我会一次煮 2 顿:当晚和次日中午的分量。白饭晾温后分装进保鲜盒里冷藏,次日微波炉加热即可;也可以加醋做寿司或炒饭。
-
午餐在早上起床做,所以选择最快手的菜式;要熬煮、汤汁多不好外带的菜式留到晚饭。
-
前 2 天蔬菜最新鲜,优先做沙拉、凉拌、水煮这种考验鲜度的吃法。后期新鲜食材吃完,就以根茎类、豆类为主,最后到冷冻蔬菜、饺子等。
下面是我每周 10 顿的一人份菜单,以及餐前准备。因为材料提前备好了,多数都能直接下锅炒,很快捷。

做饭 Tips:不少新手也许觉得,上面的菜单做起来很耗时,所以最后补充几个老司机心得给大家:
❶ 一次炒熟 3 种菜
一人食的分量少,分开炒吧,每次洗锅很麻烦;混着炒吧,食材混合炒出来的味道又诡异。所以这款利器会帮你省心:
-
购买请戳:
-
淘宝
大格用来煎炒肉类,2 小格用来处理配菜,同时做好 3 种菜不是问题。不需要同时用上 3 格咋办?简单~不用的格子,往里倒水就可以了。洗一次锅,就能做好一顿饭,超级超级方便。
❷ 判断水煮蛋的成熟度
不少菜式都会有水煮蛋,太熟口感差,太生有些人不太能接受。这个煮蛋神器超级好玩的:
-
购买请戳:
-
淘宝
和鸡蛋一起放入水里煮,通过看小鸡肚子的变白程度,就可以知道几成熟。从溏心蛋-半熟蛋-全熟蛋,掌控起来很方便。大创的这款,材质是食品级树脂,比某宝上的杂牌产品质感更好。
❸ 15 分钟熬出一锅好粥
提前把大米洗干净,按每顿的分量冷冻。吃的时候,直接把冷冻好的大米放进沸水里,熬煮 15 分钟,亲测和煮一小时的老火粥口感一样。
这是因为冷冻后大米表面出现蜂窝状的小孔,吸水力增强,所以短时间内就可以煮出绵滑的糊状粥。

❹ 如何做出好吃的寿司饭?
我经常会提前一晚做好手卷、寿司等冷藏,作为次日的午餐。做寿司很多人都只知道液体醋,其实粉末醋更好用——不会把饭弄得太湿、分量更好把控,存贮也省地方。
感兴趣的可以在某宝上搜关键词,都有代购,下面这款是我比较推荐的。
-
购买请戳:抱歉,没有~
❺ 凉菜上班怎么带?
像沙拉、凉拌青瓜都需要冷藏保鲜,大夏天的怎么带?这个能保冷 7 小时的便当盒,带冷藏食品很方便:
-
购买请戳:
-
淘宝
提前冷藏 8 小时,拿出冰箱后,盒子依然能维持在 5℃长达 7 小时。所以上班要带寿司、沙拉、酸奶等凉食,完全 hold 住。餐盒使用的是不含双酚 A 的食品级 PP 材质,耐热 120 度,所以带热饭,放进微波炉也完全 OK。
如果你也是上班族,也来分享下你的“懒人”做饭技巧吧。
参考文献:
[1].《隔夜菜中亚硝酸盐含量测定方法的选择及含量分析》苏州大学 吕元楷
[2].《网传吃隔夜菜会致癌实验证明此说法无科学依据》黑龙江科技信息 2013,(34),302-304