关于PWM话题,很多电源工程师工作中会遇到不同的问题。其实找到问题的根源,才能对症下药。下面给大家分享几篇不错的文章,供大家学习~
分享:基于8098单片机的SPWM变频调速系统设计
目前,高性能的交流调速系统的研究和开发引起各国学者的高度重视,并得到越来越深入的研究。而所选用微处理器、功率器件及产生 PWM 波的方法是影响交流调整系统性能好坏的直接因素。本文介绍了一种以8098单片机为控制器、以智能功率模块IPM为开关器件的变频调速系统,此控制系统硬件电路的标准化程度高,制作成本低,且不受器件温度漂移的影响:其控制软件能够进行逻辑判断和复杂运算,可以实现不同于一般线性调节的最优化、自适应、非线性、智能化等控制规律,而且更改起来灵活方便。
正弦波脉宽调制(SPWM)技术
1SPWM控制技术原理
由于PWM变换器具有功率因数高、可同时实现变频变压及*制抵**谐波的特点,因此在交流传动及其他能量变换系统中得到广泛应用。最常用的PWM技术为正弦波脉宽调制技术,即SPWM控制技术。

SPWM控制技术原理如图1所示。以正弦波作为逆变器输出的期望波形,以频率比期望波高得多的三角波作为载波,并用频率和期望相同的正弦波作为调制波,当调制波与载波相交时,由它们的交点确定逆变器开关器件的通断时刻,从而获得在正弦调制波的半个周期内呈两边窄中间宽的一系列等幅不等宽的矩形波。按照波形面积相等的原则,每一个矩形波的面积与相应位置的正弦波面积相等,因而这个序列的矩形波与期望的正弦波等效。
采用SPWM控制技术的显著优点是:由于电动机的绕组具有电感性,因此,尽管电压是由一系列的脉冲构成的,但通入电动机的电流却十分逼近正弦波。
SPWM波的实现方法
SPWM 波可通过模拟电路、数字电路或专用集成芯片等硬件电路实现,也可用微型计算机通过软件生成。如何计算SPWM的开关点,是SPWM信号生成的一个难点,也是当前人们研究的一个热门课题。生成SPWM波的方法有多种,但其目标只有一个,尽量减少逆变器的输出谐波分量和计算机的工作量,使计算机能更好地完成实时控制任务。在模拟电子电路中,SPWM波的实现方法采用正弦波发生器、三角波发生器和比较器来实现;改成数字控制后,开始时只是把同样的方法数字化,称作“自然采样法”。自然采样法的运算比较复杂,在工程上更实用的是简化后的“规则采样法”。文中采用8098单片机通过“等面积法”实现SPWM波的生成。
SPWM变频调速系统组成
1系统总体组成框图
为了使变频调速系统获得较为理想的静、动态特性,同时,系统的组成又不至于太复杂,采用转差频率控制方式,如图2所示。

系统由主电路和控制电路组成。主电路智能功率模块IPM采用6只绝缘栅双极晶体管IGBTVT1~VT6构成。绝缘栅双极晶体管属于第二代自关断器件,它综合了MOSFET和GTR的优点,由它构成的功率变换器线路简单,控制方便,输出电压纹波小,是当前最有应用前景电力电子器件。驱动电路采用高速型EXB850驱动模块。控制电路用8098单片机实现SPWM波的生成,M/T高精度测速及闭环控制。
2、8098控制系统组成
8098单片机 具有丰富的硬件资源,除具备一般单片机具有的中断系统、定时计数器、串行及并行输入/输出接口外,还包含有高速输入/输出口HIS/HSO,软件定时器,片内数据转换A/D及D/A等;具有较强的软件处理能力及较高的运算处理速度,很适合作为高性能交流变频调速系统的SPWM生成与输出、调节器运算和数据处理用的核心器件使用。实现SPWM变频调速的8098控制系统的硬件电路如图3所示。

控制系统由8098单片机、地址锁存器74LS373、外部8KEPROM2764、用于扩展输入/输出接口芯片8279、键盘和显示器、地址译码器74LS138和SPWM波的反相及延时电路等组成。其中8098的最小系统完成SPWM的生成、M/T测速及闭环控制,并在最小系统的基础上利用 8279扩展了键盘/显示电路,完成命令/数字键的输入及有关数据的输出显示。
SPWM信号的产生
SPWM控制信号的作用是当一对桥臂上的某一管处于导通极性时,可使其按正弦规律通断,达到电动机电流接近正弦波的目的。
根据等面积法知道,所需U相的SPWM波第i个脉冲的脉宽时间:

由于U相的SPWM波的正负半周均由HS0.0得到,为了得到U相的负半波,把对应于ta1、ta2、ta3的命令(低或高电平)取反后输出。由 U、V、W三相相位关系可得出V相、W相的SPWM波第i个脉冲的脉宽时间tv2、tw2及间隙时间tv1、tv3、tw1、tw3。其具体实现方法是:可事先将余弦值作表存在程序储存器2764中,每当采样周期Tc时间到,计算θi并根据θi值查表得cosθi,将其与上一次Tc周期的θi-1进行运算即可求出三相脉冲的脉宽时间和间隙时间,对HSO.0、HSO.1、HSO.2分别写入两条命令并送入HSO的CAM中,CAM根据送入的时间值和命令自动定时控制HSO.0~HSO.2的输出,这样在逆变器的输出端得到相位互差120°的SPWM的脉冲序列。此脉冲序列经过基极驱动控制IPM的6个开关管的导通和关断。
软件框图设计
8098微机控制的SPWM变频调速系统的软件程序包括主程序和M/T测速、转差及频率运算、键盘显示等子程序。文中主要设计了主程序和SPWM波生成的中断服务程序框图,如图4所示,其他程序框图请读者查阅相关的参考书籍。

图4
实验结果
由8098单片机产生的SPWM波形可以通过实验由示波器测出。实验系统由交-直-交变频器主回路及8098微机控制系统、驱动电路、检测电路、键盘控制及显示电路和各种保护电路等控制电路组成,其中主回路中的功率模块IPM采用IGBT,输出电压600V,工作频率为20kHz。如图5为测得的实验波形。在电机输出频率为50Hz时,测得的U相电压波形如图(a)所示,在频率为100Hz和150Hz时测得的负载电流波形如图(b)、(c) 所示。由图5可见,通过对三相异步电动机进行实验,本系统可以很好地实现一定频率范围内的转速调节,其精度可达1r/min。调频率的过程中,负载电流谐波、电动机的转矩脉动和噪声均很少,系统工作较稳定……
原文链接:https://www.dianyuan.com/article/23035.html
一种简单的逆变器电路图及PWM逆变器工作原理
随着科技的快速发展,逆变器已经越来越多的出现在人们的生活中。目前,逆变器的已经在很多领域应用到,比如电脑、电视、洗衣机、空调、家庭影院、电动砂轮、电动工具、缝纫机、录像机、按摩器、风扇、照明等等。逆变器是一种能够进行电能转换的器件,当输入的是直流电是,输出就会变成交流电,而且一般是为220v50HZ正弦或方波。它与应急电源的工作原理是相反的,逆变器一般由控制逻辑、滤波电路和逆变桥组成。本文将首先介绍二极管在逆变器中的应用,然后结合一种简单的逆变器电路图,具体分析 PWM逆变器 的工作原理。
二极管在逆变器中的应用
在家电应用中,最主要的就是高效率和节能,三相无刷直流电机正是因为具有效率高、尺寸小的优点,被广泛的应用在家电设备及其他很多应用中。除此之外,由于还将机械换向装置替换成电子换向器,三相无刷电机进而被认为可靠性比原来更高了。

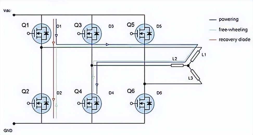
标准的三相功率级(power stage)被用来驱动一个三相无刷直流电机,如图1所示。功率级产生一个电场,为了使电机很好地工作,这个电场必须保持与转子磁场之间的角度接近 90°。六步序列控制产生6个定子磁场向量,这些向量必须在一个指定的转子位置下改变。霍尔效应传感器扫描转子的位置。为了向转子提供6个步进电流,功率级利用6个可以按不同的特定序列切换的功率MOSFET。下面解释一个常用的切换模式,可提供6个步进电流。
MOSFET Q1、Q3和Q5高频(HF)切换,Q2、Q4和Q6低频(LF)切换。当一个低频MOSFET处于开状态,而且一个高频MOSFET 处于切换状态时,就会产生一个功率级。
步骤1) 功率级同时给两个相位供电,而对第三个相位未供电。假设供电相位为L1、L2,L3未供电。在这种情况下,MOSFET Q1和Q2处于导通状态,电流流经Q1、L1、L2和Q4。
步骤2) MOSFET Q1关断。因为电感不能突然中断电流,它会产生额外电压,直到体二极管D2被直接偏置,并允许续流电流流过。续流电流的路径为D2、L1、L2和Q4。
步骤3) Q1打开,体二极管D2突然反偏置。Q1上总的电流为供电电流与二极管D2上的恢复电流之和。
显示出其中的体-漏二极管。电流流入到体-漏二极管D2(见图1),该二极管被正向偏置,少数载流子注入到二极管的区和P区。
当MOSFET Q1导通时,二极管D2被反向偏置, N区的少数载流子进入P+体区,反之亦然。这种快速转移导致大量的电流流经二极管,从N-epi到P+区,即从漏极到源极。电感L1对于流经Q2和Q1的尖峰电流表现出高阻抗。Q1表现出额外的电流尖峰,增加了在导通期间的开关损耗。
为改善在这些特殊应用中体二极管的性能,研发人员开发出具有快速体二极管恢复特性MOSFET。当二极管导通后被反向偏置,反向恢复峰值电流Irrm较小。
结合一种简单的逆变器电路图分析PWM逆变器电路的工作原理

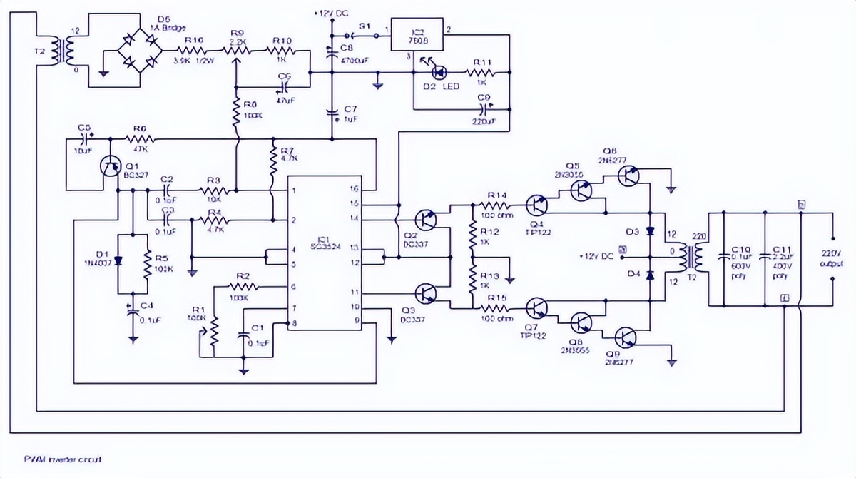
电阻R2和电容C1套集成电路内部振荡器的频率。预设R1可用于振荡器的频率进行微调。14脚和11脚IC内部驱动晶体管的发射极终端。的驱动晶体管(引脚13和12)的集电极终端连接在一起,并连接到8 V轨(7808输出)。可在IC的引脚14和15两个180度,淘汰50赫兹脉冲列车。
这些信号驱动器在随后的晶体管阶段。当14脚的信号为高电平,晶体管Q2接通,就这反过来又使晶体管Q4,Q5,Q6点从目前的+12 V电源(电池)连接流一个通过的上半部分(与标签的标记)变压器(T1)中,小学通过晶体管Q4,Q5和Q6汇到地面。
因此诱导变压器二次电压(由于电磁感应),这个电压220V输出波形的上半周期。在此期间,11脚低,其成功的阶段将处于非活动状态。当IC引脚 11云高的第三季度结果Q7的获取和交换,Q8和Q9将被打开。从+12 V电源通过变压器的初级下半部和汇到地面通过晶体管的Q7,Q8,Q9,以及由此产生的电压,在T2次级诱导有助于的下半部周期(标签上标明)电流流 220V输出波形。
逆变电路的输出电压调节部分的工作原理
逆变器输出(T2的输出)挖掘点的标记为B,C,并提供给变压器T2的主。在变压器T2的下降这个高电压的步骤,桥梁D5整流它和这个电压(将逆变器的输出电压成正比)是提供的PIN1通过奥迪R8,R9,R16和(该IC的内部错误放大器的反相输入)这个电压与内部参考电压比较。
此误差电压成正比的输出电压所需的值和IC调节占空比的驱动信号(引脚14和12)为了使输出电压为所需的值的变化。R9的预设,可用于调节逆变器输出电压,因为它直接控制变频器的输出电压误差放大器部分的反馈量……
原文链接:https://www.dianyuan.com/article/22905.html
用AVR单片机做逆变器产生SPWM波形存在的问题
在用AVR的 单片机 做逆变器,步骤如下:
1.第一步,用相位修正模式PWM产生SPWM波形,载频为15.586K,写出程序,做调试的PCB。
2.第二步,用低电压进行开环调试,实测得出正弦波。
3.第三步,实现闭环控制,各种保护功能。
实测时空载波形像矩形波,改变调制度影响不大,轻微(20W)带载后波形变化很大,存在严重失真。测试主电压为24vdc,MOS管驱动TLP250,外接3路隔离驱动电源,电压均为12V。

是在空载时调制度高了些,每次更改的调制度值并没有被更新。这样,理论上行的通,谐波少些;成本低,外围电路简单;计算方便,便于查表。

实际中都是PC机算出的值, 单片机 在运行中不进行运算,只是对逻辑和时序进行处理,假如执行运算程序,8位的单片机根本来不及;实测执行运算时,载频变小,原因分析:虽然采用中断处理输入PWM值。但由于在进行乘法或除法计算时暂用的寄存器多,响应中断前,存储这些寄存器需要一定的时间,所以造成载频实际变小很多。
用C语言的话,计算的话比如系数为1.01(每次调整变量为1%),那就是乘以101然后再除以100,对C语言不是问题,但连续累积的话计算量就比较大;比如连续调整3次都是电压不够。那对于单次的值就是101*101*101/1000000的计算量,这样不会丢数据(因为取整)……
原文链接:https://www.dianyuan.com/article/22774.html
无需发生器、时钟或微型控制器实现PWM LED调光
LED 调光能以两种方式进行:模拟调光和脉冲宽度调制 (PWM) 调光 。模拟调光简单地调节 LED 串的 DC 电流,以改变 LED 的光输出,而 PWM 调光则改变 LED 串中恒定电流的占空比,以有效改变 LED 串中的平均电流,以此实现调光。尽管模拟调光的简单性富有吸引力,但是这种方式对很多应用不合适,因为模拟调光仅在 10:1 的亮度调节时,就损失超过 25% 的准确度,而且这种调光方式使 LED 产生色彩失真。相比之下,PWM 调光可以在准确度没有任何显著损失的情况下,产生 3000:1 以及更高的调光比 (在 100Hz 时),而且 LED 色彩没有改变。
LT3761 通过自己产生的 PWM 信号,可同时提供模拟调光的简单性和 PWM 调光的准确度。通过在 LT3761 的调光输入端调节一个简单的 DC 信号,就可以实现很高的调光比,无需为产生 PWM 信号而增加微控制器、振荡器或信号发生器。LT3761 的内部 PWM 信号可以产生 25:1 的调光,而使用外部 PWM 信号时,该器件可提供高达 3000:1 的调光。
大功率 LED 驱动器
LT3761 是一款大功率 LED 驱动器,类似于 LT3755-2 和 LT3756-2 系列。LT3761 的输入电压范围为 4.5V 至 60V,输出电压范围为 0V 至 80V,是一种单开关 控制器 IC,可配置为升压、SEPIC、降压-升压模式或降压模式 LED 驱动器。该器件提供 100kHz 至 1MHz 的开关频率范围、LED 开路保护、和额外的内部逻辑电路以提供短路保护,可作为具备电流限制的恒定电压稳压器工作,或者作为恒定电流 SLA 电池或超级电容器充电器使用。
图 1 显示了一个效率为 94% 的高效率 60V、1A (60W) 350kHz 汽车前灯应用,该应用具备 PWM 调光功能。LT3761 采用与 LT3755/LT3756 系列相同的高性能 PWM 调光电路,但是增加了内部产生 PWM 调光信号的功能,而且没有增加引脚。

图 1:用于汽车前灯、具备 25:1 的内部 PWM 调光、效率为 94% 的升压模式 LED 驱动器
内部 PWM 调光信号发生器
与其他大功率 LED 驱动器不同,LT3761 可自己产生 PWM 调光信号,以进行调光比高达 25:1 的调光。这使该器件能产生准确的 PWM 调光,而无需用外部组件产生 PWM 信号。LT3761 仅需要一个外部 DC 电压,就能在指定频率上实现高性能 PWM 调光,这非常像模拟调光控制。该器件还能接收 PWM 输入信号,以运用标准模式的信号驱动 LED 串。
内部 PWM 调光信号发生器提供可编程频率和占空比。 PWM OUT 端的方波信号频率由 PWM 引脚与 GND 之间的电容器 CPWM、按照方程式 fPWM = 14kHz • nF/CPWM 设定。PWMOUT 端信号的占空比由进入 DIM/SS 引脚的 µA 级电流设定,如图 3 所示。内部产生的 PWM 引脚的上拉和下拉电流用来在高低门限之间为其电容器充电和放电,以产生占空比信号。这些 PWM 引脚的电流信号足够小,以便能非常容易地由来自微控制器的数字信号过驱动,进而实现非常高的调光性能。运用内部信号发生器时,如果用 DIM/SS 引脚调节调光比,那么实际的最小占空比大约为 4%。以 100% 占空比工作时,PWM 引脚可以连接到 INTVCC。

图 2:在图 1 所示应用中,内部产生的 PWM 信号和 LED 电流

图 3:在 DIM/SS 引脚设定占空比时,采用 µA 级信号。这个引脚还可用于外部 PWM 信号,以实现非常高的调光比
……
原文链接:https://www.dianyuan.com/article/22732.html
工程师向用单片机做SPWM芯片的朋友说几句话
现在有很多公司推出了正弦波 SPWM 的专用芯片,但我猜其内涵应该是一种单片机芯片。使用单片机来做SPWM源,其优点是毋用置疑的,因其电路简单、性能优良、方案灵活而越来越受到开发工程师的欢迎。有时,只要升级软件就可以升级产品的功能和性能,所以说,用 单片机 做SPWM源肯定是一种方向。
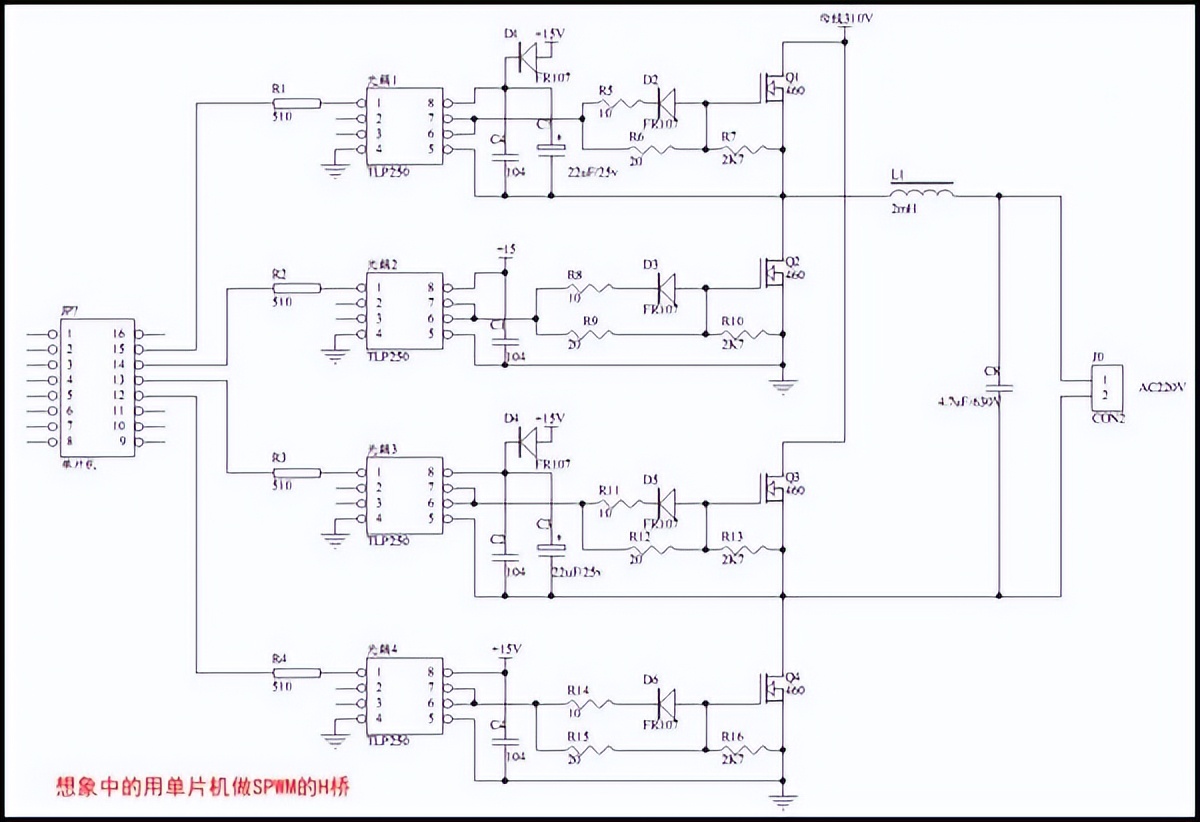
要说的是:现在的用单片机做的SPWM芯片,脉冲输出口一般只用二个口,分别输出二路极性相反的SPWM脉冲波,以单极性调制方式为例,送到H桥4个管子栅极的波形要求是如下图所示的。而要得到这四路波形,还要在芯片和H桥之间加入很复杂的时序电路和死区时间生成电路。单说这个时序电路,因其逻辑关系错综复杂,对于一般人看来,无所适从,除非是设计者本人,其他人是很难弄清楚其中的工作原理和时序关系的。
所以,开发者能不能把这四路波形在 芯片 内部就解决掉,也就是用软件或硬件的方式,用单片机的4个IO口,直接输出如图所示的调制波形,应该是做得到的,如果单片机的IO口输出电流在10MA以上,则可以直接接光藕了。把死区时间也在软件中做好,就可以不用这复杂的时序电路和死区生成电路了,这样的H桥,真的是太简单了,真希望有编程能力的朋友能做出这样的程序来。
下图是单极性调制的SPWM在H桥4个管子上的驱动波形。

下图是想象中的用单片机做SPWM的H桥电路 。

……
原文链接:https://www.dianyuan.com/article/22669.html
解析三电平光伏并网逆变器共模电压SVPWM抑制
引言
目前,多电平变流器以其突出的优点在高压大功率变流器中得到了日益广泛的应用,它不仅能减少输出波形的谐波,也易于进行模块化设计。二极管中点箝位式(NPC) 三电平 拓扑结构即是高压大功率变频器的主流拓扑结构之一。然而在三电平变流器的应用中,也出现了一些问题,特别是 共模电压 问题。目前,变频器共模电压的抑制方法主要有两种:一是外加无源滤波器等或有源滤波器,这类方法会导致体积和成本显著增加,且不易应用于高压大容量场合;二是通过控制策略从源头减小共模电压。一种SPWM消除共模电压的调制方法是通过异相调制来消除开关共模电压,但是存在直流电压利用率低、线性调制区过小的问题。
针对 SPWM 调制的电压利用率低、不利于运用于各种调制比工况下的缺点,本文从三电平逆变器共模电压形成机理出发,提出了一种基于优化电压空间矢量(SVPWM)方法,可有效抑制三电平逆变器输出共模电压。并通过Matlab/Simulink软件对该方法进行了仿真验证,结果表明效果良好。
光伏三电平逆变器及其共模电压
本文研究的三电平光伏逆变器系统如图1所示。其输入为光伏阵列的直流电压,逆变器主拓扑为NPC三电平结构。设直流母线电压的幅值为Vdc , 用开关状态字 “1”、“0”和“-1”分别表示逆变器每相输出为+Vdc/2、0和-Vdc/2的三种状态,则三相三电平逆变器总共有27种不同的开关状态。根据幅值和相位可以画出三电平逆变器的电压空间矢量图,具体如图2所示。

表1 输出控制字与共模电压的关系
对于三电平 逆变器 而言, 必须保证输出电压的基波分量幅值与输出频率成一定的正比关系变化,其共模电压的计算与它们的触发方式有关。设Ua、Ub、Uc分别为逆变器的三相相电压。根据三相三线制的对称性原理,推得三相输出电压波形的共模电压为……
原文链接:https://www.dianyuan.com/article/22646.html
一款基于8098单片机的SPWM变频调速系统设计
目前,高性能的交流调速系统的研究和开发引起各国学者的高度重视,并得到越来越深入的研究。而所选用微处理器、功率器件及产生PWM波的方法是影响交流调整系统性能好坏的直接因素。本文研究了一种以 8098 单片机为控制器、以智能功率模块IPM为开关器件的变频调速系统,此控制系统硬件电路的标准化程度高,制作成本低,且不受器件温度漂移的影响:其控制软件能够进行逻辑判断和复杂运算,可以实现不同于一般线性调节的最优化、自适应、非线性、智能化等控制规律,而且更改起来灵活方便。
正弦波脉宽调制(SPWM)技术
1、SPWM控制技术原理
由于PWM变换器具有功率因数高、可同时实现变频变压及*制抵**谐波的特点,因此在交流传动及其他能量变换系统中得到广泛应用。最常用的PWM技术为正弦波脉宽调制技术,即SPWM控制技术。

SPWM控制技术原理如图1所示。以正弦波作为逆变器输出的期望波形,以频率比期望波高得多的三角波作为载波,并用频率和期望相同的正弦波作为调制波,当调制波与载波相交时,由它们的交点确定逆变器开关器件的通断时刻,从而获得在正弦调制波的半个周期内呈两边窄中间宽的一系列等幅不等宽的矩形波。按照波形面积相等的原则,每一个矩形波的面积与相应位置的正弦波面积相等,因而这个序列的矩形波与期望的正弦波等效。
采用SPWM控制技术的显著优点是:由于电动机的绕组具有电感性,因此,尽管电压是由一系列的脉冲构成的,但通入电动机的电流却十分逼近正弦波。
2、SPWM波的实现方法
SPWM波可通过模拟电路、数字电路或专用集成芯片等硬件电路实现,也可用微型计算机通过软件生成。如何计算SPWM的开关点,是SPWM信号生成的一个难点,也是当前人们研究的一个热门课题。生成SPWM波的方法有多种,但其目标只有一个,尽量减少逆变器的输出谐波分量和计算机的工作量,使计算机能更好地完成实时控制任务。在模拟电子电路中,SPWM波的实现方法采用正弦波发生器、三角波发生器和比较器来实现;改成数字控制后,开始时只是把同样的方法数字化,称作“自然采样法”。自然采样法的运算比较复杂,在工程上更实用的是简化后的“规则采样法”。文中采用8098单片机通过“等面积法”实现SPWM波的生成。
SPWM变频调速系统组成
1、系统总体组成框图
为了使变频调速系统获得较为理想的静、动态特性,同时,系统的组成又不至于太复杂,采用转差频率控制方式,如图2所示……
原文链接:https://www.dianyuan.com/article/22576.html
意犹未尽,查看更多精彩文章→→https://www.dianyuan.com/eestar/
更多精彩内容→→
全面剖析PWM技术要点,让你一口气看懂
反激就是这么回事,你入门了吗?
反激→就是这样的过程,搞不懂的快来GET
读懂这八篇文章,想不懂PWM都难
PWM不过如此,你还在为PWM发愁?