【一份超级全面的财务部门管理手册,各岗位职责,结构框架清晰明了!】
对于企业和公司来说,财务部都是最核心且很重要的部门,每个公司的财务管理水平也正反映了管理者的理念,公司的内控制度是否完善、工作流程是否合理等等都都关乎着公司的发展前程!
今天就给大家分享的是一份超级全面的财务部门管理手册,各岗位职责,结构框架清晰明了!希望能够在工作中帮助到大家!

【文末可以获取电子版】
一、组织架构图

二、部门职能

三、岗位职责
(一) 财务经理

(二)会计主管

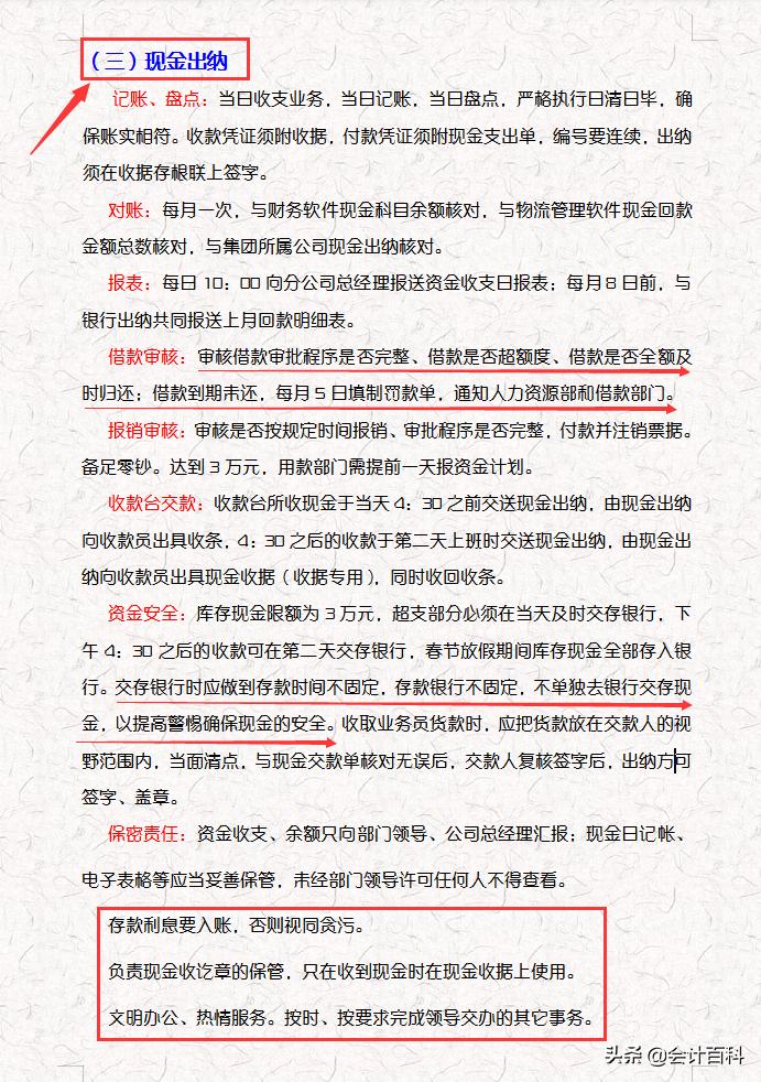
(三)现金出纳

(四)银行出纳

(五)采购会计

(六)销售会计
(七)费用核销会计..........
四、各项管理制度
五、各岗位工作流程图.............
资料内容很多,展示不完,想要学习参考的朋友,可以来找我获取学习资料,无偿分享!
可以通过下面的方式获取资料哦!
