离婚方式分为协议离婚和诉讼离婚,下面分别介绍协议离婚及诉讼离婚流程和所需证件。
No.1
协议离婚程序和所需证件
1、什么情况适用协议离婚?
☑双方对离婚达成共识,且对子女抚养权、财产分割债务承担等事项达成一致意见。
2、办理地点?
☑在其中一方户籍所在地的民政局办理。
3、办理流程?
☑第一次去民政局申请离婚→渡过30天离婚冷静期→在第31天~60天内,第二次去民政局领离婚证
4、所需证件?
☑身份证(双方)、户口本(双方)、结婚证(双方)、2张2寸单人证件照(双方)、离婚协议书(一式三份)
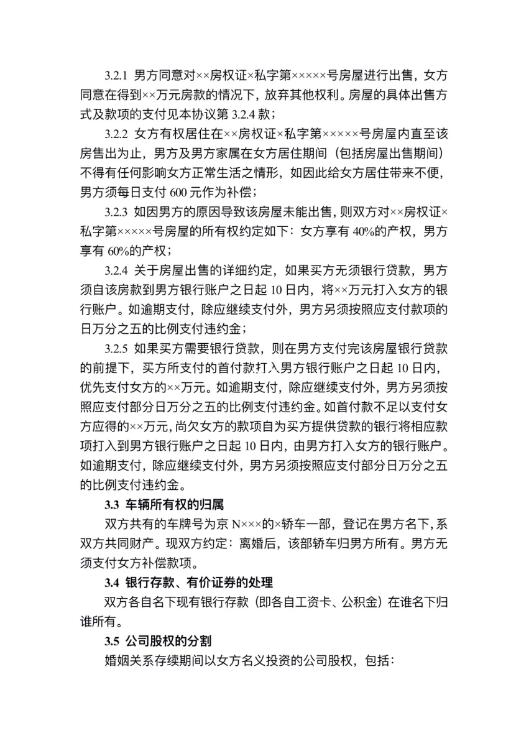
离婚协议书模板
(有需要的可以关注公众号留言免费发送电子版)




5、协议离婚费用?
☑9元工本费+40元存档费(具体以各地民政局为准)
No.2
诉讼离婚流程和所需证件
1、什么情况适用诉讼离婚?
☑双方对离婚无法达成共识、对子女抚养权财产分割债务承担等事项达不成一致意见,不想等30天离婚冷静期。
2、办理地点
☑法院(被告住所地或经常居住地基层法院)
注:此项内容涉及法院管辖权的问题,不同人的情况不同,起诉的法院也不同,建议起诉前可以咨询一下律师,避免跑冤枉路。( 点击下方链接进入诉呗法律咨询小程序,免费咨询在线律师 )
(此处已添加小程序,请到*今条头日**客户端查看)
3、所需材料/证件
☑民事起诉状、结婚证、身份证、孩子出生证、财产状况材料(如房产证、车辆行驶证等)、夫妻感情破裂的证据(如证明对方存在家暴、赌博、出轨等材料)
离婚起诉状模板
( ↑需要起诉状电子版的,可关注公众号免费获取 )

4、诉讼离婚办理流程
☑准备好所需材料及证件→去法院起诉→法院组织调解→调解成功→成功离婚
☑准备好所需材料及证件→去法院起诉→法院组织调解→调解不成功→开庭审理→判决离婚/判决不离婚
5、诉讼离婚费用
☑不涉及财产分割的,收取50~300元诉讼费;涉及财产分割的详见法院收费标准
(此处已添加小程序,请到*今条头日**客户端查看)
以上就是2023最新离婚流程和所需证件的详细介绍,如果你对此还有疑问或者还有其他法律问题需要咨询,可以点击上方链接进入诉呗法律咨询小程序,免费咨询在线律师。