最近公司有点浮躁,因为前两天我们老板用年薪50万从其他公司挖来了一位26岁的美业总裁,年纪轻轻的有啥本事竟然收入这么高?这就让我们很纳闷和不服气。
没想到,这位年轻的美业总监加班整理了一套完美的美业各岗位工作手册+职责,我们看完后心生佩服,真厉害!
下面,就来和大家分享,大家可以借鉴一下~
(文末有完整版哦)
目录
一、店长工作职责及要求
二、美容顾问工作职责及要求
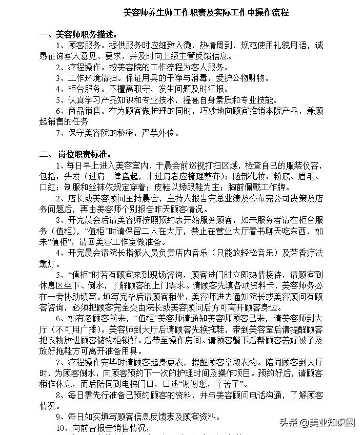
三、美容师工作职责及要求
四、美容院会计工作职责及要求








五、美容部技术主管的岗位职责及工作流程
六、营销总监岗位职责及工作流程
七、大区经理岗位职责及工作流程
……
篇幅有限,无法一一展示

