01实验背景
在 STC单片机功率控制*载下**板[1] 中提到使用LT1910驱动功率MOS作为STC WiFi功率*载下**转接板控制电源器。替代原来设计的MAX202(MAX3232)的方案。
LT1910[2] 是由LINEAR TECHNOLOGY出品的用于驱动高端(电源端)N-MOS功率管芯片。内部集成有电荷泵,无需外部器件便可以驱动N-MOS管的导通。
LT1910还可以对MOS漏极上串联的电流采样电阻进行检测。如果MOS漏极电流过流,则自动关闭MOS驱动,关闭的时间由外部电容设定。

LT1910可以被用于汽车、航空、工业等各种恶劣环境场合,在供电电压从-15V ~ +60V 都不会损毁LT1910。
02 LT1910基本应用
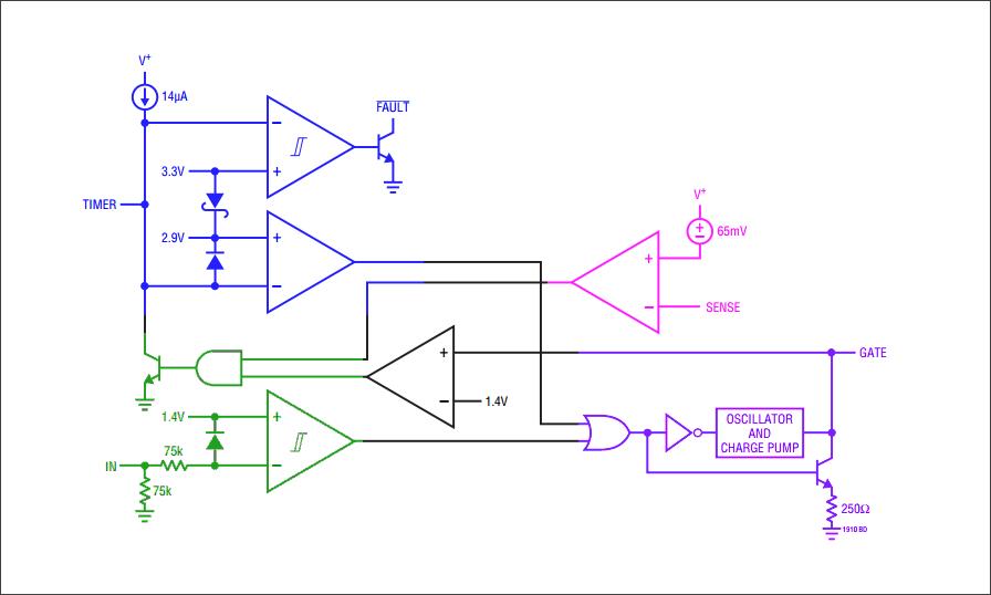
1.外部引脚和内部功能框图


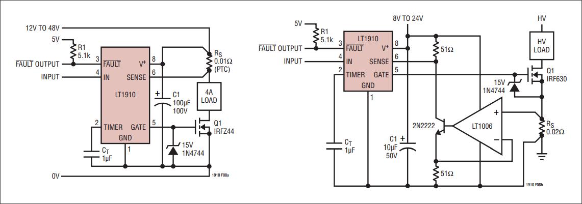
2.基本应用电路


▲ 低端MOS管控制模式
03实验电路
1.建立AD元器件
在SCH.LIB中的器件:LT1910,封装SOP-8。

▲ 基本工作电路以及封装管脚定义
2.实验电路模块
(1) 原理图设计

(2) 快速实验电路板制作

表格3.1 端口功能定义
PIN1 PIN2 PIN3 PIN4 PIN5 PIN6 +5V GND IO FAULT GATE SENSE
04测试MOS管
1.实验电路
测试MOS管 型号: CSD19535[3] :超低Qg,Qgd。


2.面包板上的电路

▲ 设置在电路板上的实验电路
3.工作静态电压
(1) 工作电压5V
VCC GND IO FAULT GATE SENSE 4.990700 0.000315 0.000289 0.007926 0.045768 4.990900
VCC GND IO FAULT GATE SENSE 4.987800 0.000454 4.988100 1.218000 3.917100 4.985400
(2) 工作电压12V
VCC GND IO FAULT GATE SENSE 11.989000 0.000440 0.000365 0.006063 0.037942 11.991000
VCC GND IO FAULT GATE SENSE 11.916000 0.077651 11.913000 1.400900 19.738001 11.916000
(3) 工作电压与栅极电压
设置LT1910不同的工作电压,将IO设置与VCC一样。GATE输出电压与工作电压之间的关系如下图所示。

▲ 工作电压与栅极电压
从中可以看到:
- LT1910只有在工作电压大于5.4V 之后,内后的栅极升压电路才开始工作。
- 在3V ~ 5.4V之间输出的电压与工作电压同步增加。
下面是工作电压从0 ~ 24V。输出的Vgate的电压。对比于数据手册给出的特性表格,之间是相互符合的。

▲ 工作电压与Vgate

▲ 工作电压与输出Vgate

4.测试LT1910动态特性

▲ 测试LT1910的输入和输出波形
输入信号与输出之间大约有400us的延迟。

▲ 输入与输出之间的延迟
※ 结论
通过实验数据,可以得到:
- LT1910工作电压需要大于5.4V,尽量大于6V;
- 对于LT1910工作电压大于16.1V之后,驱动MOS的栅极电压饱和在12V左右。
参考资料
[1] STC单片机功率控制*载下**板: https://zhuoqing.blog.csdn.net/article/details/108409827
[2] LT1910: https://www.analog.com/media/en/technical-documentation/data-sheets/1910fc.pdf
[3] CSD19535: https://www.ti.com/lit/ds/symlink/csd19535kcs.pdf