拍短视频赚钱一个月能挣多少 (普通人也可以拍短视频赚钱)

每天拍一个短视频真的能挣钱,每天拍短视频赚钱

Photo by Lilly Rum on Unsplash

1.

内容创业中,生产内容的格式有三种:

图文

音频

视频

目前,短视频的收益是相对最高的。而且,平台对于短视频的补贴也一直很给力,甚至是越来越给力。

图文和短视频有区别吗?很多人都认为区别大了。其实不然。

从制作手法上来说,短视频一点也不难,只不过是图文的有形有声的表达而已。

别小瞧这个,比图文有声有色,导致短视频目前的收益要比图文高很多。

每天拍一个短视频真的能挣钱,每天拍短视频赚钱

如果你做同样的内容,只需要用技巧将图文用短视频的方式更形象的展现出来,你就可以赚更多的钱。

开通原创后,短视频每万次的*放播**量,收益为10-20元。这要比在头条写图文赚得多的多。

因此,time之前就讲过,一开始通过写图文,是为了将内容生产的技能学扎实,练熟练,然后可以分一些精力做垂直细分的原创短视频(注意,是原创短视频,time从来没有鼓励过做搬运和抄袭)。

这样既将内容生产技术夯实,让自己的内容创业事业走的更稳更远,又能够抓住目前短视频收益高的机遇,赚到更多的钱。

两个都不耽误。

2.

创作图文(即写作)的优势往往集中在:创作图文是内容创业的根基所在。

你学会创作图文,你既能够通过图文来赚钱,也能够将其转化成音频,视频来赚钱。你既能够在这个平台赚钱,也能够在别的平台赚钱。

这就是一份内容,同时赚多份钱。一个技能,同时赚多种钱。

正是这一点成就了图文多变的盈利线路。

你可以赚平台收益,粉丝变现,还能够签约,出书等等,一大堆。

time前几天一直介绍的简书付费就是通过图文来赚钱的方法之一。

每天拍一个短视频真的能挣钱,每天拍短视频赚钱

time在5月初写了一篇简书付费文章,昨天6月4日,简书给我发了“工资”,收入一共是两千多块钱。这只是我在简书这个平台当中发了一篇付费文章的收益(这不算很多用户通过苹果手机付费的收入,苹果手机付费的收入会在几个月后到账。)。

昨天提现,今天就到账了。速度非常快,体验相当好。喜欢写文章的小伙伴推荐大家重视起简书这个平台。

千万不要将其和搬运抄袭文章来相提并论。

首先,你真正做原创,赚钱最踏实。不会封号,不会被举报,不用躲躲藏藏,投机取巧。赚钱最长久。

你用心做高质量内容,读者是可以体会到的,愿意付费,平台也愿意扶持你。

其次,你做原创,是实实在在提升你自己的能力,你日后盈利的线路会特别多。这完全不是抄袭搬运所能比的。

几个月前,有个小伙伴问time,他说自己在做原创,但是受到了朋友的嘲笑,因为朋友做抄袭可以赚钱,自己做原创却不可以。

time告诉这个小伙伴,坚持做原创,未来会给你最好的答案!

每天拍一个短视频真的能挣钱,每天拍短视频赚钱

前几天,这个小伙伴告诉我,他换了新的工作,收入比之前高多了,就是因为这家公司看上了他的原创能力,他现在待遇很好,之前写的作品也开始为自己赚钱了。而原来做抄袭的朋友,账号被封了,现在又一切从零开始了。

因此,大家一定要对图文创作给予极高的重视,这是你靠内容生产手艺赚钱的根基所在!

图文创作的手艺需要进行系统的学习,慢慢的提升,在提升的过程中,也不用眼巴巴的羡慕别人,自己却赚不到钱。

因为你可以一边学图文创作的手艺,一边学习做原创短视频来赚钱。

3.

目前,平台对短视频的补贴力度还是很大的。

想必大家都知道了腾讯重新开始提拔旗下的微视,并且予以30亿元的超强补贴。

这对于我们内容创作者来说,重要的其实不是那点钱,而是此举带来的讯息:

●内容创业是时代的大趋势,各个平台都在砸钱犒赏内容创作者,内容创作在现在,未来都将是一门受重视,能赚钱的手艺活!

●和图文和音频相比,短视频的展示更为生动,“短”又迎合了碎片化阅读的习惯,是内容生产的一个风口。

这也是为什么time强烈建议大家一边好好做图文,一边学创作原创短视频的原因。

目前,短视频的平台有哪些呢?可以看time制作的这一张图:

每天拍一个短视频真的能挣钱,每天拍短视频赚钱

time制作

要想做短视频,长期的赚钱,一是做原创,二就是做好个人内容品牌的定位,不要让自己的视频过于“娱乐无脑化”。

大家可以去看看目前的短视频,大部分都是过于娱乐化的。

过于娱乐化的短视频,虽然*放播**量高,但是也很好模仿和被替代。其次,很难建立个人品牌,粉丝又不精准,内容品牌的含金量低,通常表现为广告报价低,短视频每万次*放播**的收益低,产品转化低等等。

time今天就说说我比较看好的平台。

●西瓜视频

做干货或是知识短视频的,强烈建议入驻西瓜短视频。用户量大,收益高,而且开通商品功能后可以正大光明的插入商品销售,一份内容既能够赚平台收益,又能够销售产品赚钱!

西瓜视频的短视频时间可以更长一些,这样很适合做干货或是知识短视频,能够更有利于建立个人品牌,为日后多元化赚钱奠定基础。

●抖音

抖音的用户量很大,里面的网红营销能力还是不错的。抖音只能上传15s的短视频,这就导致玩法和西瓜视频有所不同。

抖音也有类似于西瓜视频的商品功能,也能够插入淘宝商品进行销售,但是,门槛比较高。不适合新手和小V玩。

玩抖音的盈利方法,要么是养号,然后接广告来赚钱;要么就是发布视频后引流到微信等其他平台变现。当然,卖家也能够和大V合作进行产品销售,都可以。

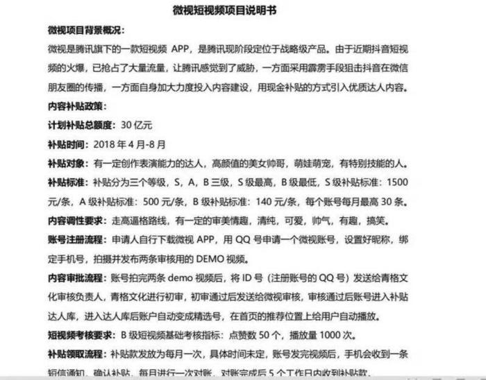
●微视

微视的优势在于补贴力度很大,30亿元。微视其实做短视频特别早,2013年就开始做了,但是并没有大火,所以就放下了。如今腾讯“复宠”微视,狠砸30亿元补贴,足以可以看出腾讯对于短视频的重视。

每天拍一个短视频真的能挣钱,每天拍短视频赚钱

网传腾讯微视补贴计划

现在有一些账号打着微视补贴的名义四处发广告,一定要小心甄别,不要上当受骗。

在我看来,微视虽然还在发展阶段,但还是有机会的。一方面是补贴,另一方面腾讯系产品流量太大了,微视必然会和腾讯旗下的很多“兄弟姐妹”产品打通,这样流量不用愁。

如果你颜值不错,如果你有不错的技能,如绘画,手工,舞蹈等等,还是很适合做微视的,前提是融入技巧,找到创意定位。

绝对适合,可以去申请达人,拿补贴。

●大鱼号

大鱼号也有短视频,它的优势在于:

一是背靠阿里巴巴,不差钱。

二是内容在UC,优酷,土豆多渠道分发,不差流量。

如果想要更快出头的,日后赚更多,更抗风险的话,我依旧建议做干货或是知识短视频。

●独客

目前独客还未推出。网传是淘宝针对短视频推出的一款app。

time在很早之前曾经说过,做短视频,如果你暂且还没有多少知识技能的话,可以先做评测系列,比如购物开箱评测。

独客APP就是主打“产品展示和开箱体验”的生活消费短视频,正在招募的有9.9包邮开箱,淘宝神器、什么值得买等11种模式,并要求“生活消费相关、有趣、接地气的短视频”。

这些方向,其实time之前很早就说过了。有听time话的小伙伴,早就去做了。

这也是为什么time建议大家好好关注独客app,因为在这个app中,你可以光明正大的展示产品,既能吸引精准的粉丝,又不用愁产品变现。

4.

time之前说过,做内容创业就是靠作品和本事说话!

你作品好,你生产内容的技能高,平台都抢着要你。

因为这个时代,靠内容可以直接吸引用户关注,用户在哪里,钱就在哪里。

这也是为什么平台都在争抢内容创作者的原因所在。

有内容创作者在的地方,就有内容!

有内容在的地方,就有用户!

有用户在的地方,就有钱赚!

别再犹豫了,别再等明天了,赶紧起来学习,执行,坚持,这样才能抓住机遇!

本文作者:time;公众号:time内容创业;

本文均为作者原创,未经允许和授权,不得转载,违者必究!